AI智能总结
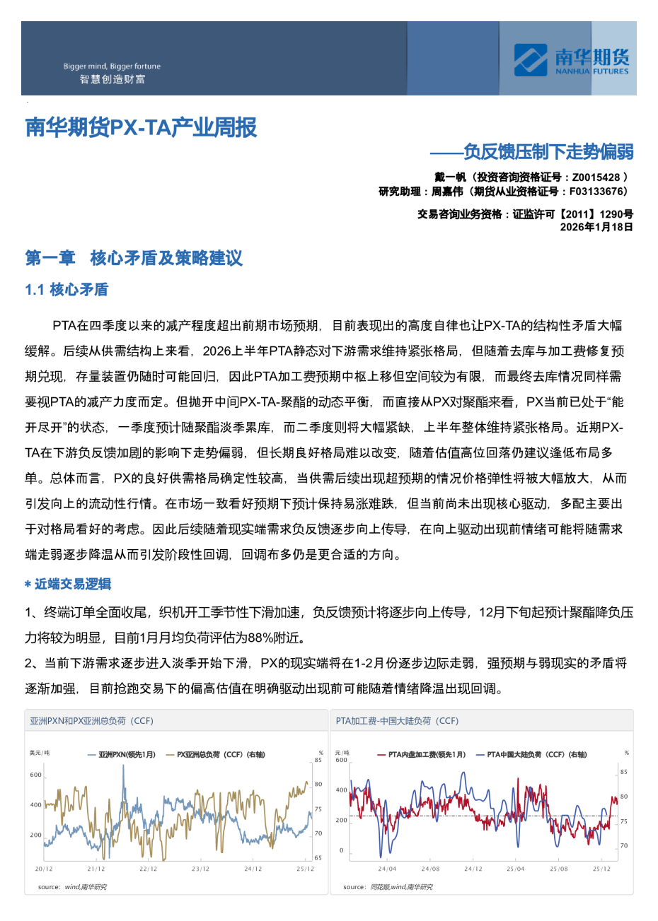
——“反内卷”传闻频发,情绪与需求共振下走势偏强 戴一帆(投资咨询资格证号:Z0015428)研究助理:周嘉伟(期货从业资格证号:F03133676) 交易咨询业务资格:证监许可【2011】1290号2025年11月9日 第一章核心矛盾及策略建议 1.1核心矛盾 近期PTA“反内卷”传闻影响下产业情绪有较大回暖,前期空配资金部分选择减仓避险;而供应端PTA11月同样有较多检修计划公布,下游聚酯需求在天气转冷之后订单表现超预期,PTA供需边际有较大好转。综合来看,近期宏观情绪与基本面供需共振,PTA价格低位反弹。后续而言,一方面关注检修计划兑现情况,另一方面关注宏观动态,短期PX-PTA预计随成本端偏强震荡;但PTA过剩预期仍然难改,PX-TA的结构性矛盾同样压制PTA加工费修复空间,成本端原油价格预期同样偏空,在操作上,单边01合约4750上方压力较大,加工费方面,TA01盘面加工费建议220-290区间操作。 ∗近端交易逻辑 1、近期宏观地缘中美贸易冲突、俄乌相关制裁等事件频发,宏观与原油大幅波动下PX-TA波动幅度扩大。后续内外宏观不确定性仍较强,中美贸易冲突目前整体缓和,关注后续是否有进一步需求端利好政策出台,单边价格预计随宏观事件波动。 2、终端织造订单随天气转冷边际大幅改善,需求端总体表现超预期,聚酯环节当前效益与库存均保持健康,聚酯91%以上的高开工短期仍将持续。 *远端交易预期 1、PX四季度相对聚酯供需过剩,基本面边际转弱,但在PTA当前的检修计划下PX仍维持紧张格局,PTA低位效益持续将推动额外检修的出现,结构性矛盾背景下加工费维持区间操作。 1.2交易型策略建议 【行情定位】 *趋势研判:宽幅震荡*价格区间:TA2601震荡区间4500-4800*策略建议:暂无 【基差、月差及对冲套利策略建议】 ∗基差策略:近期PTA基差小幅走弱,但总体驱动有限,暂无推荐基差机会。∗月差策略:暂无。∗对冲套利策略:TA01盘面加工费建议220-290区间操作。 【近期策略回顾】 1、PTA加工费做扩策略(持有),2025/11/2提出,2025/11/6入场(成本+230)。 2、PTA加工费做扩策略(止盈),2025/10/27提出并入场(成本250),2025/10/28离场(290离场,盈利价差+40)。 3、PTA加工费做扩策略(止盈),2025/9/22提出并入场(成本278),2025/9/30离场(305离场,盈利价差+27)。 1.3产业客户操作建议 1.4基础数据概览 第二章本周重要信息及下周关注事件 2.1本周重要信息 【利多信息】 1、11月6日午后市场传闻券商调研某聚酯大厂并对外放风利好消息,带动相关板块上涨,情绪推动下PX大幅增仓上行。从当前已知市场传闻来看,大部分信息均为前期已公布计划内容,总体难以形成实际驱动,上涨主要以低位思涨情绪释放为主。 2、PTA英力士110w,独山能源250w本周按计划停车检修。 【利空信息】 1、PTA逸盛大连375w提负,中泰石化120w本周按计划重启运行。 2.2下周重要事件关注 1、聚酯负荷及终端订单持续性。2、关注PTA四川能投100w、恒力250w检修计划兑现情况。3、“反内卷”座谈会后续是否存在相关具体措施出台。 第三章盘面解读 3.1价量及资金解读 【内盘】 ∗单边走势 本周PTA盘面呈现4500-4700区间震荡,近期价格震荡上行,趋势度转强,“反内卷”传闻背景下市场情绪得到改善。 ∗资金动向 下图为PTA(左)和对二甲苯(右)重点盈利席位的累积盈亏及净持仓变动情况。近期PTA重点席位净空持仓减少,表明主力资金对PTA看空情绪弱化;对二甲苯重点席位净空持仓近期持续增加,表明主力资金对PX看空程度增强。从结构上看,近期在PTA“反内卷”传闻影响下,部分资金考虑将空单从PTA向上游PX转移以规避风险。 ∗月差结构 PTA整体呈现小幅C结构,说明月间矛盾不明显,本周PTA月差震荡为主。 ∗基差结构 本周PTA现货基差震荡偏弱,总体市场预期维持不佳,后续现货矛盾不明显,基差运行震荡偏弱。 source:同花顺,南华研究 第四章估值和利润分析 4.1成本跟踪 4.2产业链上游利润跟踪 ∗国际汽柴油裂解价差 ∗国内汽柴油裂解价差 source:同花顺,钢联,南华研究 ∗石脑油重整 ∗芳烃调油 source:wind,南华研究 ∗PX-TA环节 4.3产业链下游利润跟踪 source:上海钢联,同花顺,南华研究 第五章供需及库存推演 5.1供需平衡表推演 5.2供应端及推演 PX供应端福佳大化一线70w重启,负荷升至89.8%(+2.8%),PX供应四季度预期高位维持。供需平衡上,PTA11月公布检修计划较多,若如期兑现,PX11月预期累库18万吨左右;从当前的计划来看,12月PTA部分检修装置存回归计划,若如期兑现PX预计维持紧平衡,关注后续PTA加工费低位下额外检修计划的动态;相对聚酯而言,PX11-12月维持偏过剩预期,供需偏紧格局边际转弱。效益方面,近期石脑油走弱,MX 大幅反弹,PXN走扩至250(+10),PX-MX走缩至107.5(-10)。当前PX环节效益均保持良好,短流程效益虽有下滑但仍维持高位,外采MX效益良好下PX供应抗干扰性强。 PTA方面,供应端逸盛大连375w上周降负后本周恢复,中泰石化120w按计划重启,英力士110w、独山能源250w停车,TA负荷降至76.4%(-1.6%);后续四川能投100w、恒力250w存检修计划,关注实际兑现情况。库存方面,持货意愿维持不佳,社会库存延续累库趋势至228万吨(+3)。效益方面,PTA供需边际好转难改过剩格局,TA作为中间环节效益受挤压,TA现金流加工费压缩至低位100(-28);PTA短期供需矛盾难以形成持久驱动,预期维持不佳,现金流加工费以低位盘整为主,过剩预期压制下加工费修复需要额外的检修或挺价推动。 本周变动: PX:1、福佳大化一线70w目本周重启出料。 PTA: 1、逸盛大连385w10月下降负,本周恢复正常运行。2、中泰石化120w11月5日附近重启出料,目前负荷7成。3、英力士110w11.6起停车检修,重启待定。4、独山能源250w11.5附近停车,恢复时间待定。 11月计划(仅供参考): PX: 暂无 PTA: 缩量: 1、四川能投100w计划11月上旬停车检修至12月下旬。2、恒力4线250w计划11月检修两周。3、逸盛宁波2线220w计划11月底检修2周。 增量:暂无 5.3需求端及推演 需求端,本周聚酯负荷部分波动,聚酯负荷降至91.3%(-0.4%)。整体来看,聚酯需求似乎触顶,但短期效益与库存结构均保持健康,11月降负压力不大。织造订单前期随天气转冷订单超预期集中发放,目前出现高位回落迹象,整体订单接近收尾,终端织机负荷阶段性下滑。与此同时,前期终端产销与订单表现良好,坯布库存得到较大去化,但一方面当前库存压力仍高于历年同期,另一方面近期去化趋势扭转,坯布库存再次小幅累积,后续继续去化难度较大。瓶片方面近期加工费持续修复至450+的年内高位,库存表现健康,关注后续是否会有提负计划公布,瓶片是后续聚酯负荷高度的决定因素。 5.3.2长丝需求 source:CCF, 南华研究 5.3.3短纤需求 5.3.4瓶片需求 source:上海钢联,同花顺,南华研究 第六章相关图表附录 6.1聚酯环节 *聚酯-综述 source:同花顺,南华研究 source:wind,同花顺,南华研究 *聚酯-开工 *聚酯-产销 *聚酯-库存 source:CCF,南华研究 *聚酯-出口 *聚酯-进口 source:钢联化工,南华研究 source:同花顺,南华研究 source:钢联化工,南华研究 *聚酯-利润 source:同花顺,wind,南华研究 source:wind,南华研究 source:上海钢联,同花顺,南华研究 6.2终端环节 *织造-开工 *织造-库存及订单 *纱厂相关 *粘胶相关 source:CCF,南华研究 source:CCF,南华研究 *终端宏观 source:同花顺,南华研究 source:同花顺,南华研究 source:同花顺,南华研究 *纺服出口 source:同花顺,南华研究 source:同花顺,南华研究 *全球纺服相关 source:同花顺,南华研究 source:同花顺,南华研究