AI智能总结
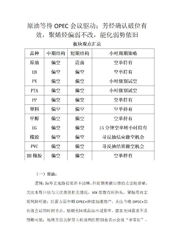
此前精简提炼的表格形式观点汇总因故暂时取消,具体技术结构与策略仍在下方具体品种阐述中。 近两周原油盘面陷入震荡,背后是短期供需尚未恶化,过剩逻辑兑现不畅,预期中供应冲击的兑现出现推迟。同时此前美国财政部对俄石油公司制裁带来反弹已回吐近半,此前的短期地缘事件得到消化。当下原油基本面驱动不足,地缘驱动也未出现新的变量,短期供需与地缘驱动双双缺失下,原油大概率继续维持震荡等待新变量出现,目前委内瑞拉局势依旧面临较大不确定性,且盘面未进行过多定价,近期观察美军在委内瑞拉周边部署升级,关注近几日福特号完成加勒比海部署后特朗普是否决定对委内瑞拉发起军事行动,等待事件发生后带来的年内最后一次高空机会。 能化内部在原油震荡背景下,强弱分行,聚酯炒作供应减产,苯乙烯短期供需好转但中期供应压力依旧突出仍是中期空头核心品种(连续下跌后待新一轮高空机会),甲醇供需矛盾不大,主要矛盾集中在高进口带来的持续高库存压力上,但随着时间推移,进口季节性回落属极大概率事件,中期向上驱动较为清晰,可作为能化中多头核心品种关注。 (一)原油: 逻辑:年内至明年一季度原油供应过剩压力依然显著,但由于短期美国原油库存暂未出现大幅累库,同期库存水平偏低,预期中供应冲击的兑现出现推迟。同时此前美国财政部对俄石油公司制裁带来反弹已回吐近半,此前的短期地缘事件得到消化。当下原油基本面驱动不足,地缘驱动也未出现新的变量,短期供需与地缘驱动双双缺失下,原油大概率继续维持震荡等待新变量出现,目前委内瑞拉局势依旧面临较大不确定性,且盘面未进行过多定价,近期观察美军在委内瑞拉周边部署升级,关注近几日福特号完成加勒比海部署后特朗普是否决定对委内瑞拉发起军事行动,等待事件发生后带来的年内最后一次高空机会。 日度技术追踪:原油日线级别中期下跌结构,小时级别短期震荡结构。今日日内震荡。策略上小时周期建议观望。 (二)苯乙烯: 逻辑:苯乙烯近期随着近期检修增多,开工率降至近年同期最低,但在近年来大量新产能投放下,同期最低开工对应的仍是同期最高的产量,同时下游年底需求偏暖,港口与厂内库存均处于季节性去库阶段,但去库速率低于往年,降开工与去库下短期基本面矛盾有所缓解,向下驱动减弱。但中期看苯乙烯矛盾依然巨大,尤其是明年一季度的季节性累库叠加当前同期最高库存水平,胀库预期叠加危化品储存特性,对一月价格依然维持悲观前景。但当下不宜追空,更多是对8月 来前空的阶段性止盈建议,等待拉美地缘事件发生后原油反弹带动下的年内最后一次高空机会。 日度技术面追踪:苯乙烯小时级别短期下跌结构,今日日内震荡,短期下跌结构未改,但盘面量能出现减仓反弹下有空头止盈迹象,上方短期压力位6345一线,策略小时级别空单按技术思路仍能持有,但观察到地缘风险再临下建议主动止盈,等待日线级别反弹后再寻空单回补机会。 (三)橡胶: 逻辑:橡胶8月来下行流畅度整体远不如合成胶,虽说轮胎需求平淡对两者影响接近,但供应端不同于合成胶自身与成本端的供应压力,天胶10月来东南亚雨季下未出现明显供应压力,青岛库存虽仍在累库,但保税区小幅去库,短期自身供需矛盾并不突出,重点仍关注合成胶对其带动作用。 日度技术面分析:橡胶日线级别中期下跌结构,小时级别短期下 跌结构。今日减仓反弹,未改下跌结构但下行动力有所减弱,上方短期压力15170一线。策略上小时级别观望。 (四)合成橡胶: 逻辑:主要驱动仍是成本端丁二烯,国内丁二烯在新产能投放下周产再创历史新高,但由于丁苯橡胶开工同样高位,当下丁二烯库存尚未大幅累库,合成胶库存在轮胎开工持稳下仍有下滑,短期丁二烯供应压力尚未传到至下游库存,但中期丁二烯高供应压力仍是主要矛 盾,仍将凸显,中期空头思路不变,短期盘面连续下行后不宜追空,更多是对8月来前空的阶段性止盈建议,等待拉美地缘事件发生后原油反弹带动下的年内最后一次高空机会。 日度技术面分析:日线级别中期下跌结构,小时级别短期下跌结构,今日减仓反弹,小时下跌结构未改,上方短期压力10500一线。策略上小时周期空单按技术思路仍能持有,但观察到地缘风险再临下建议主动止盈,等待日线级别反弹后再寻空单回补机会。 (五)PX: 逻辑:聚酯自身矛盾不大,但上周四工信部召开PTA及瓶片产业发展座谈会后聚酯行业减产传闻甚嚣尘上,盘面连续增仓上行进行交易,关注预期兑现度。 日度技术面追踪:PX小时级别短期上涨结构,今日增仓上行,延续短期上涨结构,下方短期支撑6715一线。策略上小时级别观望。 (六)PTA: 逻辑:聚酯自身矛盾不大,但上周四工信部召开PTA及瓶片产业发展座谈会后聚酯行业减产传闻甚嚣尘上,盘面连续增仓上行进行交易,关注预期兑现度。 日度技术面追踪:PTA小时级别短期上结构,今日减仓上行,延续短期上涨结构,下方短期支撑关注4620一线,策略上小时周期观望。 (七)PP: 逻辑:广西石化装置投产后,PP高供应压力加大,下游需求回升有限,供需预期偏弱。自身供需驱动偏空,关注成本端原油驱动。 日度技术面追踪:PP小时级别短期下跌结构。今日日内震荡,上方短期压力6530一线。策略上小时周期空单按技术仍能持有,但观察到地缘风险再临下建议主动止盈。 (八)甲醇: 逻辑:当下甲醇进口依然充裕且伊朗装置尚未停产,8月来高供应、高进口、高库存(港口)带来的基本面向下驱动依然在延续,甲醇盘面仍在寻底阶段,但对空头来说,目前偏高的煤价与煤制甲醇利润被大幅压缩,追空意义不大,策略上更多是对8月来空单(7月30日晚报提示)的陆续止盈。对寻底多头来说,短期甲醇高供应、高库存(港口)的压力仍在,但内地库存同期偏低,国内供需相对健康,矛盾集中于搞进口,而伊朗冬季限气时间节点临近,再加上目前对委内瑞拉局势升级的情况盘面完全未进行定价(约10%进口自委内瑞拉),基本面强预期与地缘升级带来的中期做多逻辑依然可期,介入点关注盘面完成短期结构转换信号与上述两大事件发生时点。 日度技术面分析:甲醇日线级别中期下跌,短期下跌结构。今日新低后反弹,上方短期压力下移2150一线,连续减仓反弹短期企稳。策略上单边小时周期空单按技术思路仍能持有,止盈2150一线,也可进行主动止盈。未来待站上2150短期结构反转后寻做多机会。 (九)PVC: 基本面逻辑:PVC集中检修进件数,开工回升,供应继续维持高位,内需地产需求崩塌,社会库存持续累库已至历史最高水平,高产量、高库存弱需求结构,难有上行驱动。 日度技术面分析:PVC日线级别中期下跌结构,小时级别短期下跌结构。今日日内震荡,上方短期压力下移4640一线。策略上单边小时周期空单按技术思路仍能持有。 (十)乙二醇: 逻辑:供应高位,伴随新产能投放供应压力进一步增大,累库格局下供需压力偏大,但需警惕原油出现短期地缘风险扰动。 日度技术面分析:EG日线级别中期下跌结构,小时级别下跌结构,今日日内震荡压力位附近徘徊,上方短期压力3950一线。策略上单边小时周期空单按技术思路仍能持有。但观察到地缘风险再临下建议主动止盈。 (十一)塑料: 逻辑:广西石化装置投产,供应压力增大,下游需求旺季表现疲软,供需预期依然偏弱。但需警惕原油出现短期地缘风险扰动。 日度技术面分析:塑料日线级别中期下跌结构,小时级别下跌结构,今日日内震荡,上方短期压力6850一线。策略上小时周期空单仍能持有,但观察到地缘风险再临下建议主动止盈。 (十二)纯碱: 逻辑:纯碱高供应、高库存格局持续,基本面向下驱动未改。短期今日日内部分企业停产传闻下午后反弹。 日度技术面分析:纯碱小时级别下跌结构,今日日内震荡,上方短期压力1245一线,15分钟周期结构转多,小时级别表现出现抗跌。策略剩余小时周期空单依托1245止盈位谨慎持有。 (十三)烧碱: 逻辑:高供应、高库存格局延续,供需未见上行驱动。 日度技术面分析:烧碱小时级别下跌结构,今日日内震荡,但小时级别下跌结构未改,上方短期压力2400一线。策略上小时周期观望。 天富期货有限公司期货投资咨询业务许可证监许可[2011]1450号 本报告完成时间为2025年11月10日18:00来源:公开信息、同花顺iFinD、东方财富Choice及钢联数据 观点和信息仅供参考之用不构成任何人的投资建议务必阅读文章末尾免责声明作者:金海东从业资格号:F03088653投资咨询从业资格号:Z0016875 分析师承诺: 本人以勤勉的职业态度,独立、客观地出具本报告。本报告清晰准确地反映了本人的研究观点。报告所采用的数据均来自公开资料,分析逻辑基于本人的职业理解,力求客观、公正,结论不受任何第三方的授意影响,通过合理判断得出。本人不曾因也将不会因本报告中的具体推荐意见或观点而直接或间接的接受任何形式的报酬。 免责声明: 均来源于已公开的资料,但本公司对这些信息的准确性和完整性不作任何保证。本公司也不保证报告所含的信息和建议不会发生任何变更。报告中的观点、结论和建议仅供参考。天富期货可能发出其它与本报告所载资料不一致及有不同结论的报告。本报告反映编写分析员的不同设想、见解及分析方法。本报告所载资料、意见及推测仅反映分析员于发出此报告日期当日的独立判断,不代表天富期货有限公司的观点或立场。本报告难以设置访问权限,若给您造成不便,敬请谅解。 风险提示: 本报告不能取代客户的独立判断,客户应自行综合分析理性判断并谨慎做出投资决策。在任何情况下,本报告中的信息或所表述的意见、观点、建议并不构成对任何人的交易投资建议,不构成对风险或收益的实质性判断或者保证,不构成保证资产本金不受损失或者取得最低收益的承诺,不构成对市场趋势的确定 性判断,不构成对某产品或服务的宣传或购买引导。在任何情况下,本公司不对任何人因使用本报告中的任何内容所引致的损失负任何责任。基于本报告全面或部分做出的交易、结果,不论盈利或亏损,天富期货不承担责任。 何形式侵犯本公司版权。如征得本公司同意进行引用、刊发的,需在允许范围内使用,并注明出处为“天富期货"且不得对本报告进行有悖原意的引用、删节和修改。本公司保留追究相关责任的权利。