登录
注册
个人信息
我的订单
我的报告豆
我的优惠券
我的笔记
我的阅读
我的收藏
我的下载
我的上传
我的订阅
在线客服
退出登录
回到首页
AI
搜索
发现报告
发现数据
发现专题
专题报告
专题百科
研选报告
定制报告
VIP
权益
发现大使
发现一下
行业研究
公司研究
宏观策略
财报
招股书
会议纪要
seedance2.0
低空经济
DeepSeek
AIGC
大模型
当前位置:首页
/
其他报告
/
报告详情
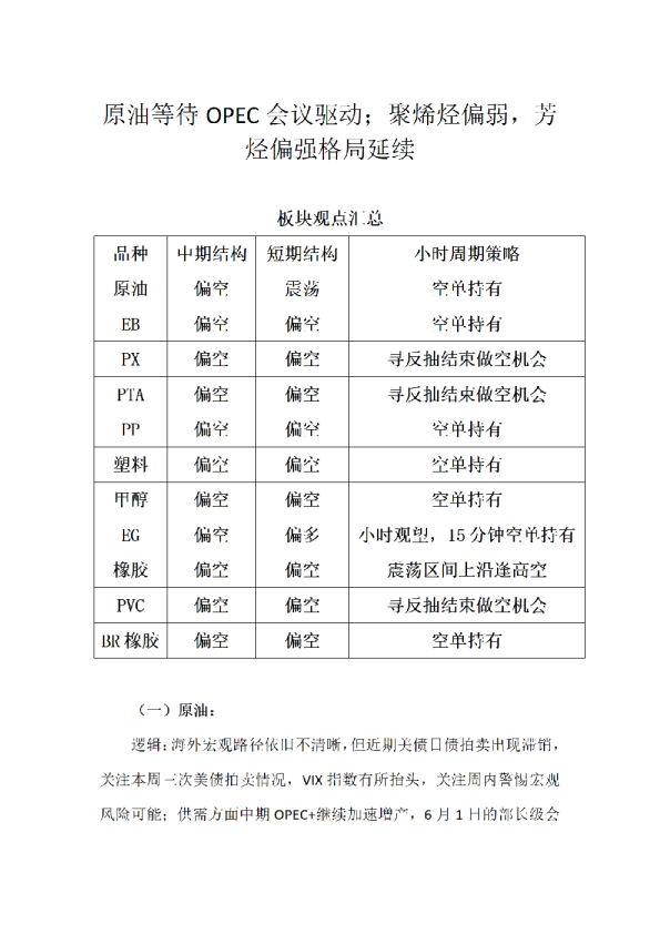
原油等待OPEC会议驱动;芳烃确认破位有效,聚烯烃偏弱不改,能化弱势依旧
2025-05-28
金海东
天富期货
张兵
你可能感兴趣
原油等待OPEC会议驱动;聚烯烃偏弱,芳烃偏强格局延续
商贸零售
天富期货
2025-05-27
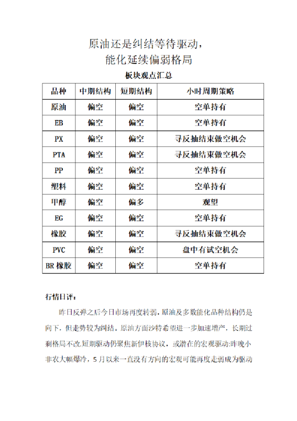
原油还是纠结等待驱动,能化延续偏弱格局
商贸零售
天富期货
2025-06-05
原油依旧等待短线驱动,多数能化等待反弹后年内最后高空机会
商贸零售
天富期货
2025-11-10
隔夜原油回吐涨幅,仍是震荡等待地缘驱动看待,能化跟随回落下关注相对偏强品种
商贸零售
天富期货
2025-12-09
原油继续等待驱动;聚烯烃类偏弱,芳烃类偏强
商贸零售
天富期货
2025-05-26