AI智能总结
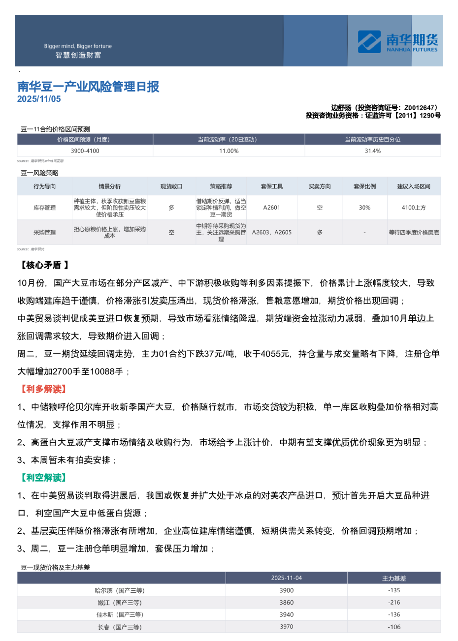
2025年11月05日 夏莹莹 投资咨询证书:Z0016569研究助理:余维函 期货从业证号:F03144703联系邮箱:yuwh@nawaa.com投资咨询业务资格:证监许可【2011】1290号 【核心矛盾】 锂矿端,本月到港锂精矿数量预计偏多,可缓解市场锂矿端的紧张格局;供给方面,盐湖产能释放将持续为锂盐市场补充供给,而“枧下窝复产速度”是关键变量,若其复产进度超市场预期,将直接扩大锂盐供给规模,对价格形成潜在压制。需求端当前表现强劲,磷酸铁锂、三元材料、六氟磷酸锂等核心电池材料价格持续上行,直观反映出市场对碳酸锂的需求韧性;下游11月排产延续高景气度,锂盐需求将维持强势格局,进而反向加剧锂矿的供需错配情况。此外,从国家产业政策导向看,预计年底前下游锂电材料企业需求将保持环比增长态势,随着后续排产落地与实际需求释放,则有望拉动锂盐现货采购需求,为碳酸锂价格提稳固托底支撑。 综合供需两端多维度因素分析,预计未来一个月碳酸锂期货价格将在74000-83000元/吨区间内呈现“震荡偏强”的运行特征。同时,需重点关注锂矿供需缺口的动态变化:若后续锂矿缺口无法及时得到补充,那么碳酸锂价格将具备进一步上行动力,乐观情景下有望突破85000元/吨,所以需警惕供需矛盾激化引发的价格超预期波动。 【利多解读】 1. 国内可流通的锂精矿库存持续维持低位;2. 下游11月排产延续高景气度;3. 库存与仓单持续减少。 【利空解读】 1.宁德时代控股子公司宜春时代新能源矿业有限公司召开“枧下窝锂矿复产工作会议”,会议明确向内部办证小组下达任务目标,争取在2025年11月实现该锂矿复产。 2. 11月份集中注销月导致的仓单压力; 3. 下游需求不及预期。 一、期货数据 二、现货数据 三、基差与仓单数据 四、成本利润