AI智能总结
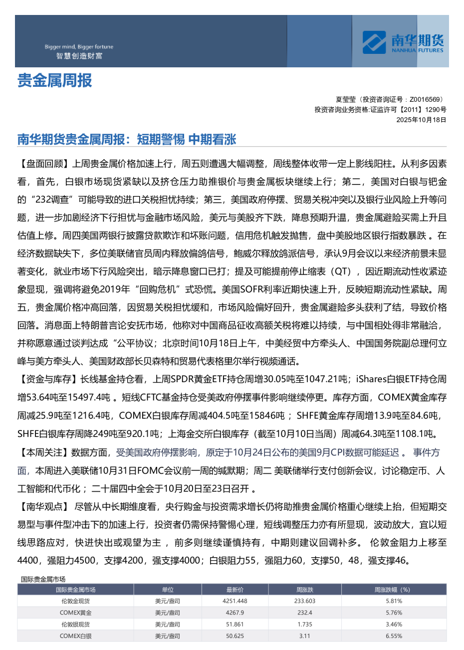
夏莹莹(投资咨询证号:Z0016569)投资咨询业务资格:证监许可【2011】1290号2025年10月18日 南华期货贵金属周报:短期警惕 中期看涨 【盘面回顾】上周贵金属价格加速上行,周五则遭遇大幅调整,周线整体收带一定上影线阳柱。从利多因素看,首先,白银市场现货紧缺以及挤仓压力助推银价与贵金属板块继续上行;第二,美国对白银与钯金的“232调查”可能导致的进口关税担忧持续;第三,美国政府停摆、贸易关税冲突以及银行业风险上升等问题,进一步加剧经济下行担忧与金融市场风险,美元与美股齐下跌,降息预期升温,贵金属避险买需上升且估值上修。周四美国两银行披露贷款欺诈和坏账问题,信用危机触发抛售,盘中美股地区银行指数暴跌 。在经济数据缺失下,多位美联储官员周内释放偏鸽信号,鲍威尔释放鸽派信号,承认9月会议以来经济前景未显著变化,就业市场下行风险突出,暗示降息窗口已打;提及可能提前停止缩表(QT),因近期流动性收紧迹象显现,强调将避免2019年“回购危机”式恐慌。美国SOFR利率近期快速上升,反映短期流动性紧缺。周五,贵金属价格冲高回落,因贸易关税担忧缓和,市场风险偏好回升,贵金属避险多头获利了结,导致价格回落。消息面上特朗普言论安抚市场,他称对中国商品征收高额关税将难以持续,与中国相处得非常融洽,并称愿意通过谈判达成“公平协议;北京时间10月18日上午,中美经贸中方牵头人、中国国务院副总理何立峰与美方牵头人、美国财政部长贝森特和贸易代表格里尔举行视频通话。 【资金与库存】长线基金持仓看,上周SPDR黄金ETF持仓周增30.05吨至1047.21吨;iShares白银ETF持仓周增53.64吨至15497.4吨 。短线CFTC基金持仓受美政府停摆事件影响继续停更。库存方面,COMEX黄金库存周减25.9吨至1216.4吨,COMEX白银库存周减404.5吨至15846吨 ;SHFE黄金库存周增13.9吨至84.6吨,SHFE白银库存周降249吨至920.1吨;上海金交所白银库存(截至10月10日当周)周减64.3吨至1108.1吨。 【本周关注】数据方面,受美国政府停摆影响,原定于10月24日公布的美国9月CPI数据可能延迟 。 事件方面,本周进入美联储10月31日FOMC会议前一周的缄默期;周二 美联储举行支付创新会议,讨论稳定币、人工智能和代币化 ;二十届四中全会于10月20日至23日召开 。 【南华观点】尽管从中长期维度看,央行购金与投资需求增长仍将助推贵金属价格重心继续上抬,但短期交易型与事件型冲击下的加速上行,投资者仍需保持警惕心理,短线调整压力亦有所显现,波动放大,宜以短线思路应对,快进快出或观望为主 ,前多则继续谨慎持有,中期则建议回调补多。 伦敦金阻力上移至4400,强阻力4500,支撑4200,强支撑4000;白银阻力55,强阻力60,支撑50,48,强支撑46。 经济预测表: