您的浏览器禁用了JavaScript(一种计算机语言,用以实现您与网页的交互),请解除该禁用,或者联系我们。 [南华期货]:南华股指日报:下旬股市波动或放大20251017 - 发现报告

南华股指日报:下旬股市波动或放大20251017

2025-10-17 南华期货 绿毛水怪
报告封面

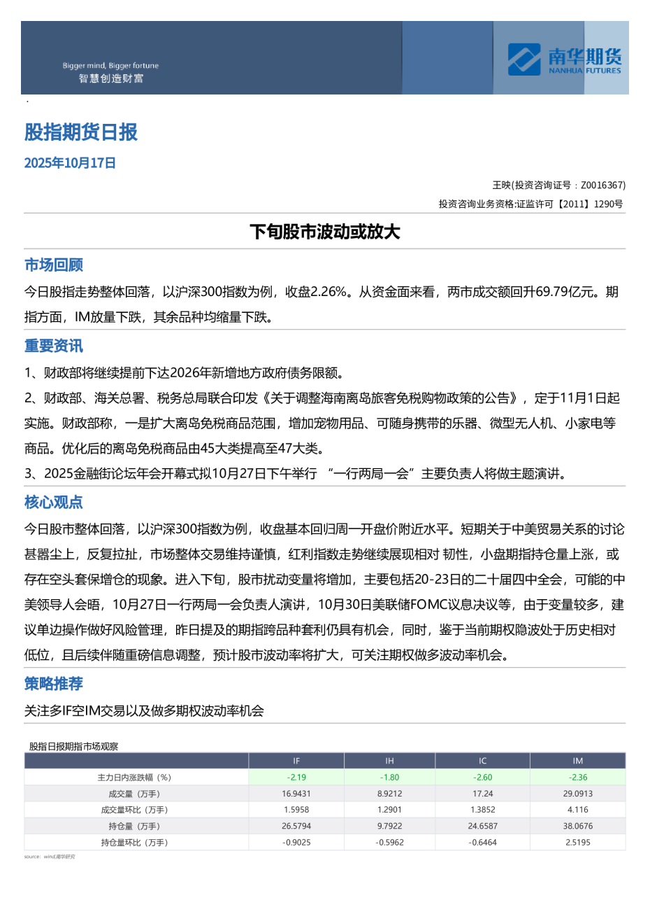
2025年10⽉17⽇ 王映(投资咨询证号:Z0016367)投资咨询业务资格:证监许可【2011】1290号 下旬股市波动或放大 市场回顾 今日股指走势整体回落,以沪深300指数为例,收盘2.26%。从资金面来看,两市成交额回升69.79亿元。期指方面,IM放量下跌,其余品种均缩量下跌。 重要资讯 1、财政部将继续提前下达2026年新增地方政府债务限额。 2、财政部、海关总署、税务总局联合印发《关于调整海南离岛旅客免税购物政策的公告》,定于11月1日起实施。财政部称,一是扩大离岛免税商品范围,增加宠物用品、可随身携带的乐器、微型无人机、小家电等商品。优化后的离岛免税商品由45大类提高至47大类。 3、2025金融街论坛年会开幕式拟10月27日下午举行 “一行两局一会”主要负责人将做主题演讲。 核⼼观点 今日股市整体回落,以沪深300指数为例,收盘基本回归周一开盘价附近水平。短期关于中美贸易关系的讨论甚嚣尘上,反复拉扯,市场整体交易维持谨慎,红利指数走势继续展现相对韧性,小盘期指持仓量上涨,或存在空头套保增仓的现象。进入下旬,股市扰动变量将增加,主要包括20-23日的二十届四中全会,可能的中美领导人会晤,10月27日一行两局一会负责人演讲,10月30日美联储FOMC议息决议等,由于变量较多,建议单边操作做好风险管理,昨日提及的期指跨品种套利仍具有机会,同时,鉴于当前期权隐波处于历史相对低位,且后续伴随重磅信息调整,预计股市波动率将扩大,可关注期权做多波动率机会。 策略推荐 关注多IF空IM交易以及做多期权波动率机会