AI智能总结
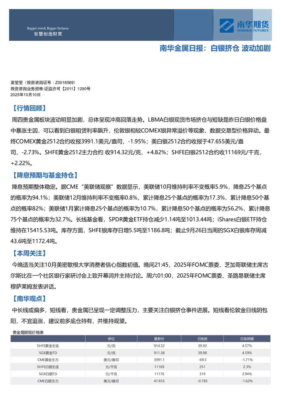
【行情回顾】 周四贵金属板块波动明显加剧,总体呈现冲高回落走势。LBMA白银现货市场挤仓与短缺是昨日白银价格盘中暴涨主因,可以看到白银租赁利率飙升,伦敦银相较COMEX银异常溢价等现象,数据交易型价格异动。最终COMEX黄金2512合约收报3991.1美元/盎司,-1.95%;美白银2512合约收报于47.655美元/盎司,-2.73%。SHFE黄金2512主力合约 收914.32元/克,+4.82%;SHFE白银2512合约收11169元/千克,+2.22%。 【降息预期与基金持仓】 降息预期整体稳定。据CME“美联储观察”数据显示,美联储10月维持利率不变概率5.9%,降息25个基点的概率为94.1%;美联储12月维持利率不变概率0.8%,累计降息25个基点的概率为17.3%,累计降息50个基点的概率82%;美联储1月累计降息25个基点的概率为10.7%,累计降息50个基点的概率为56.2%,累计降息75个基点的概率为32.7%。长线基金看,SPDR黄金ETF持仓减少1.14吨至1013.44吨;iShares白银ETF持仓维持在15415.53吨。库存方面,SHFE银库存日增5.5吨至1186.8吨;截止9月26日当周的SGX白银库存周减43.6吨至1172.4吨。 【本周关注】 今晚适当关注10月美密歇根大学消费者信心指数初值。晚间21:45,2025年FOMC票委、芝加哥联储主席古尔斯比在一个社区银行家研讨会上致开幕词并主持讨论。周六01:00,2025年FOMC票委、圣路易联储主席穆萨莱姆发表讲话。 【南华观点】 中长线或偏多,短线看,贵金属已呈现一定调整压力,主要关注白银挤仓事件进展。短线看伦敦金日线阴包阳,不宜追涨,建议前多底仓持有,并维持观望。 source:wind,彭博,同花顺,南华研究