AI智能总结
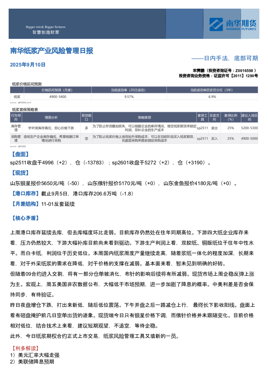
——日内手法,底部可期 2025年9月10日 宋霁鹏(投资咨询证号:Z0016598)投资咨询业务资格:证监许可【2011】1290号 【盘面】 sp2511收盘于4996(+2),仓(-13783);sp2601收盘于5272(+2),仓(+3190)。 【现货】 山东银星报价5650元/吨(-50),山东俄针报价5170元/吨(+0),山东金鱼报价4180元/吨(+0)。 【港口库存】截止9月5日,港口库存206.6万吨(-1.8) 【月差结构】11-01反套延续 【核心矛盾】 上周港口库存延续去库,但去库幅度环比走弱。目前库存仍然处在往年同期高位。下游四大纸企业库存来看,压力仍然较大,下游大幅补库目前尚未看到驱动。下游生产利润上看,双胶纸、铜版纸位于往年中性水平。而白卡纸,利润位于历史低位。本周国内纸浆周度产量继续走高,随着浆纸一体化的程度加深,长期来看,对于外采纸浆的需求在降低,对于价格的支撑在减弱。基本面来看,暂未见到明确的好转。 但随着09合约进入交割,将有一部分仓单被消化,布针的影响后续将有所减弱。现货市场上周企稳反弹上涨为主。宏观上,周五美国非农数据公布,大幅低于市场预期,进一步加剧了降息的概率。中美利差是否会保持同步,有待验证。 昨日夜盘增仓下跌,打出来新低,随后低位震荡。下午开盘之后一路减仓上行,最终长下影收阳线。盘面上看有砸盘掩护前几日空单出货的迹象。现货端今日只有银星价格下调,而俄针价格并未跟随变化。目前价格相对低位,结合技术上来看,建议短期观望,不追空,等待企稳。 此外,今日纸浆期权合约正式上市交易,纸浆风险管理工具又填新的一员。 【利多解读】 1)美元汇率大幅走强2)美联储降息预期 3)海外阔叶浆转产,减产,价格上扬 【利空解读】 1)海外发运维持高位2)港口库存高位去化不畅3)下游需求旺季不旺4)布针仓单的接货意愿低