AI智能总结
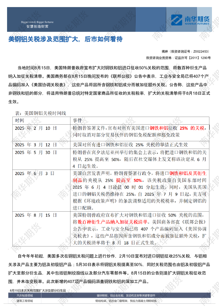
揭婷(投资咨询证号:Z0022453)投资咨询业务资格:证监许可【2011】1290号 当地时间8月15日,美国特朗普政府宣布扩大对钢铁和铝进口征收50%关税的范围,将数百种衍生产品纳入加征关税清单。美国商务部在8月15日晚间发布的《联邦公报》公告中表示,工业与安全局已将407个产品编码加入《美国协调关税表》,这些产品将因所含钢铁和铝成分而被加征额外关税。公告称,这些产品中非钢铁和铝的部分,将适用特朗普总统对特定国家商品所征收的关税税率,扩大的关税清单将于8月18日正式生效。 自今年年初起,美国多次在钢铝关税问题上进行炒作,2月10日宣布对进口钢铝征收25%关税,与铝相关涉及产品主要为铝及初级铝产品;5月30日表示将钢铝关税提高至50%,同时关税范围也由铝及初级铝产品扩大至部分衍生品,其中包括铝制绞股线以及部分汽车零部件等。8月15日的公告则是扩大钢铝关税征收范围,并未改变税率。此次新增的407项产品编码涵盖钢铁和铝的深加工产品。 对铝而言,中国向美国出口的铝及铝制品大致可分为三类: 1、直接出口到美国的铝材,即未锻轧铝(HS7601)及铝材(HS7603-7608)。由于这部分铝材产品在特朗普第一任任期已经开始受到制裁,税率较高,因此自2018年以来,中国向美国出口的未锻轧铝及铝材大幅下降,2024年仅出口25.4万吨,较2017年下降62%。但中国向全球出口总体保持正增长,对美国的出口占全部出口量的比例大幅下降,2024年该比例仅为3.8%,较2017年下降10.2个百分点,美国从中国最大的铝材出口目的国退至第六位。 2、出口到美国的铝制品,包括直接出口铝制品(HS7609-7616)和通过汽车、光伏组件、家电等终端商品间接出口的方式参与国际贸易的铝制品。前者主要为铝制容器、铝制绞股线、铝制卫生器具以及工业用铝制品包括铝钉、铝丝制的网、动机/燃气轮机叶片等。近年来,中国向美国出口铝制品规模总体稳定,维持在35-60万吨规模,约占中国总出口的16%。后者,根据安泰科估算,中国铝的间接出口规模(主要终端商品含铝量)超过300万吨,向美国出口约占15%。 3、转出口到美国的铝。自2017年美国发起贸易战,全球铝的贸易流开始重塑,中国向美国出口显著下滑,欧盟、东南亚、日韩等国家或地区向美国出口不断增长,同时这些国家或地区也增加了从中国进口产品满足本国消费的需求。2024年中国铝材出口至220个国家和地区,向前十名国家共计出口332.1万吨,占总出口量的53.0%;墨西哥是最大的出口目的地,占比10.0%。铝制品出口至231个国家和地区,其中,美国一直是铝制品最大出口目的国,占比16.3%,前十位国家和地区共计158.5万吨,占比48.3%。墨西哥、香港以及东南亚是常见转出口国。 目前我国铝产能主要以满足国内需求为主,铝及铝材出口占比维持在10%左右的水平。根据安泰科数据,2024年中国全口径国内消费为5023万吨,占总消费的88%,2015-2024年年复合增长率为5.3%;铝及铝材出口量663万吨,占总消费的12%,,2015-2024年年复合增长率为4.4%。按全口径我们估算出口到美国的铝产品约为230-320万吨计算,占全国铝产品消费的约4.6%-6.4%之间。 值得注意的是,清单明确“非钢铁/铝成分部分将适用特定国家关税税率”,美国海关将根据企业上报的产品中钢铝部分的价值征收相应税款,因此在申报上,企业存在一定可操作空间,但对于需求的影响仍然是切实存在的,影响的大小则需要看税费在厂家与消费者之间如何分配。从25年美国PPI与CPI的数据上来看,加征对等关税使得PPI数据升高但CPI数据变化不大,说明关税大部分被厂商消化,对于需求影响较小,此次关税扩大具体影响需要后续零售数据验证。 从期货盘面的角度来看,此次扩大关税范围和5月30日那次调整关税相比,涉及衍生品铝含量较少且没有对税率上进行调整,影响相对较小。同时考虑到中期也就是9月铝存在向上驱动——降息以及旺季需求回升,因此我们认为此次关税导致的更多的是铝价的回调而非反转,且回调幅度并不看深,关键支撑位为20500(下游补货点位)和20300(月均价,贸易商存在买日均交月均动力),中期我们仍看好铝价,回调视为补库机会。后续关注现货成交以及库存情况,若下游积极接库可能导致提前开始去库,铝价止跌回升。 美国关税政策的反复调整无疑对整个有色金属板块都会产生影响,最终都会反映到需求上,进而影响价格。关税力度或不会出现恶化的情况,关税范围或根据各相关品类进行一定的调整。进入2025年下半年,美国政策的不确定性正在降低,美国政府政策不确定性指数在进入8月后在大部分时间里都在300以下,较7月下降近50个点。未来值得投资者关注的关税政策相关的内容主要包括全球各个国家之间达成的关税协定以及哪些品类会在协定范围内。若触及大宗商品密切相关的板块,例如汽车板块、电子产品板块,那相对应的大宗商品价格或出现一定幅度的波动。