AI智能总结
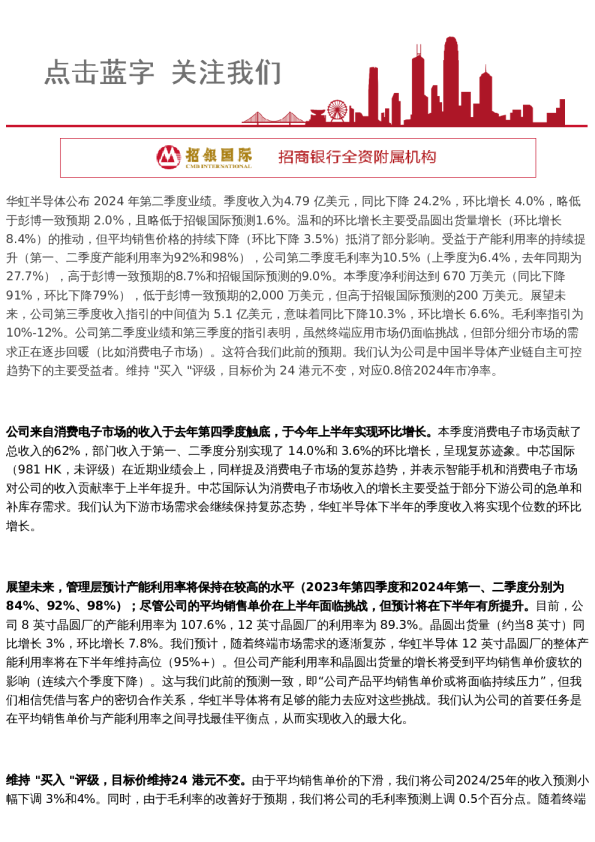
华虹半导体(1347)更新报告 买入2025年08月11日 需求景气度延续,运营趋势向好 本季盈利改善,指引积极:2Q25收入5.66亿美元,同比+18.3%,环比 +4.6%,主要由于晶圆交付量增长(同比+18%,环比+6%),毛利率 10.9%,高于指引上限,主要由于稼动率环比提升,股东净利润0.08亿美 元,同比+19.2%,环比+112.1%,基本每股盈利0.005美元,同比+25%,环比+150%。净资产收益率0.4%,同环比均持平。3Q25指引积极:收入端6.2-6.4亿美元,季度增速显著提升,毛利率10-12%,较本季改善明显。 需求景气度持续,涨价逐季反映:本季三大核心工艺平台保持增长趋势。嵌入式非易失存储收入同比+2.9%,环比+8.3%,主要为MCU需求带动,下游工业及汽车客户仍有需求拉动;功率器件收入同比+9.4%,环比+2.4%,增长驱动仍未超级结和MOSFET产品,慢复苏趋势延续;模拟及电源收入同比+59.3%,环比+17.8%,主要由BCD平台电源管理芯片高景气度带动,公司已计划调配产能以匹配需求,预计下半年BCD平台产品仍将保持较高的收入同比增速;独立式非易失存储收入同比+16.6%,主要由闪存产品带动,逻辑与射频收入同比+8.4%,环比+2.7%。公司于本季执行产品涨价,预计在下半年有个位数涨幅反映,唯功率器件产品提价节奏较慢,我们相应调整公司25/26年晶圆代工均价至438/474美元(原444/465美元)以及毛利率为12.1%/16.1%(原10.5%/15%)。 扩产加速:九厂第一批产能预计今年年底前达成80-90%负载,2026年中达到满负荷运作并完成规划产能8.3万片/月的建设,2027年开启第二批新产能规划。2Q25整体稼动率108.3%,为2023年后新高,公司主要工艺平台客户需求均处于复苏趋势中,预计公司将持续保持高稼动率。 提升目标价至54港元,买入评级:基于公司需求稳定增长支撑高稼动率,新增产能如期推进以及较好的爬坡节奏以及国产替代下趋势下的订单回流和海外大厂新增订单的产品结构优化,我们维持公司量利稳定增长的逻辑不变,但考虑到短期较小的提价幅度和扩产加速带来的折旧压力,我们调整公司2025-27年股东净利润至0.9/2.3/2.6亿美元,调整未来十二个月目标价至54港元,相当于2025年1.8倍预测市净率,对应公司近十年市净率上限水平以反映公司较高的业绩复苏确定性、潜在的集团优质资产注入预期以及今年港股市场较好的流动性催化,维持买入评级。 风险:扩产不及预期、需求不及预期、汇率变动。 黄佳杰 +852-25321599 Harry.huang@firstshanghai.com.hk 曹凌霁 +852-25321539 Rita.cao@firstshanghai.com.hk 韩啸宇 +852-25222101 Peter.han@firstshanghai.com.hk 主要数据 行业半导体 股价44.00 目标价54.00港元 (+22.73%) 股票代码1347 已发行股本17.29亿股 市值581.56亿港元 52周高/低45.98/14.88港元 每股净资产28.47港元 主要股东华虹集团20.25% 华鑫投资13.22% 上海联合投资11.01% 截至12月31日止财政年度 23年实际 24年实际 25年预测 26年预测 27年预测 50 45 4035302520151050 盈利摘要股价表现 总营业收入(千美元)2,286,1132,003,9932,458,8042,935,2673,385,869 变动-7.7%-12.3%22.7%19.4%15.4%毛利率21.3%10.2%12.1%16.1%18.1%股东净利润(千美元)280,03458,10897,210227,191264,328 每股盈利(美元)0.190.030.060.130.15 变动-45.1%-82.1%65.9%123.6%21.6% 基于44港元的市盈率(估) 29.6 165.1 99.5 44.5 36.6 基于44港元的市净率(估) 1.3 1.5 1.5 1.4 1.4 每股派息(港元) 0.02 0.00 0.00 0.00 0.00 股息现价比 0.01% 0.00% 0.00% 0.00% 0.00% 来源:公司资料,第一上海预测来源:Bloomberg 第一上海证券有限公司 www.mystockhk.com 图表1:公司H股预期市盈率(20250808)图表2:公司H股市净率(20250808) 资料来源:彭博,第一上海整理资料来源:彭博,第一上海整理 图表3:公司季度收入及同比增速图表4:公司季度利润及同比增速 70000030% 600000 20% 500000 10% 400000 0% 300000 -10% 200000 -20% 100000 -30% 0 -40% 202320232023202320242024202420242025202525Q3e Q1Q2Q3Q4Q1Q2Q3Q4Q1Q2 季度收入yoy 180,000250% 160,000 200% 140,000 150% 120,000 100% 100,000 80,000 50% 60,000 0% 40,000 -50% 20,000 -100% 0 (20,000) (40,000) 202320232023202320242024202420242025202525Q3e-150%Q1Q2Q3Q4Q1Q2Q3Q4Q1Q2 -200% 股东利润yoy 资料来源:彭博,第一上海整理资料来源:彭博,第一上海整理 700.035.00% 600.0 30.00% 500.0 25.00% 400.0 20.00% 300.0 15.00% 0.0 0.00% 20232023202320232024202420242024202520252025 Q1Q2Q3Q4Q1Q2Q3Q4Q1Q2Q3e 整体ASP毛利率(右轴) 500 120.00% 450 100.00% 400 350 80.00% 300 250 60.00% 200 40.00% 150 20.00% 0 0.00% 20232023202320232024202420242024202520252025 Q1Q2Q3Q4Q1Q2Q3Q4Q1Q2Q3e 月产能稼动率(右轴) 图表5:公司整体ASP与毛利率变化图表6:公司月产能与稼动率变化 200.0 10.00% 100 100.0 5.00% 50 资料来源:彭博,第一上海整理资料来源:彭博,第一上海整理 附录1:主要财务报表 财务报表摘要损益表 财务分析 截至<12月31日>,千美元 2023年 2024年 2025年 2026年 2027年 2023年 2024年 2025年 2026年 2027年 实际 实际 预测 预测 预测 实际 实际 预测 预测 预测 收入 2,286,113 2,003,993 2,458,804 2,935,267 3,385,869 盈利能力 毛利 487,096 205,128 297,679 473,749 614,361 毛利率(%)21.3% 10.2% 12.1% 16.1% 18.1% 其他业务净额 110,807 115,638 103,616 124,000 124,000 EBITDA利率(%)33.7% 25.3% 30.0% 31.6% 33.2% 销售及管理费用 -333,057 -360,904 -400,485 -455,500 -506,526 净利率(%)5.5% -7.0% -3.5% 2.2% 3.0% 运营利润 264,846 -40,138 810 142,250 231,835 财务开支 -100,497 -97,113 -85,079 -98,042 -109,025 营运表现 联营公司等 9,230 3,459 2,543 2,600 2,600 销售及管理费用/收14.6% 18.0% 16.3% 15.5% 15.0% 税前盈利 173,579 -133,792 -81,726 78,989 125,410 实际税率(%)27.2% -4.9% -4.6% 20.0% 20.0% 所得税 -47,154 -6,593 -3,729 -15,798 -25,082 股息支付率(%)11.2% 0.0% 0.0% 0.0% 0.0% 净利润 126,425 -140,385 -85,455 63,191 100,328 库存周转104.3 71.0 72.0 74.0 74.0 少数股东应占利润 -153,609 -198,493 -182,665 -164,000 -164,000 应收账款天数54.0 72.0 73.0 74.0 74.0 本公司股东应占利润 280,034 58,108 97,210 227,191 264,328 应付账款天数47.9 65.0 66.0 67.0 67.0 折旧及摊销 -495,653 -544,277 -733,133 -782,302 -889,224 EBITDA 769,729 507,598 736,485 927,151 1,123,659 财务状况 增长 总负债/总资产0.27 0.28 0.29 0.29 0.30 总收入(%) -7.7% -12.3% 22.7% 19.4% 15.4% 收入/净资产0.36 0.32 0.37 0.44 0.49 EBITDA(%) -22.2% -34.1% 45.1% 25.9% 21.2% 经营性现金流/收0.18 0.23 0.26 0.15 0.30 税前盈利对利息倍1.73 -1.38 -0.96 0.81 1.15 资产负债表 现金流量表 截至<12月31日>,千美元 截至<12月31日>,千美元 2023年 2024年 2025年 2026年 2027年 2023年 2024年 2025年 2026年 2027年 实际 实际 预测 预测 预测 实际 实际 预测 预测 预测 现金 5,585,181 4,459,132 3,344,941 2,221,623 1,575,421 EBITDA769,729 507,598 736,485 927,151 1,123,659 应收账款 278,669 270,461 330,740 477,130 513,449 净融资成本100,497 97,113 85,079 98,042 109,025 存货 449,749 467,060 385,548 612,547 511,243 营运资金变化-221,834 102,865 21,233 -373,389 64,984 其他流动资产 255,956 635,850 635,850 253,529 253,529 所得税-71,505 -57,437 12,945 -12,512 -55,540 总流动资产 6,569,555 5,832,503 4,697,079 3,564,828 2,853,643 其他-161,734 -190,644 -208,538 -192,461 -235,625 固定资产 3,519,292 5,859,117 7,241,711 8,440,222 9,331,230 营运现金流415,153 459,495 647,205 446,832 1,006,503 无形资产 49,827 31,456 31,456 31,456 31,456 长期投资 139,099 139,799 139,799 139,799 139,799 资本开支-722,668 -2,572,800 -2,109,599 -1,975,332 -1,775,