AI智能总结
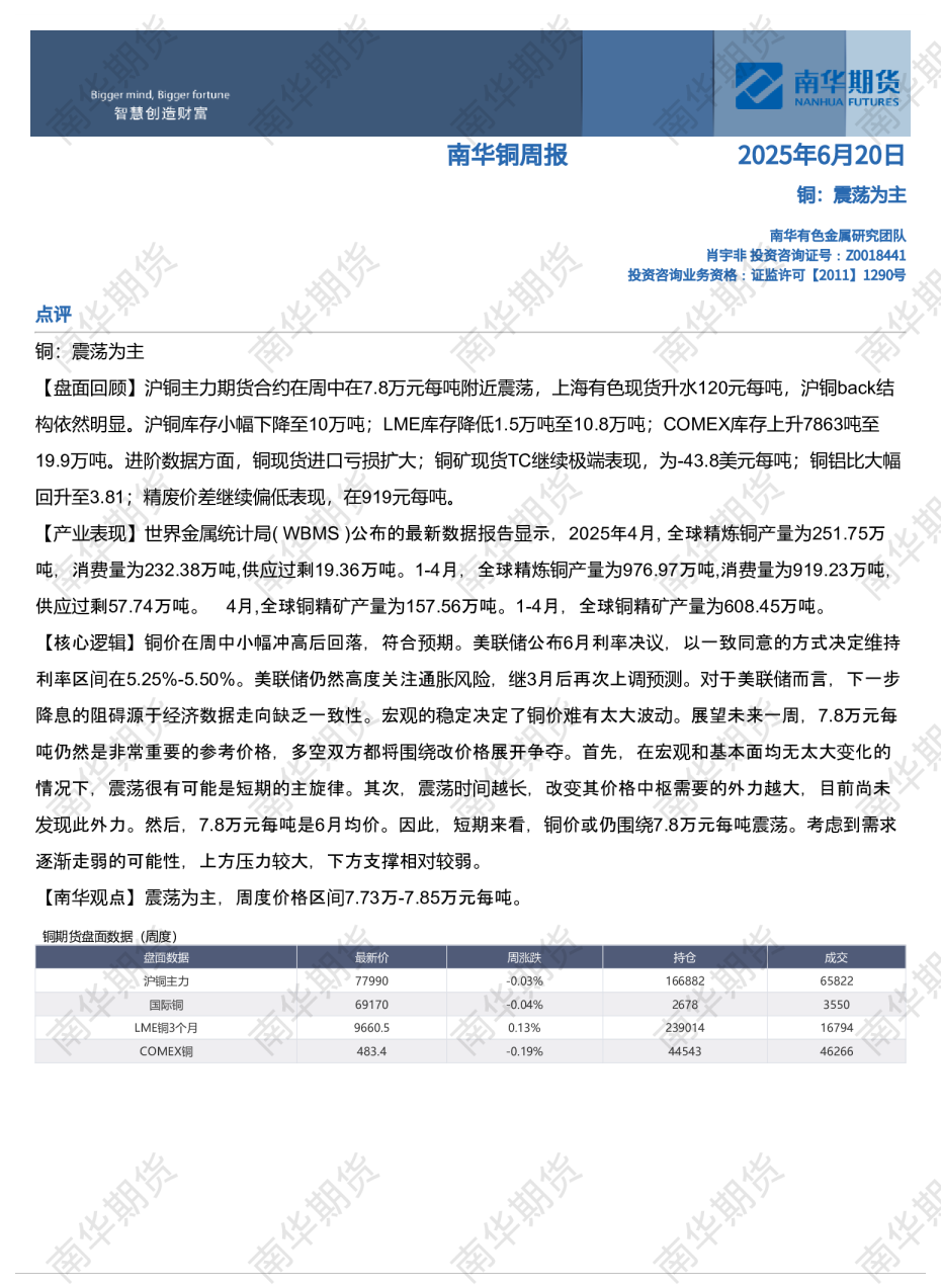
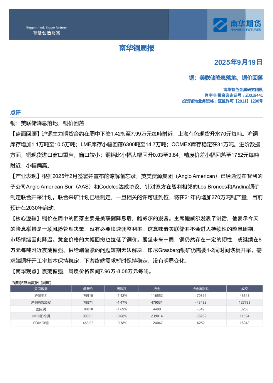
铜:震荡偏强,底部抬升 南华有⾊⾦属研究团队肖宇⾮投资咨询证号:Z0018441投资咨询业务资格:证监许可【2011】1290号 点评 铜:震荡偏强,底部抬升 【盘面回顾】沪铜主力期货合约在周中小幅冲高后回落,报收在7.84万元每吨附近,上海有色现货升水120元每吨。沪铜库存小幅回升至8.2万元;LME库存回升至15.5万吨;COMEX库存继续上涨至26.4万吨,上涨速度降低。进阶数据方面,铜现货进口亏损缩窄;铜铝比缩稳定在3.79;精废价差小幅回落至784元每吨,小幅偏低。 【产业表现】智利国家铜业公司(Codelco)最大铜矿El Teniente因7月31日隧道坍塌事故导致6名矿工遇难,地下作业全面暂停。随着库存矿石耗尽,包括Caletones冶炼厂在内的地面设施被迫进入维护状态,5000名工人转至地面检查设备。此次事故预计每月减少3万吨铜产量,相当于Codelco四分之一的产能,全球电线、电子和建筑用铜供应链将受波及。 【核心逻辑】铜价在周中小幅冲高后回落,基本符合预期。智利El Teniente铜矿的矿难事故对于铜价的影响自事故发生起到现在存在波折,中间经历了多次对矿难事故影响的评估,导致铜价出现波动。海外方面,美国下修就业数据对于铜价的影响相对有限;国内方面,反内卷对于铜价及铜需求的影响也相对较低。展望未来一周,铜价或继续以震荡为主,或小幅偏强。随着时间的推移,下游终端对于美国关税造成的8月需求负反馈开始迟疑,且认为现在的价格已经基本兑现了此前的预期。因此我们认为,结合近期铜价的走势,此前7.7万元每吨的下方支撑可以被抬升至7.8万元每吨。另外,智利El Teniente铜矿的矿难影响或超过此前预期,Coldeco公司需要协调更多的资源来解决铜矿供给的问题。 【南华观点】小幅回升,周度价格区间7.83万-7.95万元每吨。 重要声明:本报告和内容仅供参考,不构成任何投资建议。 南华有⾊⾦属研究团队肖宇⾮投资咨询证号:Z0018441