AI智能总结
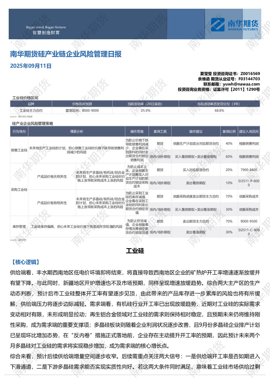
顾双飞(投资咨询资格证号:Z0013611)凌川惠(投资咨询资格证号:Z0019531)闫继坤(期货从业资格证号:F03143357)投资咨询业务资格:证监许可【2011】1290号2025年7月26日 山东、华北主力炼厂交付前期合同,出货尚可,且区内供应压力有限,库存水平仍可控,沥青价格或谨慎持稳;南方受降雨天气影响,需求持续清淡,尤其华南市场社会库资源仍有待消耗,沥青价格弱稳为主,华东沥青供应量维持低位,利好沥青价格保持坚挺。【山东市场】重交沥青主流成交价下跌30至3700-3960元/吨。周内,原油价格以及沥青期货盘面走跌,叠加降雨抑制刚需,多数炼厂及贸易商出货转淡,因此沥青现货价格下调10-20元/吨,另外齐鲁石化本周四沥青价格下调100元/吨,带动贸易商成交价格同步走跌。地炼方面,出货放缓,京博石化、东明石化、岚桥石化排队发货有所缓解,不过金诚石化、胜星化工短期转产渣油,带动开工率下降,另外厂库水平保持中低位运行,对沥青价格存在底部支撑。短期看,个别炼厂即将恢复生产出货,另外贸易待执行合同较多,市场供需格局宽松,沥青价格走势偏弱。【华北市场】重交沥青主流成交价格下跌40至3710-3720元/吨。本周原油价格连续下跌,市场情绪走弱,叠加需求清淡,中下游用户对高价资源抵触心态较浓,为刺激销售,贸易商多次下调出货价格,带动市场均价重心下移。临近月底,到期合同增多,贸易商出货意愿较强,将利空沥青价格,不过短期主力炼厂无库存压力,沥青价格或弱稳为主。【长三角市场】重交沥青主流成交价持稳3750-3800元/吨。主营炼厂主发船运,且间歇停产,库存水平低位,上周五,金陵石化船运上调40元/吨。周内,终端动工项目仍较少,且社会库存水平中位偏高,有待进一步消耗,社会库成交价小幅松动,目前镇江库价格3670-3700元/吨。目前,主营炼厂库存水平低位,对沥青价格存在一定支撑,不过后市金陵石化沥青复产,市场供应存增加预期,沥青价格短期内或走稳。长期来看,市场逐步进入施工旺季,区内用户对后市存看好预期,沥青价格或有小幅走高可能。【华南市场】重交沥青主流成交价下跌45至3560-3580元/吨。华南地区受台风天气影响,炼厂及贸易商出货受阻,且成本端走势偏弱,因此上周六个别中石油炼厂价格下调20元/吨,带动主流成交重心略微下移。本周天气持续,市场整体悲观情绪较重,当地炼厂及贸易商出货清淡,周一个别主力炼厂汽运及火运价格下调50-70元/吨,佛山库出库价小幅下调至在3590元/吨左右,但成交稀少。后市,华南地区降雨天气仍将持续,当地需求短期或无较大改善,且个别主力炼厂本月产量或有增加计划,资源流通较为充足,因此当地沥青价格或将弱势走稳。【东北市场】重交沥青主流成交价持稳3900-4080元/吨。近期东北地区降雨天气反复,终端项目施工进度相对缓慢,另外仍有区外流入的华南以及华北资源等待消耗,中下游用户继续采购积极性受限。此外,原油价格走跌,周边河北主力地炼沥青价格回落,市场对后市信心不足,沥青价格谨慎走稳为主。低硫沥青方面,焦化市场需求好转,中下游用户补货积极性回升,炼厂整体出货尚可,成交价格上调30元/吨左右。短期看,需求端提振有限,且社会库资源供应充足,基本面支撑不足,不过贸易商不急于出货,沥青价格或继续走稳。【西北市场】重交沥青主流成交价格持稳4040-4400元/吨。疆内需求尚可,支撑主力炼厂出货,不过疆外市场继续清淡,部分中下游用户优先消耗前期库存,且多补充外来低价资源,周初镇海炼化火运价格下跌80元/吨,带动市场成交重心下移。短期,区内主力炼厂库存水平可控,将支撑沥青价格继续走稳。【西南川渝地区】重交沥青主流成交价下跌30至4190-4240元/吨。终端需求偏弱,且成本面支撑不足,因此周一重庆前沿库沥青价格下调30元/吨,带动区内主流成交重心下移。此外,中海四川由于出货量有所增加,库存低位下,各型号沥青价格均上调50元/吨。前沿库价格下调后,周内出货量略有增加,加之重庆码头到港资源较少,区内社会库存水平普遍较低,短期内对沥青价格存在一定支撑。三、估值和相关油品产业链截至本周四(7月24日),国内炼厂重交沥青主流成交价(与7月17日相比涨跌):西北持稳4040-4400,东北持稳3900-4080,华北下跌40至3710-3720,山东下跌30至3700-3960,长三角持稳3750-3800,华南下跌45至3560-3580,西南(云贵)下跌50至4250-4280,西南(川渝)下跌30至4190-4240。【现货价格和裂解结构】 【基差季节性图表】沥青06合约基差季节性(山东)source:同花顺,钢联,南华研究元/吨202107/0109/01-5000500 source:同花顺,钢联,南华研究 【月差季节性图表】【加工利润估算和焦化料】沥青期货月差(03-06)季节性source:同花顺,南华研究元/吨202107/0109/01-400-2000200沥青期货月差(06-09)季节性source:同花顺,南华研究元/吨202211/01-200-1000100200马瑞油沥青方向山东地炼测算综合加工利润/5DMA季节性source:wind,南华研究元/吨202103/0105/01-50005001000 2022 本周焦化料市场,截至7月24日(与7月17日相比),山东焦化料价格上涨25至3900元/吨。近期石油焦价格反弹,带动焦化料整体出货好转,不过考虑到原油价格回落,焦化料推涨空间相对有限。山东重交沥青主流成交价下跌30至3700-3960元/吨。周内,原油价格以及沥青期货盘面走跌,叠加降雨抑制刚需,多数炼厂及贸易商出货转淡,因此沥青现货价格下调10-20元/吨,另外齐鲁石化本周四沥青价格下调100元/吨,带动贸易商成交价格同步走跌。地炼方面,出货放缓,京博石化、东明石化、岚桥石化排队发货有所缓解,不过金诚石化、胜星化工短期转产渣油,带动开工率下降,另外厂库水平保持中低位运行,对沥青价格存在底部支撑。目前,山东焦化料与沥青价差扩大至200元/吨以上,焦化装置利润回升,不过有原油配额的炼厂生产沥青仍有一定的利润空间,沥青保持稳定生产为主。【渣油、焦化料、成品油】山东地方炼厂汽油炼油毛利季节性source:钢联,南华研究元/吨2021202220232024202501/0103/0105/0107/0109/0111/01050010001500汽油:零售毛利:中国(日)季节性source:钢联,南华研究元/吨2021202220232024202503/0105/0107/0109/0111/0150010001500200025003000山东地方炼厂柴油炼油毛利季节性source:钢联,南华研究元/吨2021202220232024202501/0103/0105/0107/0109/0111/01010002000柴油:零售毛利:中国(日)季节性source:钢联,南华研究元/吨2021202220232024202503/0105/0107/0109/0111/01050010001500 四、开工和检修【国内产量及开工率】 【原料端】【进出口】韩国:韩国沥青船货华东到岸价465-475美元/吨,人民币完税价3870-3950元/吨。近日受降雨以及部分高温天气影响,华东地区施工进度缓慢,随着进口船货入库,带动进口资源库存水平上升,但多数为项目备货。短期,项目需求逐步释放,且8月招标船货相对较少,整体进口资源仍显不足,将支撑8月进口价格坚挺。我国天然沥青、稀释沥青月度进口量source:Wind,南华研究万吨03/010100200300400沥青进口利润(韩国-华东)季节性source:wind,钢联,南华研究元/吨-1000-5000500 新马泰:新加坡沥青船货华南到岸价530-550美元/吨,人民币完税价4320-4480元/吨,泰国沥青船货华南到岸价545-55美元/吨,人民币完税价4440-4520元/吨。虽然当前华南地区进口资源消耗缓慢,进口资源库存水平偏高,但三季度新加坡及泰国资源紧张,对当前进口价格有有支撑。进口沥青市场综述和展望:进口资源供应有缩减预期,支撑进口价格坚挺。五、需求端【出货量】我国沥青累计进口量(韩国)季节性source:同花顺,南华研究万吨2021202220232024202503/0105/0107/0109/0111/0150100150200250我国沥青累计进口量(马来西亚)季节性source:同花顺,南华研究万吨2020202120222023202403/0105/0107/0109/0111/012040我国沥青累计进口量(新加坡)季节性source:同花顺,南华研究万吨2021202220232024202503/0105/0107/0109/0111/01255075100125我国天然沥青、稀释沥青月度进口量source:Wind,南华研究万吨2021202220232024202503/0105/0107/0109/0111/010100200300400中国沥青周度表需(剔除进出口)季节性source:南华研究万吨2021202220232024202501/0103/0105/0107/0109/0111/01255075沥青周度表需季节性source:南华研究万吨2021202220232024202503/0105/0107/0109/0111/0120406080 【地方政府专项债新增发行额】【道路、防水、焦化、船燃需求】地方政府债券发行额:新增债券:专项债券:当月值年初至今累计值季节性source:同花顺,南华研究亿元02/0103/0104/0110,00020,00030,00040,000百川统计道路沥青月度消费季节性source:百川,南华研究万吨/月20212022202303/0105/0107/01150200250300 【沥青和改性沥青需求】六、库存国内54家样本企业沥青周度销量(钢联)source:钢联,南华研究万吨2022202303/0105/010204060防水卷材沥青周度开工率(钢联)source:南华期货百分比2021202201/0103/0105/010255075中国沥青炼厂周度库存季节性source:百川,南华研究万吨01/0102/0103/0150100150200 七、天气预报 未来10天(7月25日至8月3日),华北中北部、东北地区中部、江南东部和南部、华南大部及陕西北部、四川西部、云南、西藏东南部等地累计降水量有60~100毫米,部分地区150~180毫米,东南部沿海局部超过200毫米;上述大部地区降水量较常年同期偏多4~8成,局地偏多1倍以上,我国其余大部降水偏少。