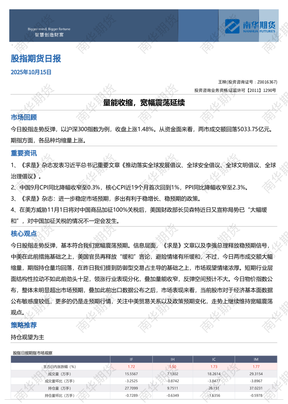
AI智能总结
股指期货⽇报 2025年7⽉3⽇ 王梦颖(Z0015429)、廖⾂悦(F03120676)投资咨询业务资格:证监许可【2011】1290号 震荡偏强,关注后续量能情况 市场回顾 今日股指集体收涨,以沪深300指数为例,收盘上涨。从资金面来看,两市成交额减少672.34亿元。期指方面,IF、H缩量上涨,IC、IM放量上涨。 重要资讯 1. 美国6月ADP就业人数意外减少3.3万人,自2023年3月以来首次负增长,预期为增长9.8万人,5月份数据在向下修正后仅增加2.9万人。 2. 证监会党委召开扩大会议强调,要持续优化股债融资、并购重组等资本市场机制安排,促进要素向最有潜力的领域高效集聚。 核⼼观点 美国6月ADP就业意外爆冷,美元指数再度创三年新低,降息预期有所升温,为股指提供一定上行驱动。从期指算术平均基差来看,除IH贴水收敛外,其余均贴水加深,现货价格与期指基差多次反响变动,表明市场情绪没有趋势性变化。当下消息面较平淡,预计延续震荡略偏强的趋势,需警惕若两市成交额持续缩量,跌至年内低位,上行动能不足股指或有回落的风险。本月重点关注7月下旬召开的中央政治局会议,将分析下半年经济形势,部署宏观政策方向,或对后续股指走势产生一定影响。 策略推荐 多头继续持有 source:wind,同花顺,南华研究