AI智能总结
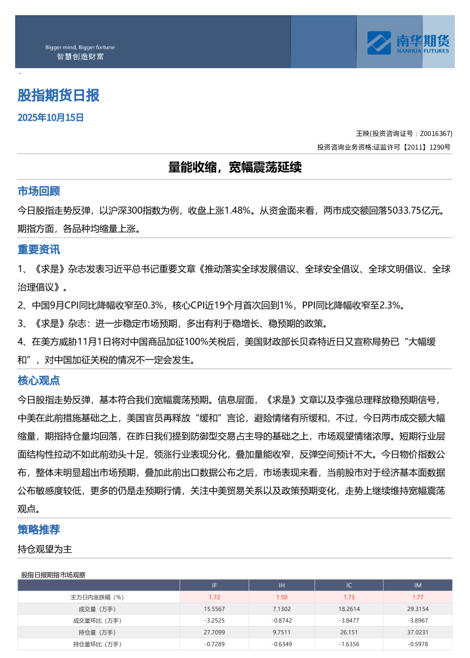
2025年10⽉15⽇ 王映(投资咨询证号:Z0016367)投资咨询业务资格:证监许可【2011】1290号 量能收缩,宽幅震荡延续 市场回顾 今日股指走势反弹,以沪深300指数为例,收盘上涨1.48%。从资金面来看,两市成交额回落5033.75亿元。期指方面,各品种均缩量上涨。 重要资讯 1、《求是》杂志发表习近平总书记重要文章《推动落实全球发展倡议、全球安全倡议、全球文明倡议、全球治理倡议》。 2、中国9月CPI同比降幅收窄至0.3%,核心CPI近19个月首次回到1%,PPI同比降幅收窄至2.3%。 3、《求是》杂志:进一步稳定市场预期,多出有利于稳增长、稳预期的政策。 4、在美方威胁11月1日将对中国商品加征100%关税后,美国财政部长贝森特近日又宣称局势已“大幅缓和”,对中国加征关税的情况不一定会发生。 核⼼观点 今日股指走势反弹,基本符合我们宽幅震荡预期。信息层面,《求是》文章以及李强总理释放稳预期信号,中美在此前措施基础之上,美国官员再释放“缓和”言论,避险情绪有所缓和,不过,今日两市成交额大幅缩量,期指持仓量均回落,在昨日我们提到防御型交易占主导的基础之上,市场观望情绪浓厚。短期行业层面结构性拉动不如此前劲头十足,领涨行业表现分化,叠加量能收窄,反弹空间预计不大。今日物价指数公布,整体未明显超出市场预期,叠加此前出口数据公布之后,市场表现来看,当前股市对于经济基本面数据公布敏感度较低,更多的仍是走预期行情,关注中美贸易关系以及政策预期变化,走势上继续维持宽幅震荡观点。 策略推荐 持仓观望为主