登录
注册
个人信息
我的订单
我的报告豆
我的优惠券
我的笔记
我的阅读
我的收藏
我的下载
我的上传
我的订阅
在线客服
退出登录
回到首页
AI
搜索
发现报告
发现数据
发现专题
专题报告
专题百科
研选报告
定制报告
VIP
权益
发现大使
发现一下
行业研究
公司研究
宏观策略
财报
招股书
会议纪要
seedance2.0
低空经济
DeepSeek
AIGC
大模型
当前位置:首页
/
其他报告
/
报告详情
市场快讯:伊以宣布正式停火,地缘风险溢价回落,原油快速回调
2025-06-24
王琛
格林大华期货
还是郁闷闷啊
你可能感兴趣
原油、燃料油日报:特朗普称伊以或将停火,地缘溢价大幅降低
商贸零售
通惠期货
2025-06-24
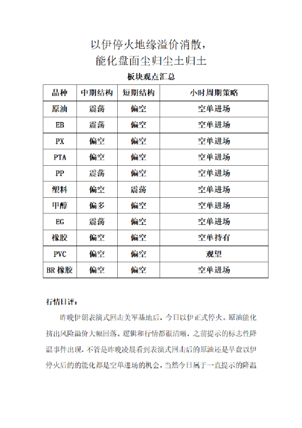
以伊停火地缘溢价消散,能化盘面尘归尘土归土
商贸零售
天富期货
2025-06-24
伊以冲突增加原油地缘风险溢价
商贸零售
国泰期货
2024-08-10
原油燃料油日报:伊以淡化冲突,原油的地缘溢价回落
商贸零售
通惠期货
2024-04-22
以伊达成停火提振市场风险偏好
商贸零售
世纪证券
2025-06-30