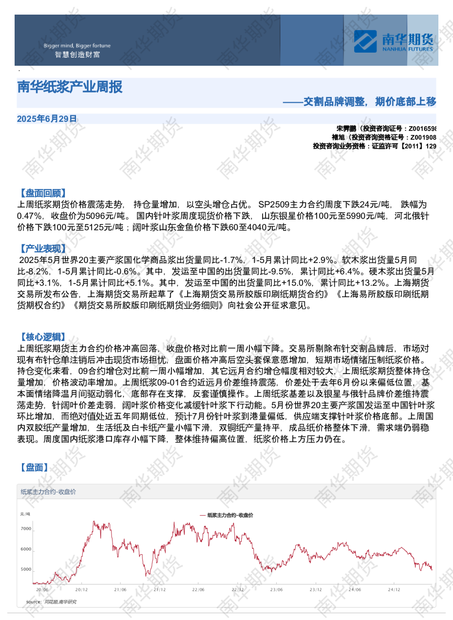
AI智能总结
宋霁鹏(投资咨询证号:Z001褚旭(投资咨询资格证号:Z00投资咨询业务资格:证监许可【2011】23/1224/0624/12 纸浆主力合约-收盘价21/1222/0622/1223/06 【月差结构】【基差】【价差】source:同花顺,南华研究4500500055006000纸浆期货月差(09-01)季节性source:南华研究元/吨02/01-2000-100001000纸浆基差(山东银星基差)source:wind元/吨02/0105001000 【库存】-港口库存【库存】-成品纸企业库存中国纸浆周度港口库存季节性source:wind万吨202203/0105/01150175200225250青岛港纸浆周度库存季节性source:南华研究万吨202203/0105/01100120140 【库存】-成品纸社会库存【利润】中国白卡纸周度商业库存季节性source:南华研究万吨20212022202303/0105/01150175200225250275中国下游厂家生活用纸周度库存季节性(原料)source:南华研究万吨20212022202303/0105/0107/015560657075 【供给】-进口量【供给】-国内产量中国纸浆月度进口量季节性source:同花顺,南华研究万吨202103/0105/01200250300350中国针叶浆月度进口量季节性source:同花顺,南华研究万吨202103/0105/0160708090100 【需求】-成品纸产能利用率【需求】-成品纸产量中国白卡纸周度产能利用率季节性source:南华研究百分比20212022202303/0105/0107/015060708090中国生活用纸周度产能利用率季节性source:南华研究百分比20212022202303/0105/0107/0140506070 【需求】-成品纸出口【现货】中国白纸板月度出口量季节性source:南华研究吨2021202203/0105/01100,000150,000200,000250,000中国生活用纸月度出口量季节性source:南华研究吨2021202203/0105/0150,00075,000100,000125,000