AI智能总结
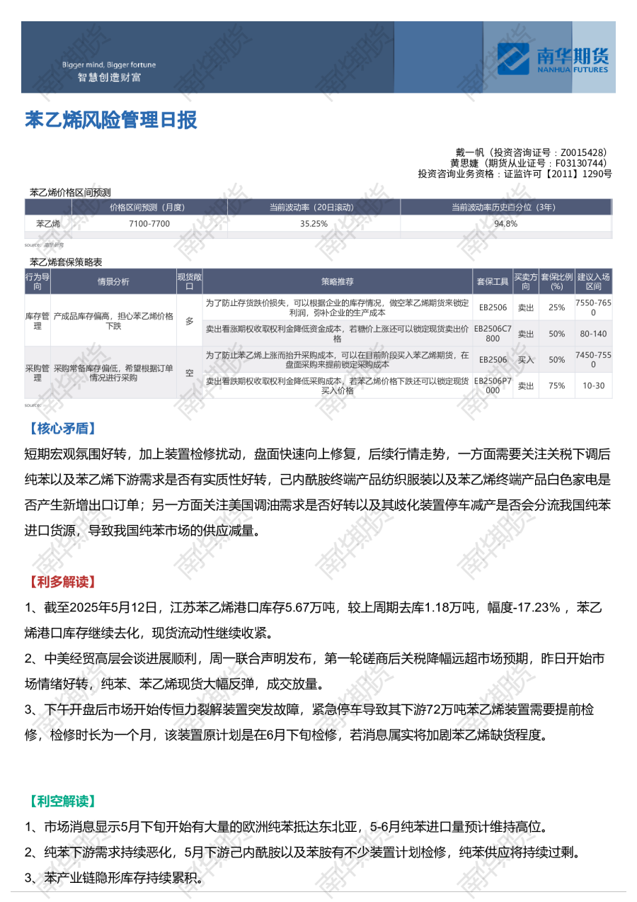
戴⼀帆(投资咨询证号:Z0015428)⻩思婕(期货从业证号:F03130744)投资咨询业务资格:证监许可【2011】1290号当前波动率历史百分位(3年)94.8%套保工具买卖方向套保比例(%)建议入场区间为了防止存货跌价损失,可以根据企业的库存情况,做空苯乙烯期货来锁定EB2506卖出25%7550-7650卖出看涨期权收取权利金降低资金成本,若糖价上涨还可以锁定现货卖出价EB2506C7800卖出50%80-140为了防止苯乙烯上涨而抬升采购成本,可以在目前阶段买入苯乙烯期货,在EB2506买入50%7450-7550卖出看跌期权收取权利金降低采购成本,若苯乙烯价格下跌还可以锁定现货EB2506P7000卖出75%10-30 4、下游3S环节成品库存居高不下。苯乙烯基差日度变化苯乙烯日报产业链价格基差华东-EB05华东-EB06华东-EB07华东-EB08source:同花顺,南华研究2025-05-13价格布伦特原油石脑油CFR日本乙烯CFR东北亚纯苯FOB美国海湾纯苯FOB鹿特丹纯苯FOB韩国纯苯CFR中国纯苯华东市场纯苯N+1纯苯N+2纯苯中石化挂牌