AI智能总结
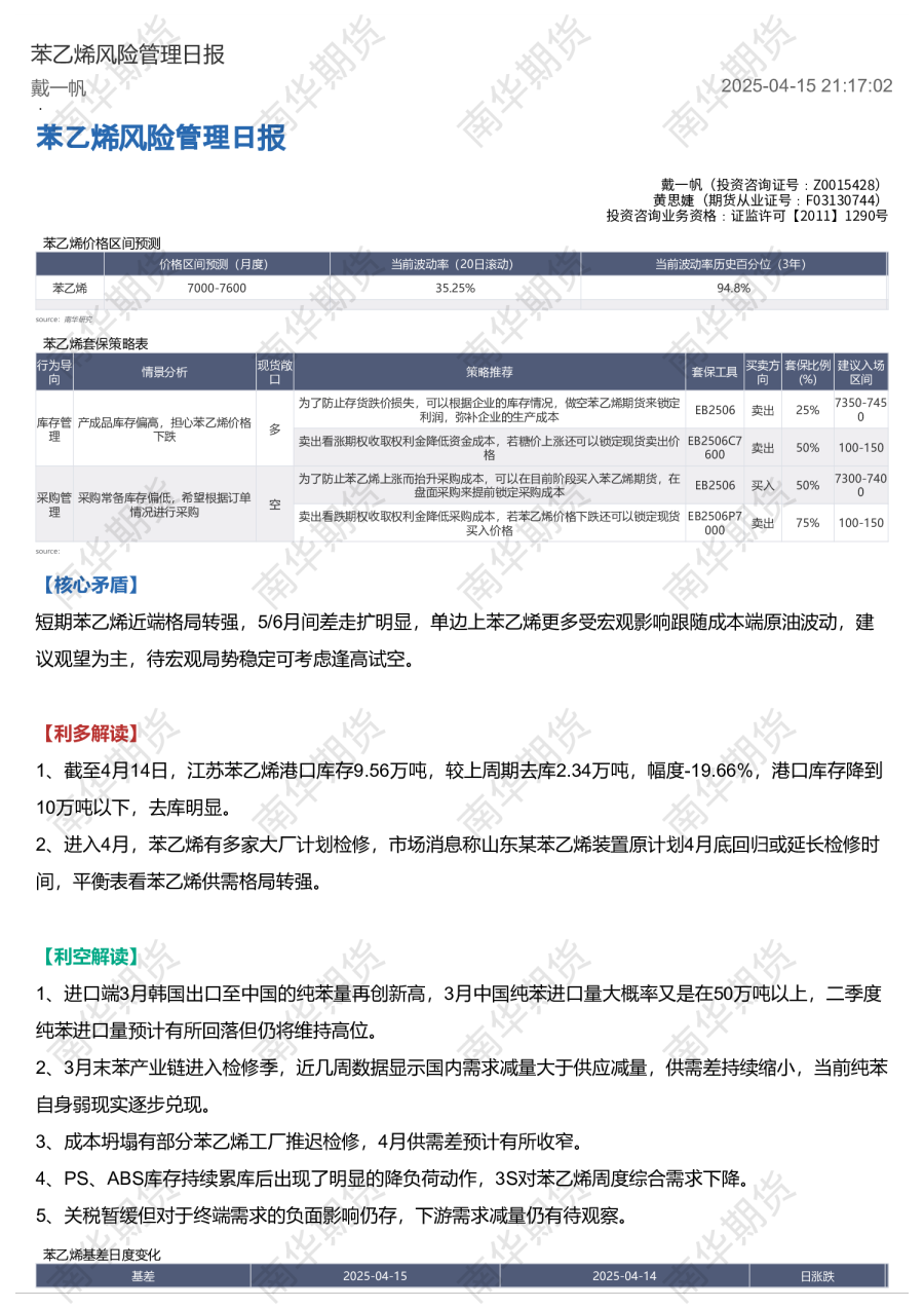
苯乙烯风险管理日报 戴⼀帆(投资咨询证号:Z0015428)⻩思婕(期货从业证号:F03130744)投资咨询业务资格:证监许可【2011】1290号 【核心矛盾】 短期苯乙烯近端格局转强,5/6月间差走扩明显,单边上苯乙烯更多受宏观影响跟随成本端原油波动,建议观望为主,待宏观局势稳定可考虑逢高试空。 【利多解读】 1、截至4月14日,江苏苯乙烯港口库存9.56万吨,较上周期去库2.34万吨,幅度-19.66%,港口库存降到10万吨以下,去库明显。 2、进入4月,苯乙烯有多家大厂计划检修,市场消息称山东某苯乙烯装置原计划4月底回归或延长检修时间,平衡表看苯乙烯供需格局转强。 【利空解读】 1、进口端3月韩国出口至中国的纯苯量再创新高,3月中国纯苯进口量大概率又是在50万吨以上,二季度纯苯进口量预计有所回落但仍将维持高位。 2、3月末苯产业链进入检修季,近几周数据显示国内需求减量大于供应减量,供需差持续缩小,当前纯苯自身弱现实逐步兑现。 3、成本坍塌有部分苯乙烯工厂推迟检修,4月供需差预计有所收窄。 4、PS、ABS库存持续累库后出现了明显的降负荷动作,3S对苯乙烯周度综合需求下降。 5、关税暂缓但对于终端需求的负面影响仍存,下游需求减量仍有待观察。