AI智能总结
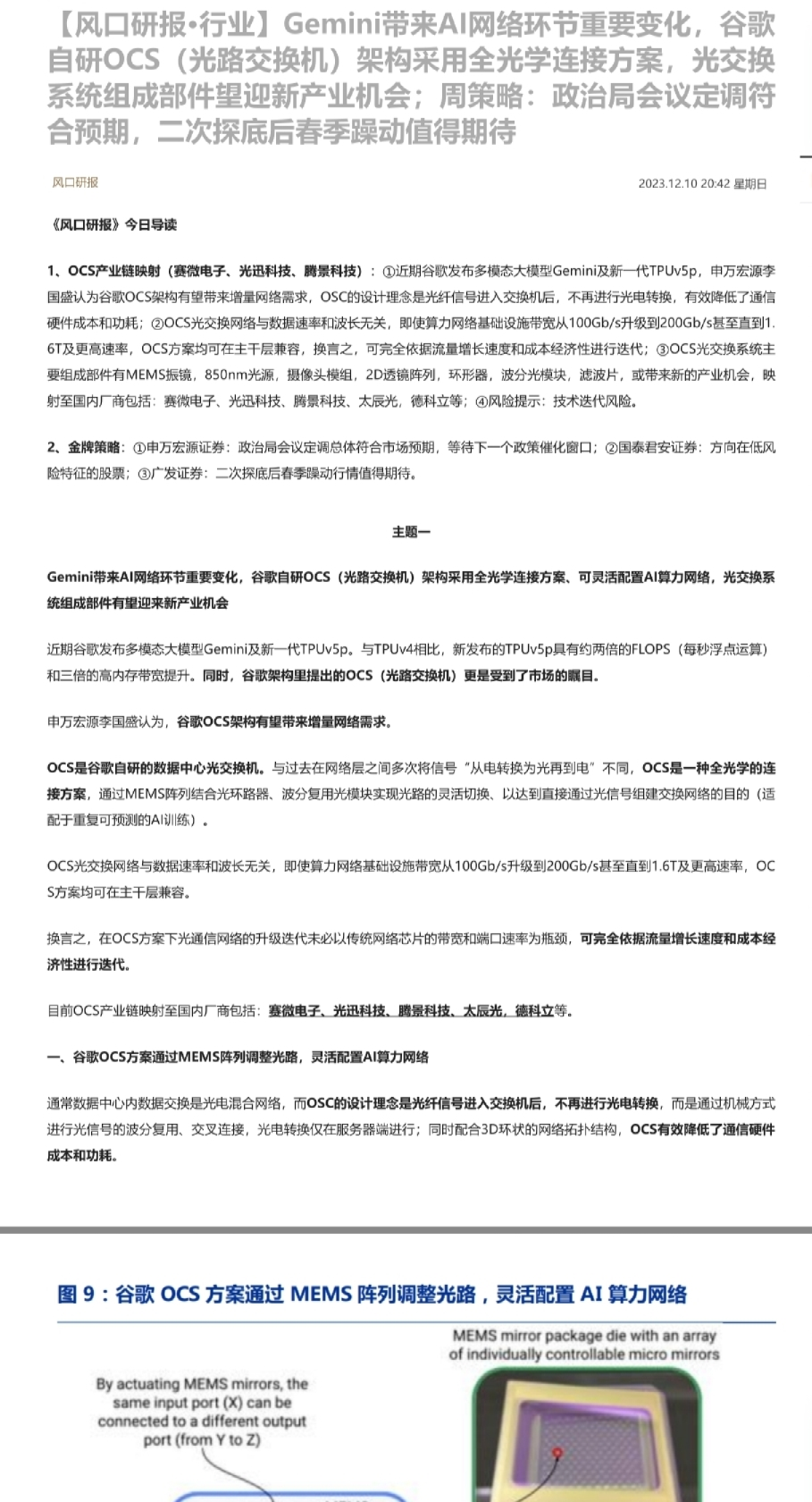
摘要 -AI聊天助手应用活跃度普遍上升,海外Gemini环比增长约10%,国内豆包、通义千问增幅超10%。谷歌发布多款重磅产品,包括性能强劲、成本优化的Gemma-3多模态大模型、支持实时编辑的Gemini 2.0 Flash图像生成功能,以及性能领先的Gemini Robotics机器人控制模型。OpenAI推出系列工具简化AI智能体开发,推动AI从问答向任务执行转变。Manus与阿里云通义千问战略合作,打造中国用户方便使用的Agent工具。 -美光科技将在3月20日盘后发布FY25Q2业绩。上季度公司受益于更高毛利产品占比,实现收入和毛利率的显著提升。公司在2025年HBM供应已全部售罄且价格锁定,市场对此已有充分预期。近期受数据中心存储需求推动,NAND Flash价格呈上行趋势,尤其是TLC和QLC晶圆涨幅明显。鉴于美光在PCIe 6.0数据中心SSD等高性能产品上具备技术储备,本季度需重点关注其NAND Flash业务,特别是企业级及数据中心SSD的出货表现,以确认其在AI周期中的潜在受益及市场趋势。 -Oracle本季度营收增长不及市场预期,尽管同比增长6.4%,但较市场预期有所放缓。公司IaaS和SaaS业务增速环比下滑,尽管仍维持在较高水平。RPO(待履行合约)同比增速显著提升至62%,反映出AI需求仍具韧性。 然而,Oracle对下季度营收增长的指引低于市场预期,显示市场对增长的进一步加速存在较高预期。整体来看,尽管AI相关需求持续推动RPO增长,但市场对美股AI行情的高预期可能对股价表现形成一定压制。 -Meta正在测试其首颗自研训练芯片,以减少对NVIDIA等GPGPU厂商的依赖。此前,Meta已完成MTIA v1和 MTIA v2两款自研芯片的部署,主要用于Facebook和Instagram的推荐系统。此次测试的新款训练芯片彰显了Meta在生成式AI领域加大投入的决心,同时反映出其对芯片硬件与软件生态整合的迫切需求。该芯片将率先应用于推荐算法训练,未来有望逐步推广至生成式AI应用,进一步提升系统性能和自主创新能力。 -英伟达将在3月17日的GTC大会上发布多项关键技术。Blackwell Ultra GPU系列将于今年下半年亮相,具备更强计算性能及高达288GB内存,以满足AI模型对内存的高需求,同时更大规模的NVL288机柜产品也有望发布。下一代Rubin GPU系列预计将在大会上获得关注,Rubin Ultra及更远期架构或将披露。英伟达还将发布基于Co-Packaged Optics(CPO)技术的交换机,支持115.2 Tbps信号传输,旨在解决GB200系列散热和多机架互联问题,但复杂工艺和产能或成挑战。此外,英伟达将在大会期间首次举办量子日活动,邀请多家领先量子企业,共同探讨量子误差校正、硬件创新及量子-经典混合系统等关键技术。 -华为将在3月20日举办Pura先锋盛典,预计将会推出搭载自研鸿蒙系统的Pura系列新产品。我们认为摆脱了安卓系统的国内自主研发操作系统将会成为手机市场有力的竞争点。看好华为在未来中国手机市场份额提升。 -未来端云结合模式更适合端侧AI的发展。要想实现这一模式,硬件、软件、生态、操作系统、云服务等所有生态都需要统一与完善。目前来看,苹果自研的硬件、软件、操作系统加上多年以来经营起来的完善的生态使得Apple Intelligence迅速成长,让苹果在手机AI进展上与三星&谷歌的联盟并驾齐驱。华为自研操作系统将会使得未来端侧AI开发时底层调用更为便捷,提升开发、运行效率。看好未来华为端侧AI的发展。 风险提示 芯片制程发展与良率不及预期中美科技领域政策恶化智能手机销量不及预期 海外市场行情回顾 图表1:截至3月14日海外AI相关个股行情 财报前瞻:关注美光科技企业级SSD部署情况 美光科技将于3月20日盘后发布其FY25Q2,公司上个季度FY25Q1实现营业收入87.09亿美金,同比增长84%,环比增长12%,Non-GAAP毛利率大幅扭亏提升至37%,环比提升46.14Pct,主要受益于更高的高毛利产品占比。 图表2:美光营业收入 图表3:美光Non-GAAP毛利率 美光上季度电话会表示公司日历年2025年所有HBM已售罄,并且售出价格已固定,因此我们认为市场对美光本季度HBM业务的表现已经充分预期,近期受数据中心存储驱动,上游NAND Flash价格趋势有所转向,TLC和QLC晶圆均体现出较大涨幅,美光科技在高代际PCIe和大容量SSD细分赛道技术储备较多,美光是市场首个开发PCIe 6.0数据中心SSD的厂商,因此本季度我们建议重点关注美光科技NAND Flash业务,尤其是企业级和数据中心用SSD的出货情况,这一方面可以表征公司在后续AI周期中是否可以受益于其在高性能SSD领域的技术储备,一方面可以对对近期NAND Flash总体市场的趋势进行一个二次确认。 图表4:上游TLC和QLC大容量NAND Flash Wafer近期价格涨幅显著 Oracle三季报:市场期望增速进一步上升 Oracle三季度实现营业收入141.30亿美金,同比增长6.40%,环比增长0.51%,待履行合约RPO达到1300亿美金,同比增速进一步提升至62%,公司IaaS和SaaS业务美金计价同比增速环比有所下滑,但仍维持在较高增速水平。 图表5:Oracle RPO余额及增速 图表6:Oracle IaaS和SaaS业务营收及同比增速 本季度公司营业收入和Non-GAAP每股收益均未达到市场预期,上个季度公司营业收入同比增速为8.64%,本季度市场预期隐含增速为8.36%,然而本季度实际营收同比增速仅为6.40%,公司展望下个季度营收同比增速位于8%-10%之间,但仍低于市场预期,意味着市场对营收同比增速的涨幅提升有所期望,我们认为Oracle RPO同比增速的进一步提升反映出总体的AI叙事尚未转向,但市场普遍高预期将是压制今年美股AI行情的一个重要因素。 图表7:Oracle营业收入 图表8:Oracle Non-GAAP每股收益 META自研训练芯片开启测试 Meta开启首颗自研训练芯片测试,以降低对GPGPU厂商英伟达的依赖。先前Meta已有两颗自研芯片MTIA v1和MTIA v2完成部署,但这两颗芯片主要应用于公司社交平台Facebook和Instagram的推荐系统。 图表9:MTIA v1和v2参数 我们认为,Meta测试新款训练芯片不仅彰显了其在生成式人工智能领域加大投入的决心,也体现出公司对实现芯片硬件与软件生态整合的迫切需求。公司表示,该芯片将首先应用于推荐算法的训练,未来有望逐步推广至生成式AI应用,从而进一步推动其整体系统性能和自主创新能力的提升。 GTC 2025前瞻 英伟达将于3月17日举办其一年一度的GTC大会,本次大会上我们认为有以下三大看点值得关注: 1)Blackwell Ultra,下一代GPU和NVL288 在最近的财报电话会议上,黄仁勋确认即将发布的BlackwellB300系列(代号Blackwell Ultra)将于今年下半年亮相。这一系列产品不仅在计算性能上实现了大幅提升,还搭载了高达288GB的内存,极大地满足了训练和运行对内存要求极高的AI模型的需求。此外,下一代GPU系列Rubin也有望在GTC大会上获得重点关注,预计将于2026年推出。黄仁勋形容Rubin将带来“巨大飞跃”的计算能力,并表示GTC上还将探讨后Rubin时代的产品,无论是Rubin Ultra还是Rubin系列之后的新架构。 图表10:英伟达Hopper和Blackwell GPU料号汇总 同时我们预计,继NVL72之后,英伟达有望发布更大规模的机柜产品NVL288。 2)CPO Switch 在GTC 2025上,NVIDIA计划发布一款基于Co-Packaged Optics(CPO)技术的交换机,预计于8月实现量产。该产品旨在解决GB200系列因高功耗导致的散热和多机架互联问题,目标支持115.2 Tbps信号传输。TSMC将负责Switch ASIC芯片的制造,其紧凑型光子引擎已验证1.6 Tbps传输速率,目前正在测试更高规格产品。但实现目标需36个光引擎耦合,工艺复杂性大幅提高失败风险,同时设备供应也面临产能限制。此次CPO交换机的推出将为数据中心互联技术升级提供关键突破。 3)量子计算 NVIDIA将在GTC 2025期间首次推出量子日活动,定于3月20日举行,旨在汇聚业界领袖和研究人员,共同探讨量子计算的最新进展与未来潜力。此次活动将由NVIDIA CEO黄仁勋领衔,并邀请Quantinuum、Atom Computing、IonQ、D-Wave、PsiQuantum等领先量子企业的高管共同参与,重点讨论量子误差校正、硬件创新以及量子-经典混合系统等关键技术。 AI模型与应用动态 Google在AI模型和应用上领先优势凸显 图表11:聊天助手类AI应用活跃度 从AI聊天助手类应用活跃度看,上周海外AI应用变化不多,ChatGPT、Perplexity和Claude均为个位数环比增长,Gemini环比上升约10%。国内AI应用活跃度也多数上升,豆包和通义千问访问量环比上升超过10%,DeepSeek环比回升5.4%。 谷歌全面升级Flash Thinking 2.0,Deep Research功能面向所有用户开放。同时,开源多模态大模型Gemma-3,以低成本、高性能为特点,提供1B至27B多种参数规模,其中27B模型仅需单张H100即可高效推理,性能超越o3-mini及Llama3,上下文长度达128K token,并具备多模态能力,集成Vision Transformer视觉编码器。Gemini 2.0 Flash推出原生多模态图像生成功能,支持多轮对话式实时编辑。此外,谷歌发布基于Gemini 2.0的机器人控制模型Gemini Robotics,在综合泛化基准测试中性能超出其他顶尖模型两倍以上。 OpenAI推出Responses API、Agents SDK和计算机使用工具等一系列新工具,旨在简化AI智能体开发流程并增强其功能,标志着AI从问答向任务执行的转变。Agent产品新秀Manus与阿里云通义千问达成战略合作,双方将基于通义千问开源模型,在国产模型和算力平台上实现Manus的全部功能,打造更具创造力的通用智能体产品。 图表12:视频生成类AI应用活跃度 从视频生成模型的活跃度看,国内应用环比上升速度较快,其中字节的即梦环比上升超过20%,可灵国内版环比也上升15%。Sora环比下降约15%。 消费电子动态 华为即将发布Pura新系列与原生鸿蒙系统 3月12日,华为宣布原生鸿蒙正式版“就要来了”。去年10月原生鸿蒙全面开启公测,目前已收到400万条优化建议、系统迭代了30多个版本、新增超150个功能特性、已有2万个鸿蒙原生应用和元服务上架,同时微信、抖音、高德地图等App下载量已超200万。国内已有数千家政企客户成功完成对原生鸿蒙办公环境的全面升级。无论是政府机关的内部审批流程,还是企业办公协同等场景,都可通过原生鸿蒙提供的基础能力进行快速定制,满足政企多样化需求,实现内部数据共享,大幅提升办公效率与协同能力。华为将在3月20日举办Pura先锋盛典,预计将会推出搭载自研鸿蒙系统的Pura系列新产品。 我们认为摆脱了安卓系统的国内自主研发操作系统将会成为手机市场有力的竞争点。看好华为在未来中国手机市场份额提升。 图表13:中国智能手机销量(台) 图表14:2025年1月中国智能手机份额 我们认为未来端云结合模式更适合端侧AI的发展。要想实现这一模式,硬件、软件、生态、操作系统、云服务等所有生态都需要统一与完善。目前来看,苹果自研的硬件、软件、操作系统加上多年以来经营起来的完善的生态使得Apple Intelli