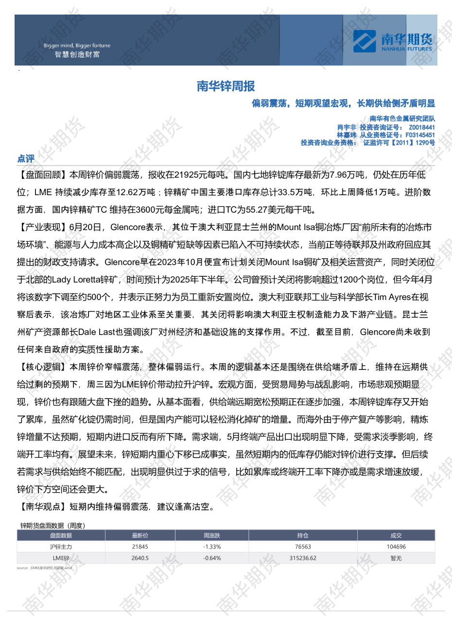
AI智能总结
南华研究院投资咨询业务资格:证监许可【2011】1290号 王一帆(投资咨询资格证号:Z0020984) 逻辑整理和策略推荐 供应端:1.8月在产蛋鸡增栏至12.87亿羽,产蛋率当前历史高位;2.价格上涨后淘汰量明显减少;3.6月鸡苗小幅下降;4.青年鸡占比较多,小码蛋较多 需求端:需求超预期 利润及饲料成本:重回饲料成本上方 库存:终端消费因高价走弱,下游库存有所抄底囤货堆积 观点:需求这一因素从上半年的忽视到下半年的价格主要驱动,已经反映出短期的当下,需求决定了价格的走势。蔬菜价格继续下行,是当前背景下蛋价震荡偏弱的主因,但并未出现大幅下跌的原因则在于蔬菜价格仍然高于鸡蛋,替代效应减弱有限;从供应端来看高存栏、高日龄、低淘汰注定了价格上方的压制,11月产能对应5月前鸡苗补栏不多,即使维持前期淘汰节奏,产能压力在本月压力增长有限,叠加蔬菜中下旬的季节性反弹,空单适时止盈。短期来说双十一对小粉或另有刺激,但影响或许有限,下游库存逐渐增加,在中旬前仍维持震荡偏弱下行观点。 风险:提前超规模的淘汰 基差 来源:同花顺,南华研究 期货价差 来源:同花顺,南华研究 补栏与淘汰情况 来源:南华研究 来源:南华研究 来源:南华研究 利润与成本