登录
注册
回到首页
AI
搜索
发现报告
发现数据
发现专题
研选报告
定制报告
VIP
权益
发现大使
发现一下
行业研究
公司研究
宏观策略
财报
招股书
会议纪要
稀土
低空经济
DeepSeek
AIGC
智能驾驶
大模型
当前位置:首页
/
其他报告
/
报告详情
南华期货股指日报:重磅利好出台,大幅放量上涨
2024-09-25
王梦颖
南华期货
f***
南华期货 南华期货 南华期货 南华期货 南华期货 南华期货 南华期货 南华期货 南华期货 南华期货 南华期货 南华期货
你可能感兴趣
股指:重磅利好出台 大幅放量上涨
南华期货
2024-09-24
FICC日报:政策利好提振信心,股指放量上涨
华泰期货
2025-12-09
南华股指日报:海外利好带动股指放量上涨20250605
南华期货
2025-06-05
股指期货日报:市场传言多重利好,股指放量上涨
方中中期期货
2018-12-14
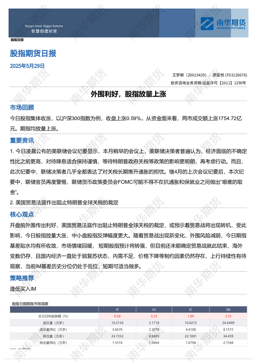
股指期货日报:外围利好,股指放量上涨
南华期货
2025-05-29