AI智能总结
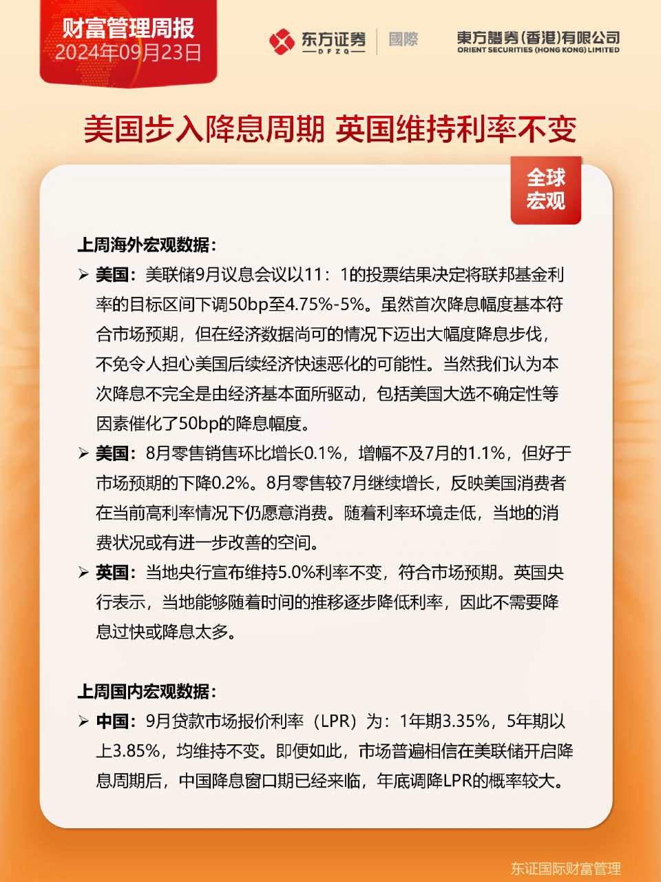
财富管理周报2024年09月23日 市场热点 Ø港股近期表现持续优于A股,这主要得益于1)港股估值处于全球洼地,市盈率不及10倍,股息率已经接近4.5%,远超中国长期利率水平。2)港股中的龙头板块为互联网企业,而这板块在A股较为稀缺,互联网企业在降本增效后凸显了其商业模式的优越性,在经济复苏不力下仍然取得良好业绩。3)香港市场资金流动更为便利,美联储降息释放的流动性更容易涌入港股。HH Ø目前的港股无疑具备超高投资价值,但中国经济复苏仍面临困难,行业之间分化巨大,因此需要一定的选股能力,价值投资,精选个股策略在目前港股具有较大优越性。000095519000095519 基金亮点 Ø睿远中国股票基金(A类-港元)HK0000955192 Ø基金风格鲜明,坚持价值投资策略。基金持仓与恒生指数偏离度较高,通过自下而上精选被低估的优质企业,较为考验基金经理的选股能力,因此可以在逆市在依然取得亮眼业绩。基金整体持仓相对比较集中,前五大持仓占整体持仓接近50%。 Ø基金经理万青历史业绩长期领先,新基金虽然时间较短但超额收益明显:万青曾经管理的汇添富中港策略基金长期业绩亮眼。本基金成立以来表现大幅优于恒生指数。 资料来源:彭博,东方证券(香港)数据截止2024年09月20日 财富管理周报2024年09月23日 基金详情 Ø睿远中国股票基金成立于去年10月,成立时间较短,但已经显示了较强的超额收益能力。成立以来基金回报为18.1%,同期恒生指数回报为1.97%。基金年初至今回报为21.50%,恒生指数为5.67%。基金的超额收益主要来自于选股能力,基金的持仓与指数差异较大,且分散于不同的行业,因此整体表现与指数有较大差异,显示了基金的强大选股能力和择时能力。回报率对比 Ø从行业上看,该基金各类行业均有涉及,但集中于消费品与互联网板块。从前五大持仓来看,基金持仓集中度较高,前五大持仓均接近持仓上限10%,基金偏好拥有长期竞争优势,同时具有充沛现金流,股东回报可观,估值合理的企业。五大持仓企业平均分红率可观,同时如腾讯,京东有强力的回购政策。 数据来源:彭博,东方证券(香港),数据截至:2024年9月20日 资料来源:彭博,数据截至2024年9月20日 财富管理周报2024年09月23日 上周大行观点精选 风险揭露/免责声明 本文件所载数据只供参考之用。东方证券(香港)有限公司或其关联成员(统称「东方证券(香港)」)并无顾虑任何特定投资者之特定投资目标丶财务状况丶或风险承受程度,所以投资者不应以文章中提及的内容作为投资决定的单一考虑因素。投资者于投资相关产品前应审慎评估,或连系东方证券(香港)专人咨询,确保该等产品特性与风险适合及符合其个人情况。 本文件所载资料并不拟提供予置身或居住于该等法律上限制东方证券(香港)发放此等资料之地区的人士或实体使用;及在任何地区向任何人士或实体进行申购或投资证券或投资产品的要约或游说乃属违法时,则上述资料不应视为向该等地区进行该等要约或游说。上述资料亦不拟提供作为专业意见,因此不应赖以作为专业意见。 本文件所述内容未经证券及期货事务监察委员会审阅。任何投资均带有风险,过往表现未必可作为日后表现的指引,基金单位价格可升可跌,投资者可能损失全部或部分投资金额。投资者需详细阅读并了解产品详细说明书及/或产品备忘录及/或条款说明书及其他相关文档(包括但不限于产品资料概要)(统称「产品说明书」)的内容,以获取进一步资料,包括但不限于各项风险因素、收费、税务、资产净值计算、申购及赎回条款等,请点击基金以了解更多相关风险披露声明。本文仅供专业人士使用,你应就上述资料内容谨慎行事,如对有关资料的任何内容有任何疑问,应寻求独立专业意见。 本文件内所提及之价格仅供参考之用途,投资产品之价值及收入可能会浮动,包括受汇率、市场指数、有关公司相关资料或其他因素而变动。本档内容可随时更改,东方证券(香港)并不承诺提供任何有关变更之通知。证券/投资产品过去的表现不可作为未来表现的指标,同时未来回报是不能保证的,投资者可能蒙受所有最初存入资金的损失。 虽然本文件所载资料来自或编写自东方证券(香港)相信是可靠之来源,惟东方证券(香港)并不明示或暗示地声明或保证任何该等数据之准确性丶完整性或可靠性,惟东方证券(香港)不会就有关数据的遗漏、错误、不准确、不完整或其他情况或由于信赖有关数据而蒙受或招致的任何损失或损害(不论任何形式的直接、间接或相应的损失或其他经济损失)承担任何责任。东方证券(香港)不会就第三方所提供的或引用自第三方的数据内容承担任何责任。未经东方证券(香港)事先书面授权,任何人不得为任何目的复制丶分发丶转发、发表本文件所载资料。 相关关系及相关财务权益的披露 撰写本文之东方证券(香港)持牌人士及其有联系者均未拥有与此文章所提及的产品发行人或新上市申请人有关的任何财务权益;亦无担任有关发行人或新上市申请人或与其有联系的高级人员。 东方证券(香港)与本文所提及的有关产品发行人或新上市申请人无任何投资银行业务的关系,亦没拥有相等于或高于有关发行人市场资本值的1%或新上市申请人的已发行股本或已发行单位的1%。此外,受雇于东方证券(香港)或与其有联系的个人亦无担任有关发行人或新上市申请人的高级人员。 东方证券(香港)有收取由本文所提及的产品的发行人就分销本文所提及的投资产品而提供的费用、佣金或其他金钱收益。详情请参阅我们按规定在订立任何投资产品交易前或在订立任何投资产品交易时须向阁下提供的金钱收益披露,或东方证券(香港)有收取由其他人士提供的非金钱收益,或与本文所提及的产品的发行人有紧密联系或其他法律或经济关系。 东证国际财富管理