
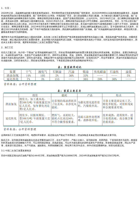
燃料油是成品油的一种,是炼油过程中的副产品,会受到汽柴利润的影响。本文介绍了不同地区燃料油的分类标准,以及燃料油和柴油、沥青的关系,帮助投资者更好地了解低硫燃料油与柴油、高硫燃料油和沥青的相关性。 2、燃料油的定义 燃料油是原油加工过程中,在汽油、柴油、沥青等产品之后被分离出来的较重的剩余产物。也叫重油、渣油,主要由石油的裂化残渣油和直馏残渣油制成,为黑褐色粘稠状可燃液体。由于在生产燃料油前,原油的主要轻质组分已经经过蒸馏、催化裂解等化学物理变化提取完毕,燃料油的主要成分为多种重芳烃、非烃化合物、胶质、沥青质等。 燃料油具有黏度适中、流动性好、热值高、燃烧完全、腐蚀性小等优良特性,可被用于炼油、化工、交通运输、建筑业和冶金等行业。目前,锅炉烧油、发电用油大幅度减少,而船用油市场需求呈稳定增长态势。 欧洲地区燃料油的定义:原油经蒸馏而留下的黑色黏稠残余物,或它与较轻组分的掺和物。主要用作蒸汽炉及各种加热炉的燃料、大型慢速柴油燃料及作为各种工业燃料。 美国燃料油的定义:任何闪点不低于37.8°C的可燃烧的液态或可液化的原油产品。既可以是残渣燃料油,也可是馏分燃料油。 3、燃料油的质量指标及分类 3.1燃料油的质量指标 燃料油与汽油、柴油类似,均属于调和产物。燃料油有多个质量指标,如黏度、含硫量、闪点、水分、灰分、铝+硅、净热值钠等。这些指标大致可以分为三类,第一类是影响燃烧性能的指标,如十六烷值、柴油指数、热值、粘度等。第二类是影响燃烧产物的指标,如含硫量、灰分、沥青、钒钠含量等。第三类指标是影响燃油管理的指标,如闪点、密度、凝点、水分和粘度等。这里重点介绍一下粘度,它是燃料油最重要的性能指标,也是划分燃料油等级的主要依据,它是对流动性阻抗能力的度量,它的大小表示燃料油的易流性、易泵送性和易雾化性能的好坏。目前国内较常用的是40℃运动黏度(馏分型燃料油)和100℃运动黏度(残渣型燃料油)。 3.2燃料油的分类 自1987年以来,ISO 8217一直是船用燃料规格的权威国际标准,该标准规定了船用燃料的质量要求和测试方法,其每七年会进行一次新标准的颁布。国际标准化组织(ISO)于2024年5月30日发布了新的船用燃料规范标准。DF表示生物馏分船用燃料油,RF表示生物残渣船用燃料油。虽然ISO不能在法律上强制执行该标准,但如果将其纳入租船条款/燃料购买合同重,则具有法律地位。 根据用途,燃料油分为炉用燃料油、船用燃料油和其他燃料油。炉用燃料油是指各大中型锅炉和工业用锅炉的燃料油;船用燃料油是指船用柴油机使用的燃料油。船用燃料油分为船用馏分燃料油和船用残渣燃料油。我国国家标准GB17411—2015规定,将船用燃料油分为D组(馏分燃料)和R组(残渣燃料)。馏分燃料油主要是以轻油(柴油)成分为主的油品,根据密度和十六烷值等质量指标分为四种,D代表Distillate馏分,M代表Marine船用,第三个字母单独无明确含义,但随着其字母顺序越靠后对应品类的质量越大;字母后面的数字代表该种类在50℃下运动粘度的最大值,按照硫含量可细分为Ⅰ、Ⅱ、Ⅲ三个等级。馏分燃料油适用于中、高速柴油机,主要为短途航行的中小船舶如客运班轮、作业船、滚装船主机以及船用发电机组等提供燃料;残渣燃料油是以重质燃料油为主要成分的油品,其根据质量和粘度分为7个粘度、6个质量档,共11个牌号,其中RMA和RMB按照硫含量可细分为Ⅰ、Ⅱ、Ⅲ三个等级,RMD、RME、RMG和RMK按照硫含量可细分为Ⅰ和Ⅱ两个等级。残渣燃料油适用低速柴油机,主要为油船、干散货船、集装箱等三大主力远洋船舶以及航行于沿海沿江的大型船舶的燃料。 一般近海及江河部分10万吨以下船舶主要使用180,更大的远洋运输船舶多使用380,380燃料油是目前主流产品。 按照含硫量细分,船用残渣燃料油可以分为高硫燃料油、低硫燃料油和超低硫燃料油,高硫燃料油的硫含量达到3.50%m/m甚至4.50%m/m或以上,低硫燃料油一般为0.50%m/m以下,超低硫燃料油一般为0.10%m/m以下。目前上海期货交易所交易的燃料油期货合约的交易标的为硫含量不大于3.50%m/m的RMG380船用燃料油,而在上海国际能源交易中心交易的燃料油期货合约的交易标的为硫含量不大于0.50%m/m的低硫船用燃料油。 为了与国际接轨,中国石油化工总公司于1996年参照国际上使用最广泛的燃料油标准:美国材料试验协会(ASTM)标准ASTMD396-93燃料油标准,制定了我国的行业标准SH/T0356-1996。新标准中5号-7号燃料油粘度控制和分牌号是按100℃运动粘度来划分的,国外进口的燃料油基本是按50 ℃运动粘度分类,他们是50℃运动粘度≥180mm/s和50 ℃运动粘度≥ 380mm/s两大类。我国使用最多的是5号轻、5号重、6号和7号燃料油。 美国燃料油也分为馏分燃料油和残渣燃料油,馏分燃料油包含1-4号燃料油,残渣燃料油分为5、6号燃料油。GOST10585是独联体国家的燃料油标准,其框架下界定的MAZUT-100(简称M-100)也是常见产品,类似于国内的常压渣油。 4、燃料油和其他产品的关系 燃料油与汽油、柴油类似,均属于调和产物。VGO、常减压渣油、LCO、催化裂化油浆等既可以调和低硫燃料油,也可以调和汽柴油。除了生产端的竞争关系,低硫燃料油与柴油在需求方面可以相互代替。如果低硫燃油价格高于柴油价格,船东就直接使用柴油,而放弃使用低硫燃油,所以柴油是低硫燃料油的价格上限。低硫燃料油参考的是柴油价格,大部分时候是贴水柴油价格的,因为从品质上来说,低硫燃油相对于渣油是一个偏轻的组分,所以柴油价格可以看作是低硫燃油价格顶。 此外,沥青与燃料油也存在着生产竞争关系。稀释沥青、高硫渣油既是生产沥青的原料,也可以用来调和高硫380。沥青可部分去燃料油调和,但燃料油要产出沥青却有很高的要求,中间基原油或者沥青基原油产出的直馏燃料油才能用于进料产出沥青。 5、小结 本文主要介绍了不同国际燃料油的不同分类标准,此外从生产方面,介绍了燃料油与汽柴、沥青的关系。得出以下结论:1.燃料油分类众多,大体上可以分为馏分燃料油(轻油)和残渣燃料油(重油)两类;2.对于燃料油分类,我国有国家标准和行业标准;3.燃料油和汽柴不仅是副产品和主产品的关系,两者也存在原料竞争关系,同时低硫燃料油和柴油在需求方面也可相互替换;4.沥青和燃料油存在原料竞争关系。 分析师:施潇涵投资咨询号:Z0013647审核人:李明玉 免责声明 本 报 告 由 新 湖 期 货 股 份 有 限 公 司 ( 以 下 简 称 新 湖 期 货 , 投 资 咨 询 业 务 许 可 证 号3 2 0 9 0 0 0 0) 提 供 , 无 意 针 对或 打 算 违 反 任 何 地 区 、 国 家 、 城 市 或 其 他 法 律 管 辖 区 域 内 的 法 律 法 规 。 除 非 另 有 说 明 , 所 有 本 报 告 的 版 权 属 于新 湖 期 货 。 未 经 新 湖 期 货 事 先 书 面 授 权 许 可 , 任 何 机 构 和 个 人 不 得 以 任 何 形 式 翻 版 、 复 制 、 发 布 。 如 引 用 、 刊发 , 须 注 明 出 处 为 新 湖 期 货 股 份 有 限 公 司 , 且 不 得 对 本 报 告 进 行 有 悖 原 意 的 引 用 、 删 节 和 修 改 。 本 报 告 的 信 息均 来 源 于 公 开 资 料 和/或 调 研 资 料 , 所 载 的 全 部 内 容 及 观 点 公 正 , 但 不 保 证 其 内 容 的 准 确 性 和 完 整 性 。 投 资 者不 应 单 纯 依 靠 本 报 告 而 取 代 个 人 的 独 立 判 断 。 本 报 告 所 载 内 容 反 映 的 是 新 湖 期 货 在 最 初 发 表 本 报 告 日 期 当 日 的判 断 , 新 湖 期 货 可 发 出 其 他 与 本 报 告 所 载 内 容 不 一 致 或 有 不 同 结 论 的 报 告 , 但 新 湖 期 货 没 有 义 务 和 责 任 去 及 时更 新 本 报 告 涉 及 的 内 容 并 通 知 更 新 情 况 。 新 湖 期 货 不 对 因 投 资 者 使 用 本 报 告 而 导 致 的 损 失 负 任 何 责 任 。 新 湖 期货 不 需 要 采 取 任 何 行 动 以 确 保 本 报 告 涉 及 的 内 容 适 合 于 投 资 者 , 新 湖 期 货 建 议 投 资 者 独 自 进 行 投 资 判 断 。 本 报告 并 不 构 成 投 资 、 法 律 、 会 计 、 税 务 建 议 或 担 保 任 何 内 容 适 合 投 资 者 , 本 报 告 不 构 成 给 予 投 资 者 投 资 咨 询 建议 。