
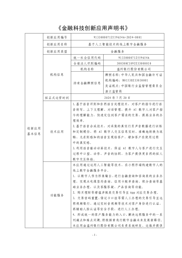
7.公平普惠。应用新一代信息技术优化金融服务供给结构,持续增强金融服务的普适性、可得性和满意度。重点关注特殊人群、弱势群体需求,努力消除因使用成本、文化程度、地域限制等造成的“数字鸿沟”,不断提升人民群众的获得感、幸福感、安全感。 附件 1-1 基于图数据库的普惠金融服务服务协议书 本项目服务协议书包括《企业资信信息(含个人征信)授权书》,具体内容如下: 企业资信信息(含个人征信)授权书 重要提示: 鉴于贵单位及贵单位业务代表(法定代表人/负责人/实际经营者/其他受权人)向我行申请授信预审批/授信额度/贷款/贷后变更/提供担保/其他贷款相关服务(以下统称“贷款服务”),根据监管相关要求,需要对贵单位及贵单位业务代表的风险进行评估,并查询贵单位及贵单位业务代表的资信信息(含个人征信)。为便于贵单位办理相关业务,为贵单位提供服务,特出具此授权书。 本授权书是由贵单位及贵单位业务代表出具的授权浙江绍兴瑞丰农村商业银行股份有限公司(包括瑞丰银行境内分支机构,联系电话 4008896383;以下简称“瑞丰银行”、“贵行”)处理贵单位及贵单位业务代表资信信息(含个人征信)的文件。请贵单位及贵单位业务代表务必认真阅读本授权书,尤其是字体加粗部分,在确认充分了解后慎重决定是否同意本授权书。 一、本单位及本人同意并自愿授权“瑞丰银行”在办理以下第 壹项涉及到本单位及本人的业务时,为充分了解本单位及本人的征信状况,可以向中国人民银行征信中心金融信用信息基础数据库、其他依法设立的征信机构查询本单位及本人的征信信息,并有权对查询到的本单位及本人征信信息进行打印、保存、使用和内部传输: (壹)本单位及本人向贵行申请、办理授信业务,用于授信前调查、审查审批、合同签署、放款支用、贷后管理、贷后变更、贷款清收等与业务相关各类事项的。 (贰)本单位及本人作为贵行授信业务的担保人,用于提供担保的审核与贷后管理、贷后变更、贷款清收等用途的。 (叁)本单位、本人及配偶向贵行申请授信业务或作为担保人,用于授信前调查、审查审批、合同签署、放款支用、贷后管理、贷后变更、贷款清收等与业务相关各类事项的。 (肆)本单位及本人作为向贵行申请信贷业务主体的董事、监事、高管、法定代表人、股东、实际控制人,用于授信前调查、审查审批、合同签署.放款支用、贷后管理、贷后变更、贷款清收等与业务相关各类事项的。 (伍)本单位及本人因参与资管计划,用于在资管计划投资前尽职调查、风险评审、投资后管理等用途的。 (陆)本单位及本人提出信息异议,用于处理异议核查的。 (柒)其他事项(需具体说明)。 本单位及本人同意贵行按照监管部门的规定向中国人民银行征信中心金融信用信息基础数据库提供本单位及本人的信贷信息。 二、本单位及本人同意并自愿授权“瑞丰银行”收集(含查询)、打印、存储、使用和内部传输本单位及本人的如下信息: (一)个人身份、教育信息:公安身份核验信息、学信网学历信息(学历、学位、学籍); (二)财产信息:房产信息、车辆信息(包括车牌号码等)、税务信息、社保信息、公积金信息等企业或个人财产信息; (三)工商、法院、公安类信息:涉及企业或个人的工商信息、诉讼信息、执行信息、失信信息、刑事及行政处罚信息; (四)烟草供销信息、通信运营商核验信息、互联网借贷信息、(房屋)租赁信息、信用评分信息; (五)其他合法存有本单位及本人信息的第三方(包括浙江有数数智科技有限公司、紫金诚征信有限公司、百行征信有限公司)所存的能够评估和反映本单位及本人信用和风险状况的信息。 三、“瑞丰银行”收集信息渠道包含贷款纸质申请表、调查表、电子申请表、电子调查表、影像资料传递、丰收互联 App、瑞丰银行微信公众号、瑞丰银行微生活微信公众号、网页申请等。 四、本单位及本人同意并自愿授权“瑞丰银行”基于提供“贷款服务”的需求将以上本单位及本人信息(含征信信息)用于“贷款服务”相关的资质审查、贷前调查、审查审批(含 贷前、贷中、贷后)、合同签署、担保办理、放款、贷后管理(如预警、催收、诉讼/仲裁)、贷后服务、贷后变更、资产转让、贷款个性化推荐、财富管理、贷款业务及活动通知、贷款综合评分、贷款方案推荐等用途。若本单位及本人在贵行业务未获批准办理,本单位及本人自愿按照贵行文件管理要求,将授权书、信用报告等资料在贵行留存。 五、本单位及本人已知悉,如本单位或本人认为“瑞丰银行”查询到的上述资信信息(含个人征信)有误的,本单位及本人应当向信息的原始提供方主张更正信息。 六、出于业务办理过程中的服务需要、纠纷发生时的举证需要、法律及监管(包括但不限于反洗钱)等要求,本单位及本人同意并授权“瑞丰银行”将采集的本单位及本人信息(含征信信息)进行存储,保存期限为本授权书生效之日起至本单位及本人与“瑞丰银行”业务关系终结之日另加五年。法律、行政法规、政府规章、监管规范对客户个人信息资料有更长保存期限要求的,遵守其规定。 七、本单位及本人已知悉“瑞丰银行”公布的相关隐私保密条款,了解“瑞丰银行”会按照国家信息系统安全保护相关要求,进行安全管理,维护本单位及本人信息安全,并知悉本单位及本人在信息处理活动中还可向“瑞丰银行”行使法律所赋予本单位及本人对信息的知情权、决定权、查阅权、复制权、更正及补充权、解释权等。“瑞丰银行”超出上述授权查询、使用、报送本单位及本人信息的一切后果和法律责任由“瑞丰银行”承担。 八、因本授权书产生的争议和纠纷,本单位及本人同意采取授信协议/借款合同所约定的纠纷解决方式解决;未签署授信协议/借款合同的,提交被告所在地有管辖权的法院诉讼解决。 九、本授权书为纸质的,经本单位盖章及本人签字或盖章后生效;本授权书为电子形式的,经本单位授权本单位业务代表在贵行相关系统网络页面上勾选并确认后生效。上述签署方式均对本单位及本人具有法律约束力。本授权书在本单位及本人接受贵行提供金融产品/服务期间持续有效。 十、本单位及本人知悉:如对本授权事项存在任何疑问,或任何相关的投诉、意见,可联系客服 4008896383、官方网站(http://www.borf.cn)以及瑞丰银行各营业网点进行咨询或反映。 声明:本单位及本人已仔细阅读、知悉并理解上述所有条款。 单位名称(公章): 法定代表人(签章):身份证号码: 实际经营者(签章):身份证号码: 实际经营者配偶(签章):身份证号码: 授权日期: 附件 1-2 基于图数据库的普惠金融服务合法合规性评估报告 本项目严格按照《中华人民共和国商业银行法》、《中华人民共和国民法典》、《中华人民共和国网络安全法》、《中华人民共和国反洗钱法》、《中华人民共和国反电信网络诈骗法》、《中华人民共和国数据安全法》、《中华人民共和国个人信息保护法》、《中华人民共和国消费者权益保护法》、《中国银监会关于印发银行业金融机构全面风险管理指引的通知》(银监发〔2016〕44 号)、《中国人民银行金融消费者权益保护实施办法》(中国人民银行令〔2020〕第 5 号)、《流动资金贷款管理暂行办法》(国家金融监督管理总局令 2024 年第 2 号)、《金融机构反洗钱和反恐怖融资监督管理办法》(中国人民银行令〔2021〕第 3 号)、《中国银保监会办公厅关于印发银行保险机构信息科技外包风险监管办法的通知》(银保监办发〔2021〕141 号)等相关国家法律法规及金融行业相关政策文件要求进行设计,在数据收集和使用过程中采取措施保护个人金融信息和用户敏感信息安全。 经评估,本项目所提供金融服务符合相关法律法规要求,可依法合规开展业务应用。 浙江绍兴瑞丰农村商业银行股份有限公司2024 年 6 月 5 日 附件 1-4 基于图数据库的普惠金融服务风险补偿机制 本应用按照风险补偿方案建立健全风险补偿机制,明确风险责任认定方式、制定风险赔付机制,配套风险拨备资金、保险计划等补偿措施,切实保障金融消费者合法权益。在金融消费者因使用金融服务而出现资金损失时,由浙江绍兴瑞丰农村商业银行股份有限公司按照风险补偿机制进行赔付。对于非客户自身责任导致的资金损失,提供全额补偿,充分保障消费者合法权益。 具体机制如下: 如遇系统技术故障原因或我行人员操作失误等造成客户业务中断并导致客户有损失的,由归属网点负责及时有效的现场处理,积极协助用户通过仲裁、诉讼等法律途径取得合理补偿。 若发生数据违规使用、数据泄露等风险,将按照既定流程机制,对于符合条件的损失向企业提供损失补偿服务。 若风险事件发生,用户权益受到损失时,在根据溯源情况和协议约定进行责任认定之后,由风险责任方通过风险准备金等方式对用户进行风险补偿。 对于非因客户自身责任导致的资金损失,提供全额补偿, 充分保障消费者合法权益。 客户可通过营业网点、24 小时服务热线等渠道提出投诉意见和赔付要求。接收后,由业务归属网点核实情况,确认浙江绍兴瑞丰农村商业银行股份有限公司所承担责任,并联系客户,按照服务协议相关约定进行赔付。如有相关法律纠纷,按照合同约定进行仲裁、诉讼。 附件 1-3 基于图数据库的普惠金融服务技术安全性评估报告 本项目严格按照《移动金融客户端应用软件安全管理规范》(JR/T 0092-2019 )、《网上银行系统信息安全通用规范》 (JR/T0068-2020 )、《个人金融信息保护技术规范》(JR/T 0171—2020)、《金融科技创新安全通用规范》(JR/T 0199—2020)、《基于大数据的支付风险智能防控技术规范》(JR/T 0202—2020)、《金融业数据能力建设指引》(JR/T 0218—2021)、《人工智能算法金融应用评价规范》(JR/T 0221—2021)、《金融大数据术语》(JR/T 0236—2021)、《金融大数据平台总体技术要求》(JR/T 0237—2021)、《金融领域科技伦理指引》(JR/T0258-2022)等相关金融行业技术标准规范要求进行设计开发并进行全面安全评估。 经评估,本项目符合现有相关行业标准要求。 浙江绍兴瑞丰农村商业银行股份有限公司 2024 年 6 月 5 日 附件 1-5 基于图数据库的普惠金融服务退出机制 本应用按照退出机制,在保障用户资金和信息安全的前提下进行系统平稳退出。 在业务方面,按照退出方案终止有关服务,及时告知客户并与客户解除协议。如遇法律纠纷,按照服务协议约定进行仲裁、诉讼。涉及资金的,按照服务协议约定退还客户,对客户造成资金损失的通过风险补偿机制进行赔偿。 在技术方面,对系统进行下线。涉及数据的,按照国家及金融行业相关规范要求做好数据清理、隐私保护等工作。 具体机制如下: 系统下线,需要制定详细的下线计划和操作手册,如临时关闭时,由业务所属网点负责做好客户引导、分流和解释工作。永久退出时,由各相关业务部门做好业务下线公告和统一的客户解释工作,由业务所属网点负责做好客户引导、分流。退出时,由业务部门提出退出需求,按照退出方案终止有关服务,及时告知客户并与客户解除协议。 必须确保系统的环境数据、客户数据和交易数据备份保存,并继续实施安全策略。 对系统设备留作他用、出卖或销毁时,应当对其中的信息进行删除等处理,记录整个过程。 附件 1-6 基于图数据库的普惠金融服务应急预案 本应用将按照应急处置预案妥善处理突发安全事件,切实保障应用的稳定运行和用户合法权益。在应用上线前进行全链路压测、容灾演练,并对相关操作人员进行应急处置培训;在应用上线后定期开展突发事件处置演练,确保应急预案的全面性、合理性和可操作性。建立日常生产运行监控机制,7×24 小时实时监控系统运行状况,第一时间对核心链路、接口、功能模块、硬件资源等异常情况进行告警。一旦发生突发事件,根据其影响范围和危害程度,及时采取有针对性措施进行分级分类处理,视需要及时关闭增量业务,妥善处置受影响的存量业务,切实保障用户资金和信息安全。 具体应急预案如下: 一、应用上线前措施 全链路压测与容灾演练:在应用上线前,