
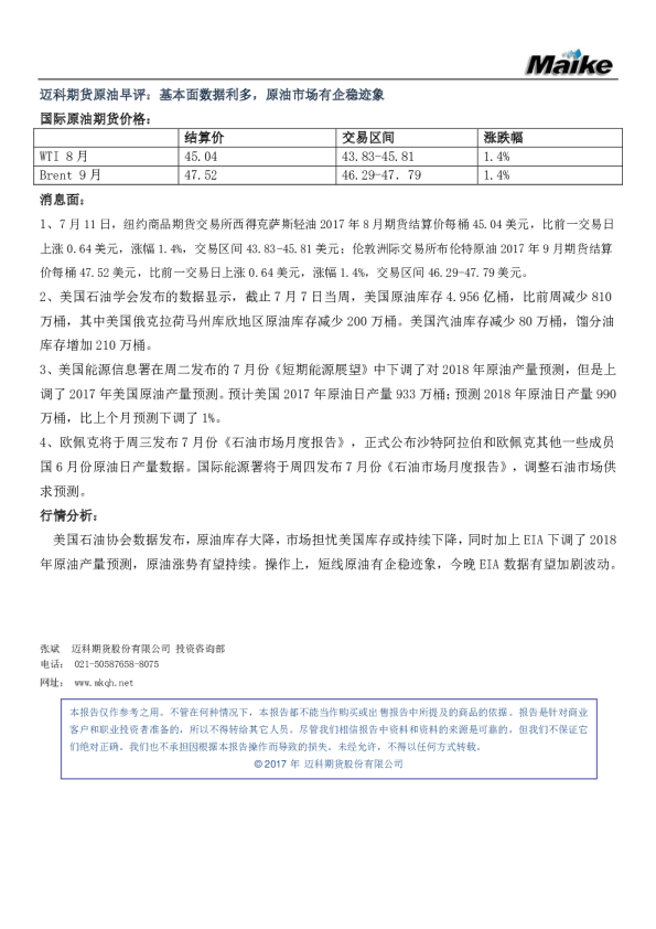
原油周报2024年5月12日 姓名:娄载亮从业资格号:F0278872交易咨询从业证书号:Z0010402联系电话:0531-81678601公司地址:济南市市中区经七路86号证券大厦15、16层客服电话:400-618-6767公司网址:www.ztqh.com 投资咨询资格号:证监许可[2012]112交易咨询资格号:证监许可[2012]112 逻辑与观点 尽管近期中东局势仍没有彻底改观,特别是以色列计划扩大在加沙地区的军事行动,但原油市场却表现偏弱。这一方面是由于以色列和哈马斯的冲突并未影响全球原油供应,特别是伊朗的克制表现减弱了市场的担忧;另一方面以色列和哈马斯也在进行和平谈判,未来局势仍有可能逐步缓和。所以,原油地缘政治溢价并未持续抬升。同时,美国近期的就业数据环比有转弱迹象,而EIA原油库存、成品油库存数据也没有给市场带来太多提振。OPEC+产油国并未对6月以后的减产政策释放明确信号,俄罗斯还曾试探性的释放增产信号,这也都对原油多头带来打压。总之,当前原油尚未真正企稳,技术上看日线很有可能走出第五浪下跌,基本面也缺乏利多支撑,后市油价重心大概率仍会走低。 风险点:全球宏观经济出现预期外变化。 原油期货市场数据——市场缺乏新的利多,原油持续走低 原油市场波动率明显提升 美元兑人民币汇率变动不大,原油进口运价近期有所提升 宏观市场变化——美联储将放缓锁表,国内CPI环比增速加快 最新宏观变动——美联储将放缓缩表 ◆5月2日凌晨,美联储发布5月议息决议,继续将联邦基金利率的目标区间维持在5.25%-5.5%不变,并保持在22年来最高点,符合市场预期。并自6月起放缓缩表步伐,每月计划减持的美国国债上限将从600亿美元降至250亿美元,抵押贷款支持证券减持上限维持在350亿美元不变。 ◆美国劳工部周四公布的数据显示,截至5月4日的当周,美国初请失业金人数增加2.2万人,经季节性调整为增加2.31万人,是2023年8月底以来的最高水平,涨幅为近4个月来最大。 最新宏观变动——国内4月CPI同比上涨0.3% ◆国家统计局5月11日发布的数据显示,4月份,随着居民消费需求持续恢复,全国居民消费价格指数(CPI)同比上涨0.3%,涨幅比上月扩大0.2个百分点。全国工业生产者出厂价格指数(PPI)同比下降2.5%,降幅比上月收窄。 ◆中国人民银行公布的最新数据显示,4月末,广义货币(M2)余额301.19万亿元,同比增长7.2%,保持了流动性合理充裕。截至今年4月末,我国社会融资规模存量为389.93万亿元,同比增长8.3%,其中,对实体经济发放的人民币贷款余额为244.92万亿元,同比增长9.1%。 原油现货市场变化——原油产业端缺乏实质利多 供给:美国石油钻井平台连续3周下降 ◆5月10日,贝克休斯报告显示,美国活跃钻井平台总数(包括陆上和海上钻井平台)603台,较上周减少2台;其中石油钻井平台减少3台至496,天然气钻井平台增加1台至103,油气混合钻井平台稳定在4台。 ◆5月3日当周美国战略原油储备周度环比增加94.7万桶。 免责声明 中泰期货股份有限公司(以下简称本公司)具有中国证券监督管理委员会批准的期货交易咨询业务资格(证监许可〔2012〕112)。本报告仅限本公司客户使用。 本公司不会因接收人收到本报告而视其为客户。在任何情况下,本报告中的信息或所表述的意见并不构成对任何人的交易建议,本公司不对任何人因使用本报告中的内容所导致的损失负任何责任。市场有风险,投资需谨慎。 本报告所载的资料、观点及预测均反映了本公司在最初发布该报告当日分析师的判断,是基于本公司分析师认为可靠且已公开的信息,本公司力求但不保证这些信息的准确性和完整性,也不保证文中观点或陈述不会发生任何变更,在不同时期,本公司可在不发出通知的情况下发出与本报告所载资料、意见及推测不一致的报告,亦可因使用不同假设和标准、采用不同观点和分析方法而与本公司其他业务部门、单位或附属机构在制作类似的其他材料时所给出的意见不同或者相反。本公司并不承担提示本报告的收件人注意该等材料的责任。 本报告的知识产权归本公司所有,未经本公司书面许可,任何机构和个人不得以任何方式进行复制、传播、改编、销售、出版、广播或用作其他商业目的。如引用、刊发、转载,需征得本公司同意,并注明出处为中泰期货,且不得对本报告进行有悖原意的引用、删节和修改。