您的浏览器禁用了JavaScript(一种计算机语言,用以实现您与网页的交互),请解除该禁用,或者联系我们。 [新湖期货]:专题 | 新湖期货“能化汇” - 发现报告

专题 | 新湖期货“能化汇”

2024-03-11 新湖期货 在路上
报告封面

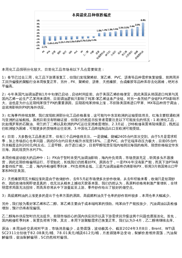
1)春节已过去三周,化工品下游逐渐复工,但我们发现聚烯烃、苯乙烯、PVC、沥青等品种需求恢复较慢。前两周开工回升偏慢的聚酯行业本周恢复正常。另外,PX、聚烯烃、沥青、天然橡胶、合成橡胶等品种库存去化困难,绝对水平偏高。 2)今年美国汽油调油逻辑1月中旬便已启动,启动时间提前。由于美国乙烯价格便宜,因此美国从韩国进口纯苯与其国内乙烯一起生产乙苯用来调用。目前调油逻辑只影响了纯苯-苯乙烯这条产业链。对另一条芳烃产业链PX-PTA影响不大。这也是为什么近期纯苯强于PX的重要原因。后期若纯苯持续上涨,不排除美国将进口甲苯、MX等品种用于调油,这就将影响到PX的海外供应。 3)红海事件持续发酵。我们发现欧洲部分化工品价格暴涨,这可能与中东至欧洲的运输受阻用关。红海主要联通欧洲与亚洲的运输航线。虽然目前没有明确证据,但我们仍然提示投资者需要注意以下可能发生的情况:1.欧洲化工品,比如俄罗斯的石脑油、荷兰的丁二烯以及欧洲的PVC运往亚洲难度增加。2.3月起,沙特检修装置将陆续重启,既然运往欧洲较为困难,可能更多的货物将运往亚洲。3.中国化工品终端制品出口至欧洲可能受阻。 4)目前,大多数化工品基差正常。但有三个品种值得关注。一是烧碱。烧碱2405合约首次交割。由于5月是需求旺季,加上市场担心仓单问题,因此05合约目前大幅升水现货18%。二是PVC。由于近端库存压力极大,目前05合约升水幅度达到200元/吨左右。三是甲醇。由于进口减少,目前甲醇现货呈现内地弱沿海强的格局。期货价格锚定华东沿海。因此现货升水约7%。 本周价格波动较大的品种中:1)PX由于暂时未受汽油调油影响,海内外负荷高,市场货源充足,听闻多头不愿接货,因此近期价格偏弱运行。尽管如此,长线我们仍然看好PX。原因在于,一是PX今年没有新产能,而其下游PTA有多套待投产能。二是,海内外检修旺季到来,PX负荷将走低。三是汽油调油最终仍将影响PX,听闻3月韩国将出口甲苯和MX至美国。 2)天然橡胶周五大幅拉涨则是由于收储炒作。去年5月起市场便多次炒作收储。从去年经验来看,收储只是短期炒作。因此收储传闻即使是真的,也无法从根本上撼动天胶基本面。我们仍然认为,高原料价格将刺激产量增长,全球弱需求局面无法扭转,而高库存将从中下游蔓延至上游。事件炒作给出了较好的做空点。 3)高硫燃料油的上涨更多的是出于仓单方面的原因。高硫燃料油关于仓单的炒作前科较多,本周仓单大幅减少。 另外,我们较为看好苯乙烯和乙二醇。苯乙烯主要由于成本端纯苯的强劲。纯苯由于产能投放少、汽油调油以及检修增加,预计仍将表现偏强。 乙二醇海外供应暂时仍无法提升。前期市场担心的国内供应回升以及下游需求回升慢这两个问题也逐渐淡化。首先,国内检修旺季到来,装置负荷将下降。其次,本周下游聚酯需求已恢复正常。我们认为3-4月,乙二醇将继续去库。 原油:本周油价交易相对平淡,市场消息偏少,走势震荡,波动极其小。截至2024年3月8日,Brent、WTI及SC2311分别收于82.08美元/桶、78.01美元/桶及612元/桶,月差跟随单边变动,裂解价差维持震荡,汽油裂解偏强,柴油裂解偏弱,SC仍然相对偏强。 基本面方面,上周日晚间,OPEC+代表们表示同意将220万桶/日的自愿减产措施延长至二季度末,会议略超预期,俄罗斯宣布额外再减产(生产&出口)50万桶/日,但影响或有限,各产油国实际减产执行有待进一步关注。本周EIA周度数据显示,美国周度炼厂开工有所提升,汽油显著去库,整体偏多。北美Keystone管道短暂中断后目前已重启。中国1-2月累计进口原油8830.8万吨,同比增长5.04%。 宏观地缘方面继上周公布的美国经济数据疲软,美联储降息预期显著修正,本周黄金价格大幅上涨。本周三晚间,ADP新增就业人数14万人,不及预期;周五晚间,美国2月非农就业人口增27.5万人,超出预期20万,尽管如此,市场更关注疲弱的细节,前值从增35.3万下修至增22.9万。美国2月失业率3.9%,高于预期和前值3.7%。巴以谈判暂无进展,下周继续。 短期油价仍无明显矛盾点,或延续震荡趋势。 沥青:本周油价维持区间震荡,沥青盘面震荡走弱。目前,供需仍偏弱,炼厂亏损严重,复产意愿不强,华龙、海右、鑫高源等独立炼厂均处于停产状态,复产时间待定,需求端,部分贸易商前期签订合同,近期执行合同为主,社会库明显累库厂库基本持稳,但实际终端需求疲软,基差偏弱。截至2024年3月8日15:00,Bu2406收于3634元/吨,周度跌52元/吨或1.41%。 山东地区,齐鲁及青岛价格上调40元/吨,地炼报价先涨后跌,齐鲁石化及东明石化3月4日相继转产渣油,但胜星石化复产后稳定及金诚石化3月1日恢复生产沥青,带动区内供应小幅增加。需求方面,3月初部分改性加工企业复工,但下游终端刚需有限,社会库仍以累库为主;华东地区,主力炼厂有执行批量优惠以促销售。需求冷清,库存压力仍存。预计随着政策刺激出货,区内成交向好。 短期沥青仍需重点关注成本端原油价格变动,但弱于原油。 动力煤:本周产地和港口价格均弱势运行,基本面整体偏宽松。 本周产地产能利用率继续上升,但两会期间,安监趋严,少量煤矿受影响,整体供给相对宽松,但近期增量同样有限。除长协发运外,下游市场需求主要以化工建材等行业的补库为主,整体弱于供给增量,导致部分煤矿累库。另一方面,近期大集团采购价格下调,配合库存压力,使得产地价格偏弱运行。 港口价格继续窄幅下跌,虽然环比上周价格跌幅有所扩大,但目前成本及基本面支撑下,下方空间相对有限。由于港口可售优质资源趋紧,发运成本依然偏高,发运倒挂情况下,市场煤增量有限,尽管下游终端采购需求不强,煤价也不易出现大跌。 海外动力煤指数近期持续上涨,主要因为航运成本近期走高,以及亚洲市场活跃度上升。随着内贸市场走弱,海外煤价上行,进口煤利润空间逐步收窄。其中印尼煤远期以经历一段时间倒挂,而斋月在即,供给或继续收缩,届时印尼煤价或继续偏强运行,或推动价格上涨。进口煤价格的上涨同样也是限制港口煤价跌幅的因素之一。 进入惊蛰后,全国气温进入上升通道,但3月上旬冷空气依然活跃,升温进程受阻,幅度放缓,中东部仍将距平偏冷。但进入中旬后半段,春分节气前,北方地区气温将率先加速回升,南方回暖速度仍将受阴雨天气拖延。随着回暖阶段的到来,淡季将开启。二三产用电需求恢复,目前日耗已高于同比,但季节性淡季在即,预计月中日耗将周期性回落。非电方面,煤化工行业春检临近,用煤量将出现一定程度下降。 主要省市电厂库存企稳,内陆地区库存去化放缓,沿海电厂库存在长协与进口煤补充下,出现累增,整体库存水平仍处于同期高位,随淡季临近,有恢复累库趋势。北方港口调入量近期稳定在中位水平,主要以长协发运为主;终端长协拉运居多,市场煤采购积极性不足,调出量与调入量接近,北港库存目前暂稳。 淡季临近,行业基本面将周期性偏宽松,煤价将继续承压,但内外贸易商发运利润倒挂,同样影响市场资源,给现货价格提供一定支撑,因此3月市场价格将仍以窄幅下行为主。 LPG:供应方面,炼厂产量增加0.3%,到港量69.1万吨,环比减少1.35%。需求端,化工需求增加:烯烃装置开工率增加0.68%,PDH装置开工率增加3.3%至66.3%。码头库存增加2%,炼厂库存下降0.7%。估值方面,FEI/Brent比值从7.2下降到7.1,波动不大,PG2404跌幅0.5%,内外价差窄幅波动;炼厂库存可控,且周前期码头资源偏紧,现货价格上涨,因此基差走强。外盘FEI2403-FIE2404月差小幅上涨,但依旧较弱,显示远东地区基本面一般。后市来看,下周到港量55万吨,环比下降20%;需求方面,丙烷较石脑油便宜50美元/吨以上,裂解装置进料丙烷增加,但PDH装置检修集中,下周金能化学80万吨的PDH装置计划检修,开工率存下降预期,目前PDH利润亏损情况并未改善,外盘采购清淡,供需双弱,短期PG2404合约缺乏驱动。 高硫燃料油:本周新加坡高硫380贴水走强1.2美元/吨,裂解走强2.3美元/桶,FU仓单减少5.146万吨,导致FU裂解比新加坡裂解表现更强一些。俄罗斯Tuapse炼厂将检修3个月,燃料油产能损失85千桶/天,除此之外,3-5月是俄罗斯炼厂集中检修阶段,高硫供应边际减少,对亚洲高硫基本面影响较大。相比之下,中东地区供应波动较小,原因在于虽然伊拉克Baiji炼厂有新增产能,但伴随着中东二次装置检修结束,消耗了高硫的增量。需求方面,美国装置检修于3月下旬进入尾声,若4月份美国重启对委内瑞拉制裁,焦化装置将拉动燃料油需求提升,二季度开始中东发电需求逐渐增加。3月6日当周,新加坡燃油库存下降134.8万桶,降幅6.58%,处于年内低点;ARA地区燃料油库存增加9.9%,处于高位水平,目前新加坡与欧洲的高硫价差快速收缩。整体来看,供应减少叠加需求预期转好,高硫基本面有望好转。 低硫燃料油:本周新加坡低硫贴水下降19美元/吨,裂解走弱0.2美元/桶,LU裂解与新加坡裂解表现一致。3月初南苏丹BAPCO管道恢复后,富查伊拉和马来西亚的炼厂得以进口该原油以生产低硫;尼日利亚Dangote炼厂开始试料,预计在6月前可以实现稳定运行,其低硫燃料油产量为7万桶/天,满产为11万桶/天。低硫供应增加,需求方面,除了红海危机导致船舶绕道外,暂无新的增量,因此低硫基本面小幅转弱,预计低硫裂解震荡偏弱。 聚酯产业链:PX:供应方面,当前PX国内开工率86%左右,亚洲开工率78%左右,PX供应持续维持在高位。需求端,本周PTA装置负荷提升至84.1%。PX静态供需变化不大,持续宽松格局,现实库存压力较大。估值方面,本周PX-石脑油价差302美元/吨,PX-Brent原油价差393美元/吨,近期PX估值相对原料继续压缩。总体来看,PX当前受到现实库存的压制比较明显,从去年四季度至今,PX供应一直保持保持在高位,累库格局,供应商出货压力大。2405合约是PX上市以来首个合约,近期听闻有空头准备盘面交货,而多头接货意愿不佳,近月合约明显承压。当前需求端已逐步恢复至高位,PX4-6月也有一定的检修预期,另外PTA投产以及汽油旺季等都会对PX供需格局起到改善作用,PXN目前已经压缩较多,我们认为PX仍然具备买入价值,可以考虑远月合约。由于库存压力较大,对PX基差持弱势判断。 PTA:供应方面,本周PTA装置负荷提升至84.1%。需求方面,聚酯负荷升至88.7%附近,终端织造负荷恢复至80%,需求基本已经恢复。估值方面,PTA现货加工费本周434元/吨左右,2405盘面加工费340元/吨左右,下游聚酯延续利润有所修复。近期原料PX更弱,往下游环节让利。当前PTA相对原油走弱,主要是PX环节利润压缩带来的。PTA自身也受到近端库存的压力,基差和月差都偏弱。当前来看,终端需求已经恢复,且目前长丝利润偏好,下游也到了新一轮补库期,需求端有支撑。另外,供应端PTA自身以及原料PX检修都有阶段性的供应收缩,当前的库存压力有望缓解。我们对PTA价格走势不悲观,当前价格下方支撑较强。 短纤:供给端,短纤企业开工已逐步恢复至高位。需求端,纯涤纱及涤棉纱维稳,负荷继续提升,原料库存小幅下滑。目前短纤供需端开工率都逐步恢复至高位,不过由于下游企业尚未补库,短纤工厂库存压力较大。估值端,短纤利润低位,估值有支撑。总体来看,随着需求端的恢复,短纤有望逐步去库,短纤绝对价格跟随成本,利润有望逐步修复。 乙二醇:供应方面,截至3月7日,乙二醇整体开工负荷在66.15%(环比上期下降4.07%),其中煤制乙二醇开工负荷在53.05%(环比上期下降7.85%)。本周港口到港预报17.3万吨。供应端,国内进入煤化工春检期,供应压力有所减轻。进口端有所恢复,不过3月总体进口预计仍不高。需求方面,聚酯负荷升至88.7附近,终端织造负荷恢复至80%,需求基本已恢复。港口库存本周79.7吨,库存小幅去化。EG2405基差本周-30,受期现商隐性库存流出,本周基差走弱。总体来看,前期