
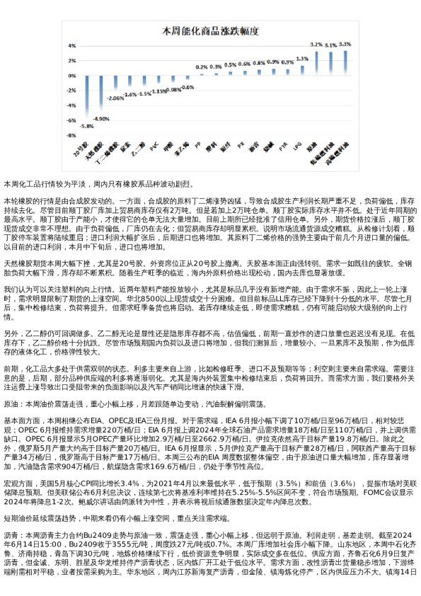
本周波动较大的品种:苯乙烯的弱势一是由于成本端汽油和纯苯的下跌。汽油旺季结束后,汽油裂差走弱,汽油弱于原油。而纯苯一方面跟着汽油跌,一方面9月进口增幅非常显著。二是由于苯乙烯前期炒作仓单问题,本周炒作减弱。烧碱的大涨主要来自于下游需求的强劲。氧化铝及非铝需求表现均不俗。另外听闻近期烧碱需求有所好转。LPG由于巴拿马运河拥堵,运费高涨,近期价格持续上涨。 长假过后,化工品成本端原油和动力煤预计仍将高位震荡。需求端,尽管10月仍处于需求旺季,但由于节前企业大量备货以及前期商品大涨时中下游企业追涨囤货,社会投机性库存较大,因此需求存走弱可能。 长线看,塑料、苯乙烯、PX、PTA、天然橡胶以及丁二烯橡胶可以作为多头进行配置。塑料主要由于供应增速低(无新产能以及进口少);PTA和苯乙烯主要由于成本PX和纯苯仍将保持强势(PX、纯苯产能投放不及下游);天然橡胶以及丁二烯橡胶则主要由于仓单问题。 L-PP价差可考虑逢低长线做多。2405合约之前,PP产能投放仍将显著高于塑料。此外,塑料进口冲击将告一段落,PP当下投机性库存较高。 原油:本周油价震荡小幅回调,基本面无太大变化,宏观偏弱,市场重点关注美联储议息会议,总体来说,此次会议偏鹰。美联储FOMC会议一致同意维持利率在5.25%-5.5%区间不变,点阵图显示年内还有一次加息,2024年的潜在降息幅度从100BP缩水至50BP。鲍威尔称如果合适,将进一步加息。同时,将今年美国GDP增速预期从1%上调至2.1%。声明公布到鲍威尔讲话结束期间,黄金下行美元冲高油价下跌。周五晚间公布美国9月Markit制造业PMI初值录得48.9,为2个月以来新高;美国9月Markit服务业PMI初值录得50.2,为8个月以来新低,美国9月Markit综合PMI初值录得50.1,为7个月以来新低,总体来说略显疲软;欧元区9月制造业PMI初值录得43.4,为2个月低位;9月服务业PMI初值录得48.4,为2个月高位;欧元区9月综合PMI初值录得47.1,为2个月高位;更加清晰地表明欧元区即将进入衰退期。 基本面方面,供应端,沙特正在执行自愿减产,但俄罗斯近期海运出口量显著反弹;需求端,中国中秋国庆双节临近,出行有望继续增加,汽油航煤需求增量可期,但柴油需求一般;美国汽油需求有望进一步回落,尤其是进入10月之后,本周EIA周度数据显示,美国汽油隐含需求840万桶/日,基本持稳于上一周;俄罗斯9月21日宣布临时限制汽柴油出口,保证国内消费,市场分析此举或并不会延长太长时间,俄罗斯今年1-9月柴油出口量大约在100万桶/日,若时间较长,或导致炼厂胀库,市场评估出口限制时间大约在4-6周。因此,俄罗斯限制成品油出口可抵消10月中下旬全球消费转淡带来的需求下滑。 截止9月22日,Brent、WTI及SC分别收于91.96美元/桶、90.03美元/桶及686.7元/桶,周度跌幅分别为2.1%、1%及1.9%。月差跟随单边变动,柴油裂解价差仍较强。 截止9月22日,SC仓单环比上周增100.6万桶至365.2万桶,SC月差有所回落。 沥青:9月(18-22日)沥青盘面价格冲高回落。一方面,尽管炼厂供应有所下降,但全国雨水偏多需求较弱;另一方面,成本端原油价格本周也出现了轻微的下调。截止9月22日15:00,Bu 2311收于3884元/吨,周度跌2.68%。基差弱,利润差,裂解价差也非常弱;上周厂库去库山东地区去库,社会库去库。山东地区,齐鲁石化复产沥青,菏泽东明正常生产,但科宇及金诚供应减少,周内开工小幅增加。周内下游终端项目需求良好,业者按需采购为主,多数炼厂执行合同出货,临近月底业者合同提货增加;华东地区,主营炼厂转产及降产沥青,江苏新海停产,区内整体供应有所减少。需求端,区内市场需求不温不火,业者刚需低价货源成交为主;9月(18-22日)沥青周度总产量为70.0万吨,环比下降6.1万吨。其中地炼总产量47.9万吨,环比下降2.5万吨,中石化总产量13.6万吨,环比下降2.8万吨;54家样本周度出货量65万吨,环比增加7.7万吨。本周期多数地区出货量有所增加,其中山东及东北增加较为明显,山东炼厂执行合同出货,部分赶工需求支撑;东北主要是低硫价格推涨带动出货,道路方向炼厂执行合同,下游赶工采购尚可,整体出货增加。展望后期,中秋国庆临近,或仍有小幅备货需求,原油端易涨难跌,沥青盘面不悲观。 聚酯产业链:PX:供应方面,本周福海创80万吨PX装置重启,韩国Hyundai/COSMO56万吨和Lotte50万吨装置重启,供应小幅回升。需求端,PTA本周开工率83.3%,降负和临停装置恢复供应。总体来看,PX供需都有小幅回升,变化不大,PX流通货源不多,紧平衡格局持续。估值方面,PX-石脑油价差417美元/吨,PX相对石脑油金和原油偏高,本周相对估值有所回落。PX本周价格下跌主要受成品油裂差持续回落影响,而PX偏高估值此前主要基于油品支撑。PX供需长期紧平衡,驱动偏向上,仍然可以关注价格回落以后的低买机会。 PTA:供应方面,本周装置恢复集中,海南逸盛200万吨,虹港250万吨、嘉通250万吨已经恢复正常,逸盛大化短暂降负后恢复,能投100万吨计划内停车,PTA负荷提升至83.3%。聚酯方面,本周长丝、瓶片装置陆续执行检修或者减产,聚酯综合负荷下滑至88.2%,终端织造开工维持在80%。PTA库存水平中性,TA2401基差本周20元/吨左右,PTA现货加工费180元/吨左右,2405盘面加工费170元/左右,偏低。综合来看,本周供应回升,需求有所走弱,PTA供需宽松,基差弱势,另外成本回落,PTA价格向下调整。产业链利润分配方面,上游PX供需格局相对更好,利润集中在PX环节,PTA和聚酯利润低位。后市来看,国庆后需求有季节性走弱的压力,PTA供需驱动偏弱,低加工费现状对应弱供需,绝对价格主要跟随上游PX。 短纤:供给端,本周停车企业复产,负荷有所回升。需求端,纯涤纱负荷维持,成品库存去化,需求总体有所好转。当前处在旺季,短纤工厂库存去化。总体来看,近期短纤需求转好幅度有限,供需整体偏平稳,价格跟随原料回落,利润维持为主。当前产业链主要矛盾仍然在上游,短纤绝对价格以及利润变化主要关注上游走势。 乙二醇:供应方面,截至9月21日,乙二醇整体开工负荷在63.29%(较上期上升1.60%),其中煤制乙二醇开工负荷在67.47%(较上期上升4.05%)。港口方面,本周到港预报20.7万吨,有所回升。需求方面,聚酯开工回落至88%左右,终端织造开工维持在80%,刚性需求有所下滑,终端需求节后有季节性走弱预期。乙二醇港口库存本周111.8吨,环比回落,不过库存绝对量偏高。EG2401基差-137左右,基差偏弱。总体来看,乙二醇此前价格上涨主要是基于成本强势格局下的补涨,乙二醇自身在低估值下供需没有进一步走差,库存边际有去化。而近期供应小幅回升,加上聚酯负荷下滑,供需边际上再度走弱,另外成本端回调,乙二醇顺势调整。从平衡表的角度看,乙二醇供需偏平衡,驱动不明显。乙二醇上方压力在于高库存,支撑在于相对低估值,回落以后仍可以考虑买入。 苯乙烯:供应方面,检修装置增减均少量,折算损失量略降,对应开工提升至74.21%(+0.58%),国内供应变化不大,后续集中检修或在10月阶段性体现。需求方面,三大下游表现仍较为被动,回调速度跟不上原料,生产利润向上修复,ABS开始因亏损降负,EPS和PS则稳中略升,实际消耗量变化不大,减量最大的是现货采购力度。总体看,交割风险引发的极端行情阶段性收尾,现货流动性放松,但库存绝对量周内变化不大,厂库在13.58万吨(+0.13万吨),港口库存在5.53万吨(+0.12万吨)。 估值方面,油价高位震荡运行,成品油价格普遍回调,包括石脑油、汽油,直接上游纯苯供需边际转弱,9月进口到港量增长近一倍,港口库存随之向上累积,整体成本重心下移。静态供需变化不大,短期流转速度放缓,苯乙烯在产业链中跌幅靠前,前期修复的估值空间基本回落,苯乙烯非一体化利润在-448元/吨、PO/SM生产利润在209元/吨。 此波暴涨暴跌中苯乙烯自身供需实际变化不大,供应基本平稳运行,下游更多是被动涨跌,核心矛盾在于低库存引发的投机性购销,以及成本端影响。目前来看,苯乙烯并无大幅累库风险,但原料端波动较大,汽油季节性走弱,但短期俄罗斯禁止出口汽柴油或支撑其价格,纯苯港口库存预计继续累积,但经历一周快速回调后,纯苯估值及价格或走入震荡,苯乙烯价格跟随为主。 聚烯烃:聚烯烃终端正处于需求旺季,临近放假下游备货陆续结束,下游成品库存累积,厂家对高价货源接受程度降低,本周聚烯烃价格先涨后跌。 PE整体负荷小幅下滑,10月PE检修损失预计较9月有所增加,PE内盘供应压力不大;前期延期货源集中到港,9月PE进口供应有增量,虽然目前PE标品进口窗口打开,但东南亚地区与内盘价差走扩,预计流往中国的进口货源减少,后续PE进口压力不大。PE正处于传统需求旺季,下游需求持续好转,工厂节前备货陆续结束,近期部分下游成品库存累积,厂家对于高价货源接受程度降低。近期上游库存向中下游转移,生产企业库存下降,港口库存呈累库趋势,社会库存持续累库,下游部分行业原料库存累库。PE供应压力不大,下游备货已陆续结束,短期PE价格震荡运行,关注库存的变化情况以及原料价格波动。 PP整体负荷小幅提升,东华茂名以及宁夏宝丰三期已正式投产,宁波金发一线开车成功,随着新产能的陆续放量,PP后续供应压力提高。PP正处于需求旺季,整体开工提升,但BOPP订单跟进情况转弱,成品库存再次累积,厂家对高价货源接受程度降低。节前下游适当补库,中上游库存向下游转移,生产企业小幅去库,社会库存累库幅度放缓。丙烷价格高位,PP成本端对价格有支撑。PP供应压力预期提高,下游接货意愿降低,但成本端对价格有支撑,短期PP价格震荡运行,中长期关注新装置运行情况、原料价格的波动以及库存的变化情况。 甲醇:本周国内上游开工为73.5%,环比稳定,同比偏高。9月到港在高位,四季度进口预期一般。下游烯烃方面,兴兴投料重启,沿海大部分装置稳定,内地宝丰三期下游装置投产,烯烃采购需求好于去年同期。传统需求近期维持较好水平。港口库存水平本周累积至高 位。总体来看,甲醇供需双增,港口库存有压力,节前价格回调为主。 尿素:近期尿素日产量在16.22万吨,环比和同比稳定。后期企业检修有所减少,日产量有回升空间。多套新装置将投产。从下游来看,9月国内需求较好,10月将进入淡季。出口预期下调,国内相关企业、协会和部门连续发布保供通知,后期出口限制将进一步收紧。本周国内企业预收订单天数环比上升,企业库存去化,但从中期来看,供应增加,国内需求将进入淡季,出口受限,价格承压。 PVC:供应:PVC开工率77.37%,继续小幅提升0.46个百分点。随着电石供应增加,电石价格有较大幅度回落,将利润转移至PVC端,电石对PVC的限制缓解,同时PVC检修量近期大幅下降,本周PVC开工进一步提升。未来10月上旬至11月中旬PVC检修量小幅增加,预期PVC开工总体将继续保持略高水平。 需求:终端需求仍然不足,由于房地产需求总量下降的限制,以及施工进度普遍缓慢,当前正在进入需求旺季,下游开工较前期略有提升,但持续性不佳,总体水平仍然处于较低水平。 库存:PVC库存39.64万吨,去库1.06万吨。检修量下降,PVC开工提升幅度较大,而需求略有提升,近期库存连续小幅去库,仍然维持在较高水平。 预期:电石供应增加,PVC检修正在结束,开工显著提升,PVC利润提升,对开工有积极影响。下游和终端实质性需求不足,前期出口需求较强而近期走弱,当前市场对政策、金九银十需求旺季和出口的预期支撑价格,但未来情况或将不及预期,观察库存累库情况。 烧碱:供应:烧碱开工率80.9%,下降0.3个百分点。8月下旬华东部分装置恢复,9月上旬西北地区装置陆续恢复,当前开工小幅恢复至79%。从未来检修计划看,9月烧碱检修量有限,设备重