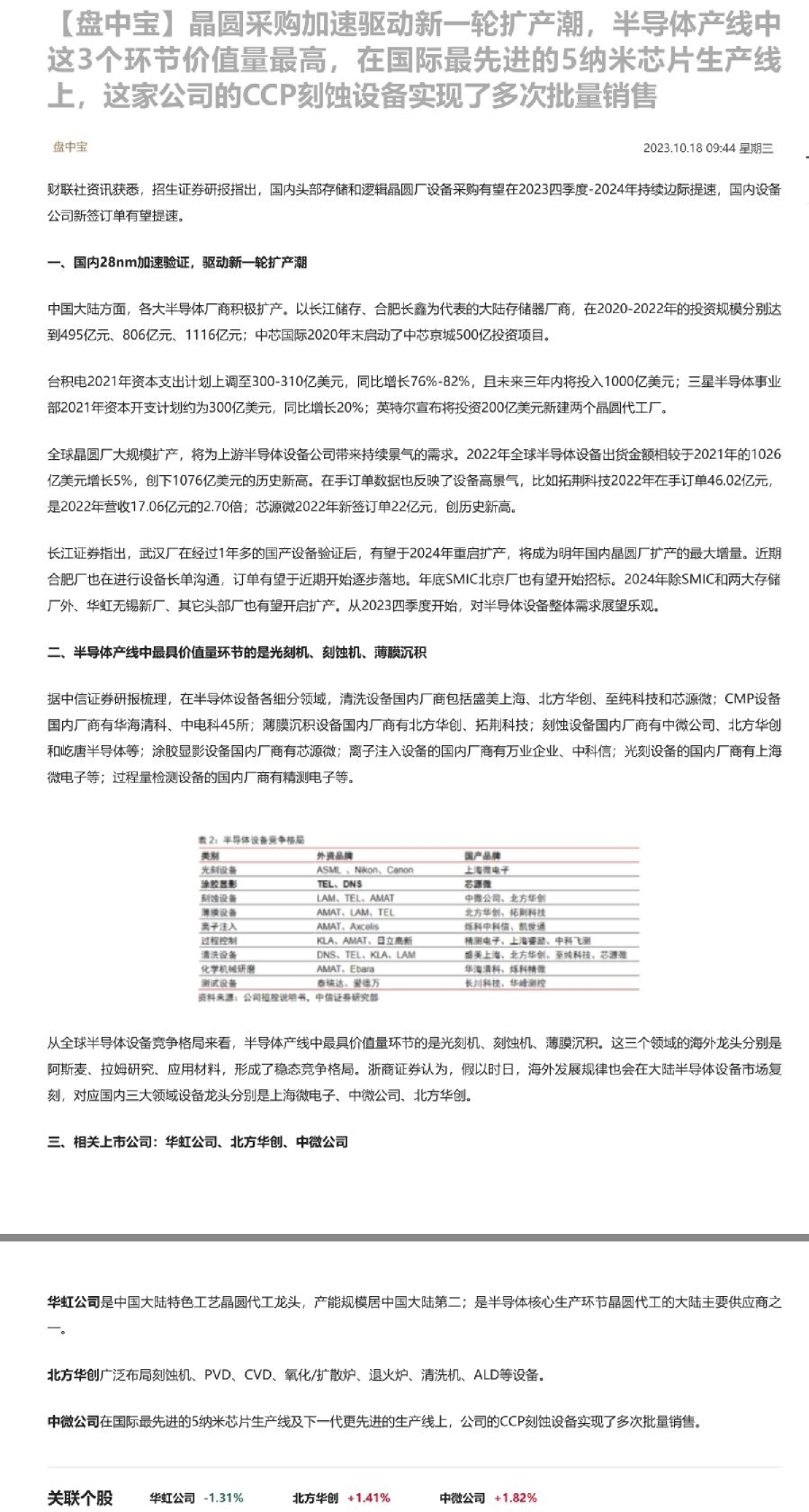
AI智能总结
AI浪潮势不可挡,国内先进制程与先进封装产线资本开支加速 高性能运算(HPC)已经成为全球半导体产业发展的核心支柱,算力升级离不开AI GPU的支撑。AI GPU首先要通过先进制程工艺制造存储与逻辑芯片,再采用2.5D/3D先进封装工艺来提升系统性能。目前,国内两大存储厂已分别在3D NAND、LPDDR5取得技术突破,高性能AI芯片出海代工受限加剧国内FinFET产能紧缺,终端龙头回归推动长电科技、通富微电等封测厂商加大在先进封装领域布局。在瓶颈设备进口数据乐观、国产配套设备工艺覆盖度提升的背景下,国内存储、先进逻辑、先进封装产线扩产确定性强。 先进存储、逻辑产线对刻蚀、薄膜沉积、外延、量检测设备需求量增加 刻蚀:根据Yole,存储器件芯片结构从二维向三维转变使得等离子体刻蚀成为步骤最多、最关键的工序,2025年预计占3D NAND制造设备总规模的73%,极高深宽比刻蚀是3D NAND向200层甚至300层以上升级过程中最关键的工艺。因多次曝光的引入,12寸先进逻辑产线刻蚀设备用量是成熟制程产线的2.4倍,一体化大马士革刻蚀为28纳米以下逻辑器件制造最核心的工艺之一。 薄膜沉积:先进逻辑产线约需超过100道薄膜沉积工序,是90nm CMOS工艺的2.5倍。其中,ALD设备因可以实现高深宽比、极窄沟槽开口的优异台阶覆盖率及精确薄膜厚度控制,成为先进逻辑、存储器件制造中必需的薄膜设备。 外延:在关键尺寸进入28 nm及以下后,必须采用锗硅外延技术来加大PMOS的压应力,以提高器件整体响应速度。除以上三类设备外,先进逻辑产线对炉管、量检测等设备用量也提升,平台型厂商更受益于先进逻辑产线的扩产。 CoW固晶、CMP、电镀、键合、量检测、光刻为先进封装高价值量环节 HBM使用3D封装工艺,并与GPU通过CoWoS 2.5D封装水平互联。以2024-2033年国内智能算力需求测算,我们预计先进封测设备总投资有望达到661.1亿元,其中CoW倒装固晶(12.5%)、CMP(7.5%)、电镀(7.5%)、临时键合与解键合(7.5%)、量检测(6.7%)、光刻(6.3%)产线价值量占比合计47.9%。 先进封装对晶圆级设备的性能要求低于前道产线,国产前道设备厂商向先进封装领域布局属于技术降维,未来在国内先进封装产线有望占据较高份额。对于后道封测设备厂商来说,更先进的封装工艺对设备要求提升,国产厂商在成品测试、分选等环节技术实力强,相比之下在固晶、切割、研磨、塑封等环节实力稍弱,未来市场份额预计稳步提升。 供应链自主可控为产业共识,半导体前、后道设备厂商市占率有望提升 受益于存储、先进逻辑扩产,前道设备有望边际签单提速,受益标的:中微公司(等离子刻蚀)、芯源微(涂胶显影)、北方华创(平台型)、盛美上海(平台型)、中科飞测(量检测)、拓荆科技(CVD)。先进封装为后道设备商带来增长弹性,受益标的:赛腾股份、快克智能、芯碁微装。 风险提示:产线扩产进度、力度不及预期,设备国产化率提升不及预期。 1、核心内容一图 图1:AI浪潮势不可挡,国内先进制程与先进封装产线资本开支加速 2、先进存储、逻辑产线资本开支加大,国产半导体前道设备 新签订单有望边际提速 2.1、供需改善与高端突破并进,国内存储产线扩产确定性强规模大 受益于存储原厂持续减产、AI升级带动DDR5、HBM需求等因素影响,2024年DRAM和NAND芯片价格有望延续上升态势,存储行业景气度有望改善。 2022Q4开始存储原厂相继启动减产,SK海力士2023年资本开支同比减少50%至约10万亿韩元,并预计2024年资本开支同比小幅增长。美光预计2024年晶圆开工率仍将显著低于2022年的水平,同时预计2024年存储行业将供小于求。根据TrendForce预测,2024年Q1DRAM合约价季涨幅13~18%,NANDFlash合约价平均季涨幅15~20%。 图2:DXI(DRAM价格)指数抬升 图3:2024Q1 NAND Flash市场有望维持涨价 存储器行业作为半导体产业的核心支柱之一,具备空间大、标化程度高、重资本开支的特点,是后发玩家追赶甚至超越先行者的关键赛道。中国大陆两大存储龙头在3DNAND、先进DRAM芯片核心技术上已实现重要突破,但市占率与海外巨头相比仍存在较大差距,需要持续扩产以带来规模效应和在全球市场上的议价权。 图4:全球DRAM市场CR3达到95.5%(2023Q3) 图5:长江存储在全球NAND市场的份额很低(2021-2023年) 3D NAND:技术端,2022年长江存储首发232层产品,基本追平与海外3DNAND产品的代际差。产能端,长江存储于2016年投资240亿美元建设3D NANDFlash工厂,一期总产能30万片/月。3DNAND容量增加主要通过堆栈加层,相较于先进DRAM和逻辑对电路线宽的要求更简单,主要使用ArFi和干法光刻设备。根据ASML测算,随着堆叠层数增加,NAND对光刻设备投资增速约为10%,低于先进逻辑/DRAM的30%/20%。 图6:NAND升级对光刻设备投资增速约为10%,低于先进逻辑/DRAM的30%/20% 先进DRAM:长鑫存储于2023年11月正式推出LPDDR5系列产品,面向中高端移动设备市场。12GBLPDDR5芯片目前已在国内主流手机厂商小米、传音等品牌机型上完成验证。2023年10月长鑫新桥存储获合肥国资委、大基金二期增资共390亿元,有望用于先进DRAM芯片扩产。 2.2、手机龙头回归、AI芯片海外代工受限,中国大陆FinFET产能紧缺 2023年搭载自研麒麟芯片的华为Mate60系列产品回归,销量预期持续上调。 预期销量的实现需要产业链上下游通力合作,而其中最核心的手机芯片则亟需国内先进制程代工产能的鼎力支撑。 英伟达高性能AIGPU出口管制升级,国内互联网厂商等终端客户的订单有望大幅向国产AI芯片转移。2022年10月美国BIS新规出台,英伟达高性能GPUA100、A800、H100、H800、L40、L40S和RTX4090被限制销往中国。应用于AI训练的昇腾910b芯片单卡算力与英伟达A100相近,已经为包括科大讯飞星火在内的30多个国产大模型提供算力支撑。截至2023年8月,阿里、腾讯等中国企业共订购了50亿美元的英伟达A800芯片,昇腾有望承接。 国产AI芯片海外代工受限,代工产能有望加速回流中国大陆。美国BIS新规对国内AI企业出海代工也做出进一步限制:当晶圆厂收到最终实体为中国大陆/中国澳门等区域企业的订单时,需要检视是否涉及使用晶体管数量超过50billion、包含HBM。壁仞科技、摩尔线程及相关13家企业被美国商务部列入实体清单。 2.3、先进工艺对刻蚀、薄膜、量检测等设备需求量增加,ALD、外延为刚需 存储器件芯片结构从二维向三维结构转变使得等离子体刻蚀和薄膜沉积成为最关键及需要最多的工艺步骤。根据Yole测算,3DNAND三大核心工艺设备中,刻蚀设备市场规模占比将从2019年的69%提升到2025年的73%。 图7:根据Yole数据,2025年刻蚀设备占3D NAND设备规模的73% 极高深宽比刻蚀设备是3D NAND向200层甚至300层以上升级过程中最关键的设备,具备超低频、超大功率、多级脉冲特性的射频等离子系统及对应的静电吸盘为高深宽比核心零部件。3D NAND制造首先将氧化物和氮化物薄膜的交替层沉积到基础硅片上。每层厚度在20至30 nm之间。然后添加厚硬掩模,进行最关键的高深宽比(HAR)沟道孔蚀刻。存储单元形成的其他关键步骤包括阶梯蚀刻、水平金属字线填充以及触点和位线的金属填充。 图8:刻蚀与沉积是3D NAND制造中最关键的工艺 相较成熟制程逻辑产线,先进逻辑产线对刻蚀设备需求的变化体现在:(1)用量:先进制程产线引入多重曝光,利用刻蚀机的高精度弥补光刻机分辨率的不足,增加了刻蚀工序的数量。12寸成熟制程产线万片/月刻蚀机用量约25台,12寸先进制程产线用量提升到60台。(2)工艺:一体化大马士革刻蚀工艺是28纳米及以下的逻辑器件生产工艺中技术要求最高、市场占有率最大的刻蚀工艺之一,重要性凸显。 图9:月产1万片晶圆的12寸先进产线所需刻蚀设备是成熟产线的2.4倍 图10:先进逻辑产线利用多次曝光弥补光刻机分辨率 在90nm CMOS芯片工艺中,大约需要40道薄膜沉积工序,而在FinFET工艺产线,大约需要超过100道薄膜沉积工序,涉及的薄膜材料由6种增加到近20种,对于薄膜颗粒的要求也由微米级提高到纳米级,进而拉动晶圆厂对薄膜沉积设备需求量的增加。 在DRAM中,高纵横比的特征是电容器。每一位数据都以负电荷或正电荷的形式存储在电容器中。每个电容器都连接到一个晶体管,该晶体管控制对电容器中数据的访问。电容器本身是一个具有高纵横比的长圆柱形结构。它充满了金属-绝缘体-金属堆叠。由于需要在高深宽比结构中形成良好控制的保形薄膜,因此这种MIM堆栈需要ALD设备。 图11:DRAM中具有高深宽比特征的电容器薄膜沉积需要ALD设备 3D NAND存储单元也使用大量沉积设备,其中阻挡氧化物、电荷陷阱氮化物、隧道氧化物、沟道硅、阻挡金属和势垒金属六种薄膜需要ALD设备来沉积。根据应用材料官网,在字线填充这个步骤中,基于CVD的钨填充,应力随堆叠变高而增加,钨中的氟含量引起电阻增加,而使用ALD可以有效解决这两个问题,因此更高层数3D NAND的制造中ALD用量会提升。 图12:3D NAND有6类薄膜需要ALD设备来沉积 外延设备:满足先进制程硅、硅锗外延生长工艺的电性和可靠性需求。伴随着CMOS技术集成度的日益增大以及关键尺寸的日渐缩小,传统CMOS工艺中采用的应力拉升方式已经无法满足器件对于PMOS驱动电流的要求。在关键尺寸进入28 nm及以下后,必须采用锗硅(SiGe)外延技术来加大PMOS的压应力,以此提高器件的整体响应速度。 在锗硅(SiGe)外延技术中,西格玛沟槽刻蚀是影响PMOS驱动电流的关键工艺步骤,由此可以看出对于刻蚀设备厂商来说,拓展锗硅外延设备具备一定优势。 图13:锗硅外延增加PMOS压应力 除了刻蚀、沉积、外延设备以外,先进逻辑产线对氧化/高温/退火、量检测等设备用量也提升。月产1万片晶圆的12寸先进制程产线需要氧化/高温/退火设备41.5台,是12寸成熟制程产线的1.9倍,需要量检测设备87台,是成熟制程产线的1.7倍。由此也可以看出,设备种类覆盖度更广的平台型厂商将更受益于先进逻辑产线的扩产。 图14:先进逻辑产线对氧化/高温/退火、量检测等设备用量也提升 2.4、瓶颈设备进口数据乐观、国产配套设备工艺覆盖度提升,共同助力先进产能扩张 先进制程节点设备是海外制裁重点。2022年10月美国BIS新规对半导体设备的限制条例仍然围绕先进制程节点展开,具体为 14/16nm 及以下逻辑电路,128层及以上NAND, 18nm 及以下DRAM。同时,新版细则对光刻机的套刻精度(DCO)增加规定,限制DCO≤ 1.5nm 或 1.5nm <DCO≤ 2.4nm 的设备出口。 瓶颈设备进口数据较乐观、国产核心配套设备工艺覆盖度不断拓宽,共同为国内先进存储、逻辑扩产护航。 2023Q2以来国内加大光刻机囤货力度,2023年6/7/8/9/10/11月中国进口荷兰光刻机台数分别为22/15/21/28/22/19台 ,单台ASP同比+228.1%/319.6%/45.5%/386.6%/11.0%/341.3%。 图15:2023Q2开始,国内加大光刻机囤货力度 国产前道设备公司在设备成熟度、工艺/制程覆盖度上取得了长足进展。 对于国产化率低于10%的前道涂胶显影、量检测环节,国产供应商有望受益于国内晶圆厂采招规模扩大而实现较大规模的量产突破。 图16:国产半导体设备工艺覆盖度不断拓宽 3、接力先进制程,先进封装成为算力时代大赛道 3.1、AIG