登录
注册
回到首页
AI
搜索
发现报告
发现数据
发现专题
研选报告
定制报告
VIP
权益
发现大使
发现一下
行业研究
公司研究
宏观策略
财报
招股书
会议纪要
稀土
低空经济
DeepSeek
AIGC
智能驾驶
大模型
当前位置:首页
/
其他报告
/
报告详情
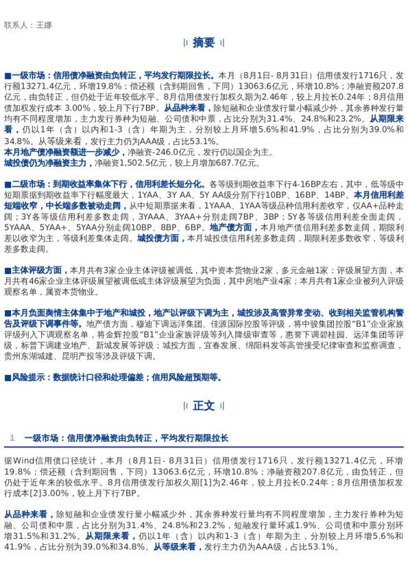
固定收益主题报告:2022年08月信用债市场回顾:净融资由负转正,收益率全面下行
2022-09-02
池光胜、陈雨田
安信证券
喵***
你可能感兴趣
2022年8月信用债市场回顾:净融资由负转正,收益率全面下行
安信证券
2022-09-02
2022年10月信用债市场回顾:净融资由负转正,信用利差被动走阔
安信证券
2022-11-04
2023年5月信用债市场回顾:净融资由正转负,到期收益率集体下行
安信证券
2023-06-12
2023年5月信用债市场运行报告:信用债净融资由正转负,二级市场收益率整体下行
远东资信
2023-06-13
2023年12月信用债市场运行报告:信用债净融资由正转负,二级市场收益率整体下行
远东资信
2024-01-15