登录
注册
回到首页
AI
搜索
发现报告
发现数据
发现专题
研选报告
定制报告
VIP
权益
发现大使
发现一下
行业研究
公司研究
宏观策略
财报
招股书
会议纪要
中央经济工作会议
低空经济
DeepSeek
AIGC
大模型
当前位置:首页
/
其他报告
/
报告详情
方正中期期货锌期货期权日报(2022.07.21)
2022-07-21
方正中期期货
我***
你可能感兴趣
方正中期期货商品期权市场策略日报(2022.07.21)
方正中期期货
2022-07-21
方正中期期货铜期货期权日报(2022.07.21)
方正中期期货
2022-07-21
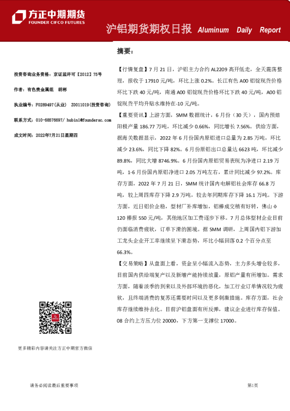
方正中期期货沪铝期货期权日报(2022.07.21)
方正中期期货
2022-07-21
方正中期期货PVC期货及期权日报(2022.07.21)
方正中期期货
2022-07-21
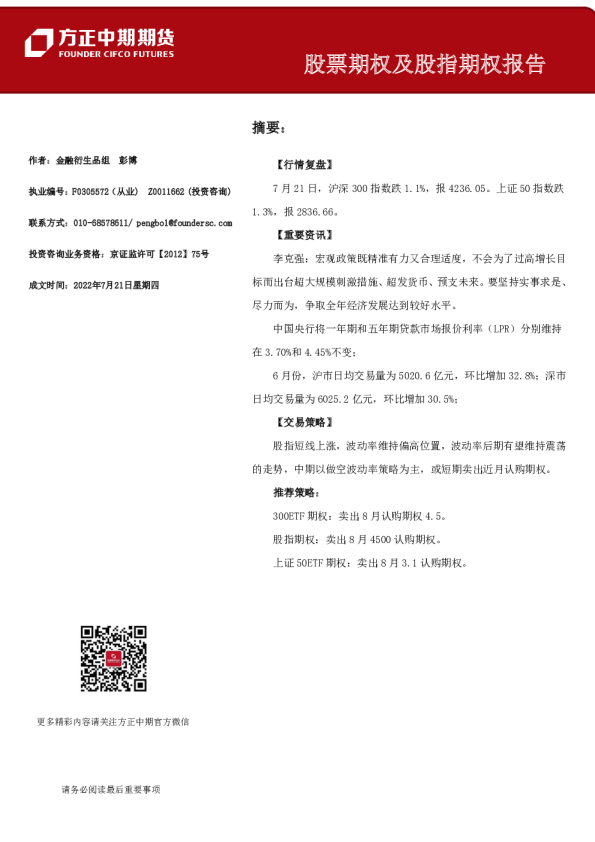
方正中期期货股票期权及股指期权报告(2022.07.21)
方正中期期货
2022-07-21