AI智能总结
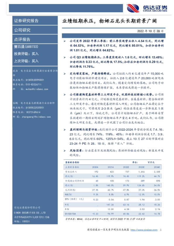
壹石通是全球锂电勃姆石龙头,业绩快速增长。壹石通成立于2006年,是一家专注于锂电池涂覆材料、电子通信功能填充材料和低烟无卤阻燃材料等先进无机非金属复合材料的研发、生产和销售的高新技术企业。2016-2021年公司营收CAGR为50%;归母净利润CAGR为105%。 动力电池高景气持续,锂电勃姆石需求有望高增。我们预计2022年国内和全球动力电池装机分别为249GWh和492GWh,同比增长62%和58%。预计到2025年,国内和全球动力电池装机分别为642GWh和1341GWh,2021-2025年CAGR分别为43%和44%。根据高工锂电数据,2021年锂电隔膜涂覆占比53%,其中无机涂覆占比90%,无机涂覆中勃姆石占比超50%。我们预计到2025年,锂电隔膜涂覆占比提升至70%以上,无机涂覆占比维持90%,其中勃姆石占比提升至75%。测算出2022-2025年动力电池隔膜涂覆对勃姆石的需求分别为2.2、3.9、 6.5、9.9万吨,2021-2025年的CAGR为73%。 公司勃姆石产品技术指标优于竞争对手,市占率全球领先。根据公司招股说明书披露数据,公司的勃姆石产品在纯度和中位粒径指标上优于Nabaltec AG和中铝郑州研究院,比表面积指标基本相当。根据公司招股说明书的数据,2018年和2019年,公司的锂电勃姆石全球市占率分别为31%和36%,位居第二。根据高工锂电数据,2021年壹石通超越德国Nabaltec成为全球锂电池用勃姆石最大供应商,全球市占率超过50%,国内市占率超过80%。 公司二氧化硅粉体材料的技术指标行业领先。公司在电子通信功能填充材料行业的产品,主要为高性能二氧化硅粉体材料、球形氧化铝材料和勃姆石。根据与日本电化株式会社(Denka)、联瑞新材的对比,公司的熔融二氧化硅粉体材料在中位粒径、电导率、球化率、填充进覆铜板后检测的介电常数及介质损耗、黑点、磁性异物等指标上,较联瑞新材的熔融硅微粉和日本电化株式会社的特殊处理熔融二氧化硅处于领先或达到同一水平。 盈利预测与投资建议:预计公司2022-2024年归母净利润分别为2.5、4.9、8.0亿元,同比增速为134%、93%、64%,对应PE估值分别为44、23、14倍,首次覆盖给予“增持”评级。 风险提示:新能源车销量不及预期,行业竞争加剧,产品降价超预期。 投资主题 报告亮点 公司主营业务中核心增长点在锂电涂覆材料。中短期看动力电池需求高景气持续,锂电涂覆材料供需紧平衡,公司勃姆石产能快速扩张,技术指标行业领先,市占率全球第一,出货量有望高增长。长期看,受电动车安全性要求提升,锂电隔膜涂覆和极片涂覆的比例有望持续提升,带动公司出货维持较快增长。 投资逻辑 全球锂电勃姆石需求维持高增长,公司市占率全球领先。根据高工锂电数据,2021年锂电隔膜涂覆占比53%,其中无机涂覆占比90%,无机涂覆中勃姆石占比超50%。我们预计到2025年,锂电隔膜涂覆占比提升至70%以上,无机涂覆占比维持90%,其中勃姆石占比提升至75%。测算出2022-2025年动力电池隔膜涂覆对勃姆石的需求分别为2.2、 3.9、6.5、9.9万吨,2021-2025年的CAGR为73%。 壹石通勃姆石产品技术指标优于竞争对手。根据公司招股说明书披露数据,公司的勃姆石产品在纯度和中位粒径指标上优于Nabaltec AG和中铝郑州研究院,比表面积指标基本相当。 壹石通勃姆石市占率全球领先。根据高工锂电数据,2021年壹石通超越德国Nabaltec成为全球锂电池用勃姆石最大供应商,全球市占率超过50%,国内市占率超过80%。 关键假设、估值与盈利预测 锂电涂覆材料:预计公司2022-2024年勃姆石销量为3.7、6.6、10.8万吨。受益于公司产能扩张提升规模效应,以及近两年锂电勃姆石整体仍供应紧张,预计2022-2023年毛利率小幅提升,2024年随着市场供应增加,毛利率略有下滑。 电子通信功能填充材料:预计2022-2024年公司产能小幅提升,传统业务产能利用率和产销率均维持100%的水平;EV用球形氧化铝产能利用率分别为50.0%、100.0%、80.0%,产销率维持100%;Low-α球形氧化铝产能利用率分别为25.0%、50.0%、50.0%,产销率维持100%。由于高毛利率的球形氧化铝收入占比提升,预计2022-2024年电子通信功能填充材料整体毛利率小幅上行。 低温无卤阻燃材料:预计2022-2024年产能利用率分别为80.0%、85.0%、90.0%,产销率维持100%。随着产能利用率提升,预计成本下降速度超过价格下降速度,毛利率整体小幅提升。 期间费用率:随着公司大客户开拓落地并逐渐批量供货,后续新客户开拓压力减小,销售费用率预计稳中有降,预计2022-2024年分别为2.3%、2.3%、2.25%。公司新建产线自动化程度提升,同时受益于产能利用率提升带来单位产品费用分摊下降,预计管理费用率小幅下降,预计2022-2024年分别为6.6%、6.6%、6.5%。公司新建项目中股权募资占比较大,财务费用率有望基本稳定,预计2022-2024年为0.4%、0.3%、0.3%。研发费用稳步增长,但营收有望增速更快,预计研发费用率略有下降,2022-2024年分别为6.7%、6.2%、6.4%。 盈利预测:预计公司2022-2024年营业收入为8.9、15.9、26.6亿元,同比增速为110%、79%、67%;归母净利润分别为2.5、4.9、8.0亿元,同比增速为134%、93%、64%。 估值及投资建议:我们选取了二级市场上同处于锂电池行业的公司作为估值比较的基础。考虑到:(1)动力电池对安全性要求提升,隔膜涂覆占比及勃姆石在涂覆材料中渗透率持续提升;(2)公司拥有核心技术,且勃姆石产品技术指标行业领先;(3)公司锂电勃姆石市占率全球第一。我们参考锂电池可比公司22年平均45倍PE估值,公司估值与行业水平基本相当,首次覆盖给予“增持”评级。 全球锂电勃姆石龙头,研发投入持续增长 高纯二氧化硅业务起家,锂电勃姆石打开成长新空间 壹石通成立于2006年,是一家专注于锂电池涂覆材料、电子通信功能填充材料和低烟无卤阻燃材料等先进无机非金属复合材料的研发、生产和销售的高新技术企业。2006年成立之初,公司主要生产用于芯片封装的高纯二氧化硅产品;2013年推出勃姆石产品,将业务拓展至锂电池涂覆材料领域,并于2014年与宁德时代等企业建立供应关系。2015年,公司推出陶瓷化阻燃剂产品,开拓了电线电缆阻燃业务。2016年以来,公司勃姆石产品不断切入国内外龙头电池厂和锂电隔膜厂的供应链,在电子通信和阻燃材料领域,也收获了头部客户的订单。 图表1:壹石通发展历程 公司主要产品包括锂电涂覆材料、电子通信功能填充材料和低烟无卤阻燃材料等三大类。 公司的锂电池涂覆材料产品勃姆石等作为陶瓷涂覆颗粒是锂电池无机涂覆材料的主要成分,通过对锂电池电芯隔膜或极片进行涂覆,可以提高锂电池的安全性能,提升电芯的良品率。 低烟无卤阻燃材料亦能有效提高下游产品的阻燃及耐火效果,该等产品符合下游应用行业对安全可靠性能日益重视的发展方向。 电子通信功能填充材料能有效保证高频高速信号实现更高质量的传输,提升下游产品运行的稳定性。下游行业的良好前景将驱动公司主营业务的快速发展。 图表2:壹石通主要产品及对应客户 公司股权结构稳定,注重技术研发 公司股权结构稳定。公司控股股东为蒋学鑫,实际控制人为蒋学鑫、王亚娟夫妇,两人分别直接持有公司22.38%和4.68%股份。此外,二人还通过怀远新创想企业管理咨询合伙企业合计间接持有公司1.55%股份。 除公司实控人之外,其他股东持有股份比例均在6%以下,公司股权结构较集中且稳定。 图表3:壹石通股权结构(截至2022年一季报) 公司研发费用高增长。截至2021年底,公司研发人员数量62人,较2020年增加16人。2021年公司研发费用0.24亿元,同比增长66%,占营收的比例为6%左右。截至2021年底,公司已获得15项发明专利和14项实用新型专利,涵盖高纯纳米勃姆石的制备技术、中空二氧化硅及轻质球形二氧化硅制备技术、高效微胶囊复合阻燃剂制备技术等。 图表4:壹石通历年研发费用及占营业收入的比例 业绩高速增长,收入和盈利质量改善 业绩高速增长,费用率呈下行趋势 营收高速增长,21Q4盈利受原材料涨价影响。2021年公司营业收入4.23亿元,同比增长120%;归母净利润1.08亿元,同比增长140%。 2016-2021年公司营收CAGR为50%;归母净利润CAGR为105%。 其中,2020年受疫情影响,营收和归母净利润增速略有下滑。从营收构成看,电池材料类业务收入占公司总营收的比例接近80%,电子材料类收入占比15%左右,阻燃材料类收入占比5%左右。 图表5:2021年营收同比增长120% 图表6:2021年归母净利润同比增长140% 图表7:壹石通营业收入构成情况 图表7:壹石通营业收入构成情况 毛利率和净利率同比提升,合计期间费用率下降。2021年公司整体毛利率42.7%,同比提升5.4pct;公司净利率25.6%,同比提升2.1pct。主要受益于产销量双升带动规模效应提升,同时通过提升自动化水平、能源回收利用、优化工艺流程等方式,进一步降本增效。分业务板块看,2021年电池材料类毛利率44.0%,同比提升2pct;电子材料类毛利率36.1%,同比提升9.6pct;阻燃材料类毛利率42.8%,同比提升20.4pct。 从2015年以来,公司期间费用率整体呈现下行趋势,2021年管理费用率、财务费用率、销售费用率分别为6.6%、0.4%、2.2%,同比分别-1.7、+0.2、-0.2pct,合计期间费用率-1.7pct。 图表8:2021年公司毛利率和净利率同比提升 图表9:2021年公司三类业务毛利率均同比提升 图表10:2015年以来公司期间费用率整体呈现下行趋势 图表10:2015年以来公司期间费用率整体呈现下行趋势 资产负债率维持较低水平,经营现金流净额波动较大 公司资产负债率下降,短期偿债能力持续提升。2017-2021年,公司资产负债率从47.5%下降至14.1%。其中,2018年下降较明显是由于公司以资本公积向全体股东每10股转增5股,共计转增3547.00万股。 2019年公司通过5次增资扩股,将总股本从10641万股增加到13662万股,导致资产负债率大幅下行。2017-2021年,公司流动比率从0.91提升至5.84,速动比率从0.52提升至5.29,短期偿债能力持续提升。 图表11:公司资产负债率在20%以下 图表12:近年来短期偿债能力持续提升 2021年公司营运能力指标提升。2016年以来,公司存货周转率保持上行趋势,而应收账款周转率在2016-2020年间持续下行,主要原因是锂电池涂覆材料的收入占比提升,其客户的信用期相对较长,导致公司应收账款相应增长。2021年公司存货周转率和应收账款周转率均为3.7次,分别同比提升1.3次和0.8次。2018-2020年,公司固定资产周转率持续下降,主要由于公司加快产能扩张,在建工程转固影响周转率。2021年受益于营业收入大幅增长,资产周转率同比实现提升。 图表13:2021年公司短期营运能力同比提升 图表14:2021年公司长期营运能力同比提升 经营现金流净额波动较大。2017-2019年,公司经营现金流净额为负值,主要原因是:随着销售规模扩大,公司应收账款、应收票据及存货增长较快,部分应收票据的背书转让未用于支付采购原材料,而是将票据用于支付工程设备等款项,导致经营性现金流量净额减少。2020年经营现金流净额大幅改善,主要由于公司更多使用应收票据的背书转让用于支付原材料采购款,使得经营活动现金流出减少。2021年公司经营现金流净额又变为负值,主要原因是,公司锂电涂覆材料收入大幅增长