登录
注册
回到首页
AI
搜索
发现报告
发现数据
发现专题
研选报告
定制报告
VIP
权益
发现大使
发现一下
行业研究
公司研究
宏观策略
财报
招股书
会议纪要
seedance2.0
低空经济
DeepSeek
AIGC
大模型
当前位置:首页
/
其他报告
/
报告详情
证券投资类私募基金行业月报:市场持续调整,股票策略普遍回撤
2020-10-22
胡冰清、张剑辉
国金证券
望***
你可能感兴趣
证券投资类私募基金行业月报:市场分化,股票策略回撤明显
国金证券
2021-04-20
证券投资类私募基金行业月报:市场风格调整,股票策略业绩分化
国金证券
2020-12-16
证券投资类私募基金行业月报:市场震荡调整,股票策略业绩回升
国金证券
2020-11-18
证券投资类私募基金行业月报:CTA继续大涨,期权策略连续回撤
国金证券
2020-04-28
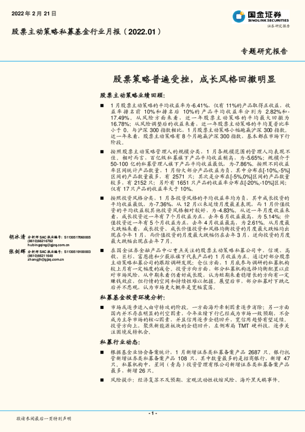
股票主动策略私募基金行业月报(2022.01):股票策略普遍受挫,成长风格回撤明显
国金证券
2022-02-22