登录
注册
回到首页
AI
搜索
发现报告
发现数据
发现专题
研选报告
定制报告
VIP
权益
发现大使
发现一下
行业研究
公司研究
宏观策略
财报
招股书
会议纪要
稀土
低空经济
DeepSeek
AIGC
智能驾驶
大模型
当前位置:首页
/
行业研究
/
报告详情
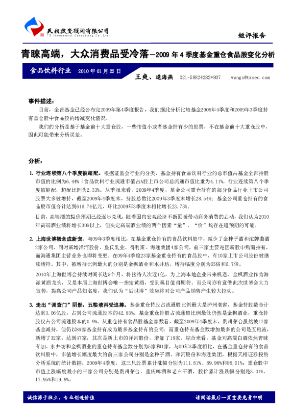
09年4季度基金重仓持有通信股情况分析:增持联通,减持设备
信息技术
2010-01-25
天相投顾
球***
你可能感兴趣
09年4季度基金重仓食品股变化分析:青睐高端,大众消费品受冷落
食品饮料
天相投顾
2010-01-25
4季度基金重仓持有煤炭股变动情况:利空释放完后将向合理估值回归
化石能源
天相投顾
2010-01-25
09年4季度传媒行业基金重仓股分析:有线网络行业龙头公司受到增持
文化传媒
天相投顾
2010-01-25
4季度元器件板块基金重仓分析:进一步增持元器件板块
电子设备
天相投顾
2010-01-25
基金2013年4季度股票持仓分析:股票投资比例略降,重仓增持家电医药
中国银河证券
2014-01-29