登录
注册
回到首页
AI
搜索
发现报告
发现数据
发现专题
研选报告
定制报告
VIP
权益
发现大使
发现一下
行业研究
公司研究
宏观策略
财报
招股书
会议纪要
海南封关
低空经济
DeepSeek
AIGC
大模型
当前位置:首页
/
其他报告
/
报告详情
尿素周报:短期上游检修支撑价格,观察下游需求的持续性
2019-09-03
庞春艳、牛熠城
安信期货
羡***
你可能感兴趣
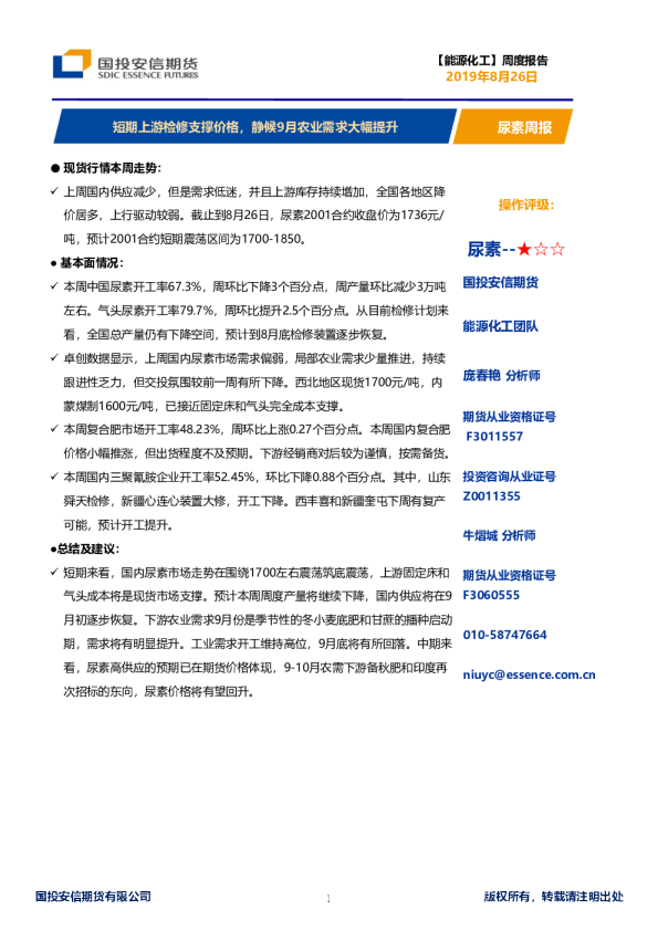
短期上游检修支撑价格,静候9月农业需求大幅提升
安信期货
2019-08-26
招期基本金属铝产业链:氧化铝:节前压产引发短期反弹,持续性仍待观察 电解铝:供需双弱格局下,价格维持震荡运行 铸造铝合金:成本支撑需求压制 ,价格窄幅震荡
招商期货
2026-01-25
聚酯产业链周报:终端需求阶段性好转对上游有所支撑,短期聚酯系价格继续向下空间有限
广发期货
2023-11-26
5月实体经济数据观察:上游价格回落但仍在高位 下游需求放缓
申港证券
2021-05-31
聚烯烃周报:上游装置检修,供应减量支撑价格
华泰期货
2024-05-19