登录
注册
回到首页
AI
搜索
发现报告
发现数据
发现专题
研选报告
定制报告
VIP
权益
发现大使
发现一下
行业研究
公司研究
宏观策略
财报
招股书
会议纪要
中央经济工作会议
低空经济
DeepSeek
AIGC
大模型
当前位置:首页
/
其他报告
/
报告详情
钢材期货周报:终端需求稳中偏弱,供给收缩拉升铁矿价格
2019-05-20
王琼玮
国都期货
别***
你可能感兴趣
豆粕需求稳中偏弱 价格短期或受到抑制
国新国证期货
2024-07-08
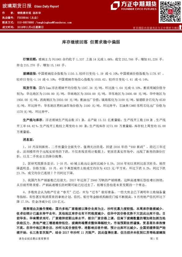
玻璃期货日报:库存继续回落 但需求稳中偏弱
方正中期期货
2018-11-04
宏观周报:需求稳中偏弱,干预偏谨慎
金石期货
2013-05-22
美国乳业周报(20240805):原奶产量季节性下降,奶制品需求稳中偏弱
布瑞克农业大数据、美国农业部
2024-08-07
钢矿周报:供给逐步收缩,螺纹有望偏强震荡,弱供需下,铁矿宽幅震荡
信达期货
2021-10-12