登录
注册
回到首页
AI
搜索
发现报告
发现数据
发现专题
研选报告
定制报告
VIP
权益
发现大使
发现一下
行业研究
公司研究
宏观策略
财报
招股书
会议纪要
seedance2.0
低空经济
DeepSeek
AIGC
大模型
行业研究
INDUSTRY
公司研究
COMPANY
宏观策略
STRATEGY
会议纪要
MINUTES
财报
ANNUALS
招股书
PROSPECTUS
期货研究
FUTURES
金工量化
QUANT
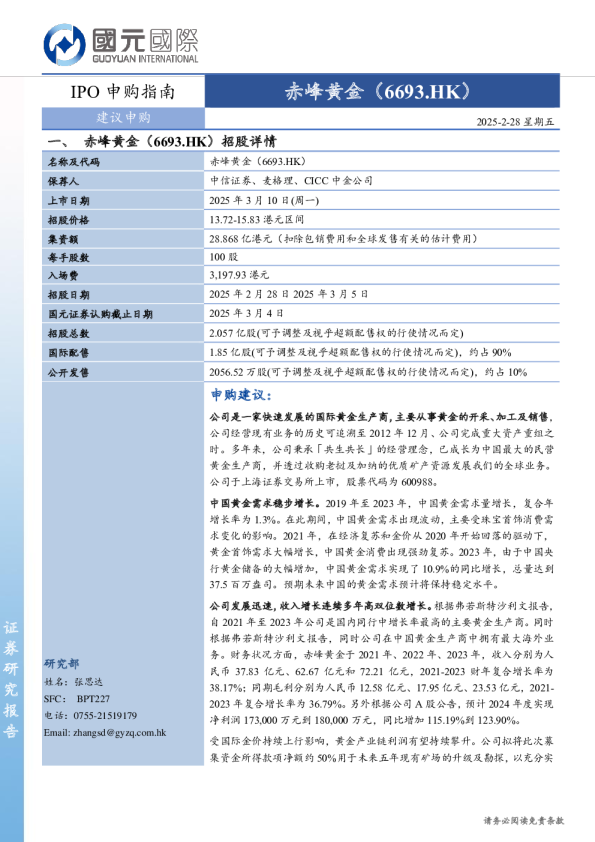
股指期货周报:市场情绪继续修复,港股延续上涨行情
2025-05-06
张思达
国元国际
章***
12页
中资美元债周报:一级市场发行持续回落,二级市场小幅回调
2025-05-06
段静娴
国元国际
H***
13页
互联网行业周报:经济数据改善提振信心,AI科技技术进步催化共振
2025-05-06
李承儒
国元国际
心***
12页
晨报
2025-05-06
国元国际
故***
4页
晨报
2025-05-02
国元国际
c***
4页
业务布局稳健,中长期增长确定性强
2025-04-30
杨森
国元国际
秋***
6页
IPO申购指南:沪上阿姨
2025-04-28
陈欣
国元国际
叶***
3页
晨报
2025-04-28
国元国际
M***
4页
IPO申购指南:博雷顿
2025-04-25
杨森
国元国际
L***
3页
晨报
2025-04-25
国元国际
M***
4页
上一页
1
...
39
40
41
42
43
...
354
下一页
热门搜索
在线教育
房地产
钢铁
新能源汽车
物流
小米
瑞幸咖啡
医疗器械
换一批
主要行业
换一批
信息技术
金融
医药生物
电子设备
机械设备
建筑建材
基础化工
食品饮料
文化传媒
特色标签
深度研究
非券商报告
英译中
主要机构
换一批