登录
注册
回到首页
AI
搜索
发现报告
发现数据
发现专题
研选报告
定制报告
VIP
权益
发现大使
发现一下
行业研究
公司研究
宏观策略
财报
招股书
会议纪要
seedance2.0
低空经济
DeepSeek
AIGC
大模型
行业研究
INDUSTRY
公司研究
COMPANY
宏观策略
STRATEGY
会议纪要
MINUTES
财报
ANNUALS
招股书
PROSPECTUS
期货研究
FUTURES
金工量化
QUANT
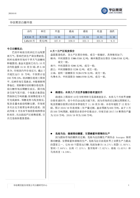
华信期货白糖早报
2018-08-07
华信期货股份有限公司
野***
3页
华信期货大类资产监测日报
2018-08-07
华信期货股份有限公司
老***
1页
华信期货大类资产监测日报
2018-07-31
华信期货股份有限公司
变***
1页
华信期货白糖早报
2018-07-26
华信期货股份有限公司
李***
3页
华信期货大类资产监测日报
2018-07-17
华信期货股份有限公司
秋***
1页
华信期货白糖早报
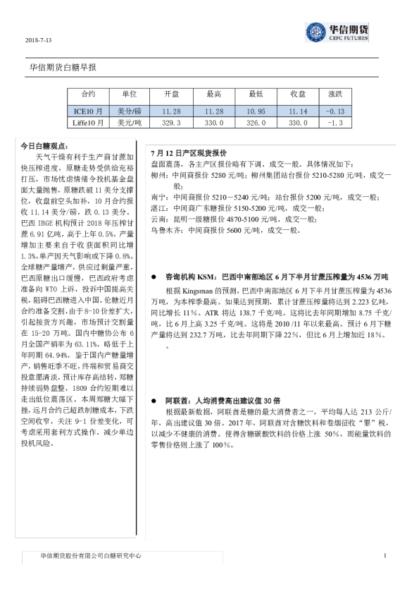
2018-07-13
华信期货股份有限公司
甜***
3页
华信期货白糖早报
2018-07-06
华信期货股份有限公司
梦***
3页
华信期货白糖早报
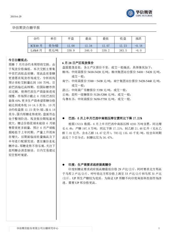
2018-06-29
华信期货股份有限公司
花***
3页
股指期货早报:上证指数续创新低,期指大幅下挫
2018-06-28
华信期货股份有限公司
北***
8页
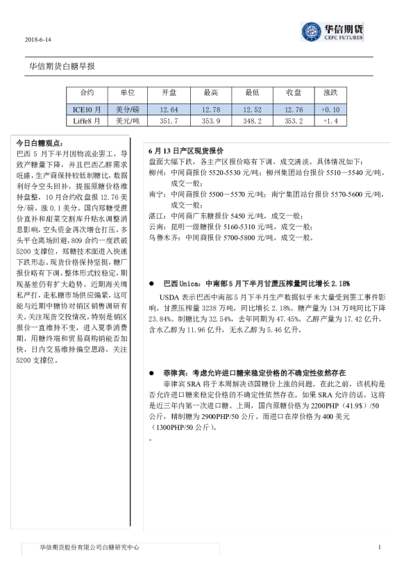
华信期货白糖早报
2018-06-15
华信期货股份有限公司
劣***
3页
上一页
1
2
3
下一页
热门搜索
在线教育
房地产
钢铁
新能源汽车
物流
小米
瑞幸咖啡
医疗器械
换一批
主要行业
换一批
信息技术
金融
医药生物
电子设备
机械设备
建筑建材
基础化工
食品饮料
文化传媒
特色标签
深度研究
非券商报告
英译中
主要机构
换一批