登录
注册
回到首页
AI
搜索
发现报告
发现数据
发现专题
研选报告
定制报告
VIP
权益
发现大使
发现一下
行业研究
公司研究
宏观策略
财报
招股书
会议纪要
seedance2.0
低空经济
DeepSeek
AIGC
大模型
行业研究
INDUSTRY
公司研究
COMPANY
宏观策略
STRATEGY
会议纪要
MINUTES
财报
ANNUALS
招股书
PROSPECTUS
期货研究
FUTURES
金工量化
QUANT
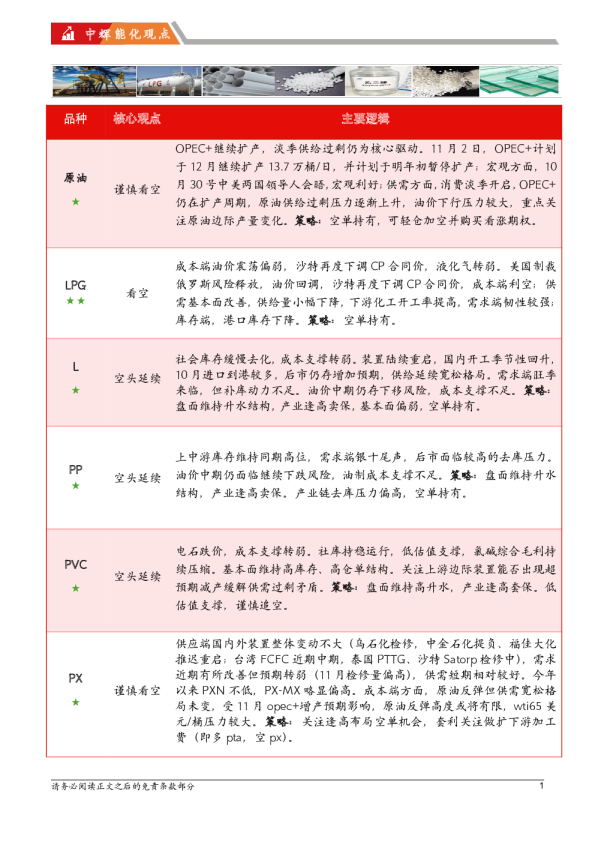
【能化板块】中辉期货能源化工板块日报
2025-11-05
郭建锋、郭艳鹏
中辉期货
还***
18页
中辉农产品观点
2025-11-05
贾晖、余德福
中辉期货
曾***
8页
中辉有色观点
2025-11-05
侯亚辉、肖艳丽、陈焕温、张清
中辉期货
L***
8页
【有色板块】中辉期货有色金属日报
2025-11-05
侯亚辉、肖艳丽、陈焕温、张清
中辉期货
王***
8页
中辉期货农产品板块日报
2025-11-05
贾晖、余德福
中辉期货
邓***
8页
中辉黑色观点
2025-11-05
陈为昌、李海蓉
中辉期货
邓***
7页
中辉期货:钢材期货市场分析报告
2025-11-05
陈为昌、李海蓉
中辉期货
睿***
7页
【黑色板块】中辉期货黑色板块日报
2025-11-05
陈为昌、李海蓉
中辉期货
哪***
7页
中辉能化观点
2025-11-04
郭建锋、郭艳鹏
中辉期货
y***
18页
中辉期货豆粕日报
2025-11-04
贾晖、余德福
中辉期货
S***
8页
上一页
1
...
58
59
60
61
62
...
266
下一页
热门搜索
在线教育
房地产
钢铁
新能源汽车
物流
小米
瑞幸咖啡
医疗器械
换一批
主要行业
换一批
信息技术
金融
医药生物
电子设备
机械设备
建筑建材
基础化工
食品饮料
文化传媒
特色标签
深度研究
非券商报告
英译中
主要机构
换一批