登录
注册
回到首页
AI
搜索
发现报告
发现数据
发现专题
研选报告
定制报告
VIP
权益
发现大使
发现一下
行业研究
公司研究
宏观策略
财报
招股书
会议纪要
稀土
低空经济
DeepSeek
AIGC
智能驾驶
大模型
当前位置:首页
/
其他报告
/
报告详情
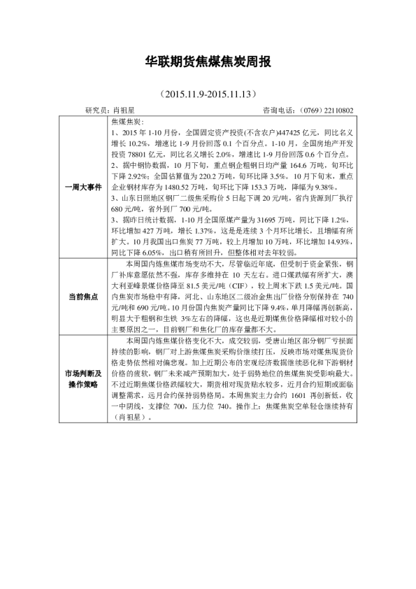
焦煤焦炭周报
2015-11-13
肖祖星
华联期货
石***
你可能感兴趣
焦煤焦炭周报:多空僵持,煤焦震荡调整
宝城期货
2025-06-13
焦煤焦炭周报:关税扰动再现,煤焦弱势运行
宝城期货
2025-04-07
南华期货焦煤焦炭周报:情绪回落
化石能源
南华期货
2025-08-01
焦煤焦炭周报:多空因素交织,煤焦宽幅震荡
宝城期货
2025-02-08
焦煤焦炭周报:两会临近,煤焦震荡调整
宝城期货
2025-03-03