登录
注册
回到首页
AI
搜索
发现报告
发现数据
发现专题
研选报告
定制报告
VIP
权益
发现大使
发现一下
行业研究
公司研究
宏观策略
财报
招股书
会议纪要
中央经济工作会议
低空经济
DeepSeek
AIGC
智能驾驶
大模型
当前位置:首页
/
其他报告
/
报告详情
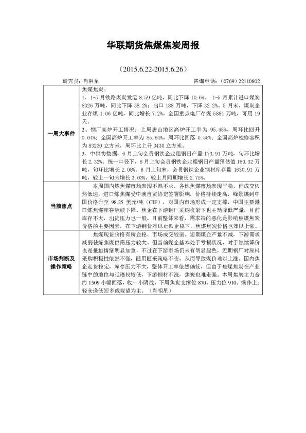
焦煤焦炭周报
2015-06-26
肖祖星
华联期货
我***
你可能感兴趣
黑色金属(焦炭、焦煤)周报:成材需求不及预期,双焦盘面压力较大
海通期货
2023-10-17
煤炭行业周报:焦煤继续强势运行,焦炭开启第二轮提涨
化石能源
安信证券
2023-11-26
南华期货焦煤焦炭周报:强现实能持续多久?
钢铁
南华期货
2025-05-16
焦煤焦炭周报:贸易压力发酵,煤焦弱势震荡
宝城期货
2025-04-11
焦煤焦炭周报:市场氛围好转,煤焦低位反弹
宝城期货
2025-02-21