登录
注册
回到首页
AI
搜索
发现报告
发现数据
发现专题
研选报告
定制报告
VIP
权益
发现大使
发现一下
行业研究
公司研究
宏观策略
财报
招股书
会议纪要
中央经济工作会议
低空经济
DeepSeek
AIGC
智能驾驶
大模型
当前位置:首页
/
宏观策略
/
报告详情
全球宏观外汇日报:新屋开工飙升助力美元大涨,黄金原油金属重挫
2015-05-20
国投期货
℡***
你可能感兴趣
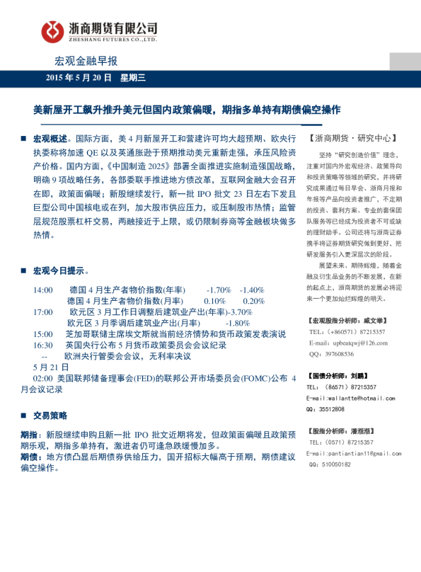
宏观金融早报:美新屋开工飙升推升美元但国内政策偏暖,期指多单持有期债偏空操作
浙商期货
2015-05-20
全球宏观外汇日报:德拉吉重申QE计划不变,欧元大涨美油重挫2.6%
国投中谷期货
2015-06-05
全球宏观外汇日报:德拉吉重申QE计划不变,欧元大涨美油重挫2.6%
国投期货
2015-06-02
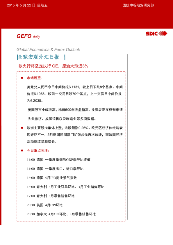
全球宏观外汇日报:欧央行将坚定执行QE,原油大涨近3%
国投期货
2015-05-22
宏观日报:美元指数飙升,金银铜期货权限重挫
东海期货
2021-09-17