登录
注册
回到首页
AI
搜索
发现报告
发现数据
发现专题
研选报告
定制报告
VIP
权益
发现大使
发现一下
行业研究
公司研究
宏观策略
财报
招股书
会议纪要
稀土
低空经济
DeepSeek
AIGC
智能驾驶
大模型
当前位置:首页
/
其他报告
/
报告详情
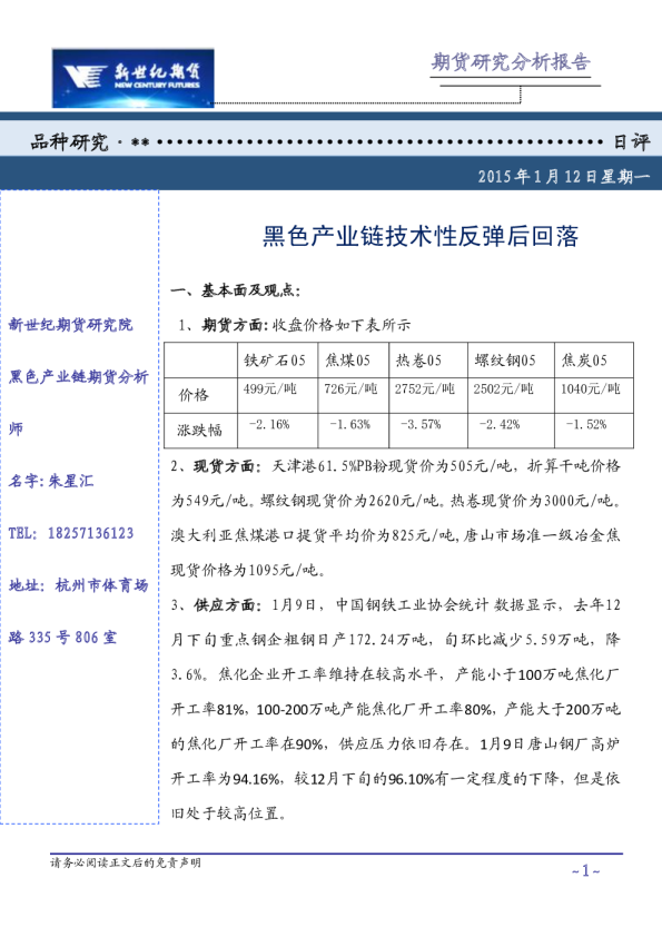
日评:黑色产业链技术性反弹后回落
2015-01-26
朱星汇
新世纪期货
别***
你可能感兴趣
黑色产业链日评:黑色产业链技术性反弹后回落
新世纪期货
2015-02-03
日评:黑色产业链技术性反弹后回落
新世纪期货
2015-01-12
日评:黑色产业链技术性反弹后回落
新世纪期货
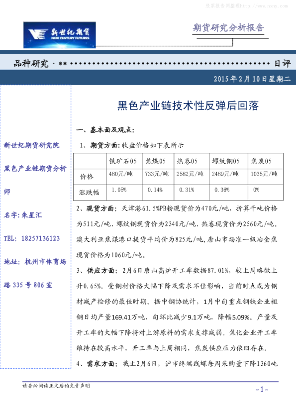
2015-02-09
黑色产业链日评:黑色产业链技术性反弹后回落
新世纪期货
2015-02-10
黑色产业链日评:黑色产业链技术性反弹后回落
新世纪期货
2015-01-30