登录
注册
回到首页
AI
搜索
发现报告
发现数据
发现专题
研选报告
定制报告
VIP
权益
发现大使
发现一下
行业研究
公司研究
宏观策略
财报
招股书
会议纪要
稀土
低空经济
DeepSeek
AIGC
智能驾驶
大模型
当前位置:首页
/
其他报告
/
报告详情
金融市场研究周刊2017年第34期:疲弱数据助力金价重回千三
2017-10-16
涂涵
中国建设银行
.***
你可能感兴趣
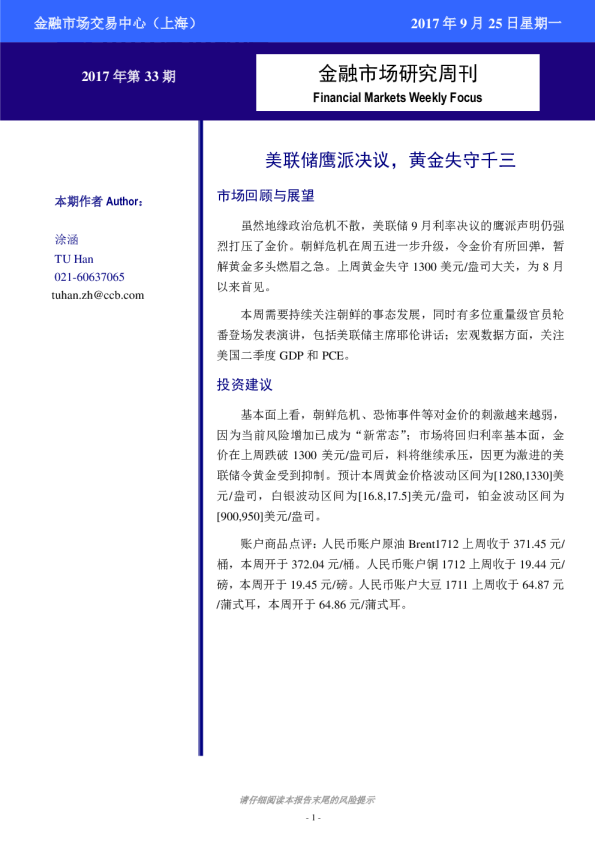
金融市场研究周刊2017年第33期:美联储鹰派决议,黄金失守千三
中国建设银行
2017-09-25
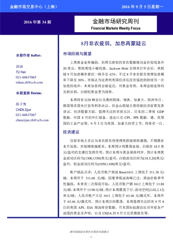
金融市场研究周刊2016年第34期:8月非农疲弱,加息再蒙疑云
建设银行
2016-09-05
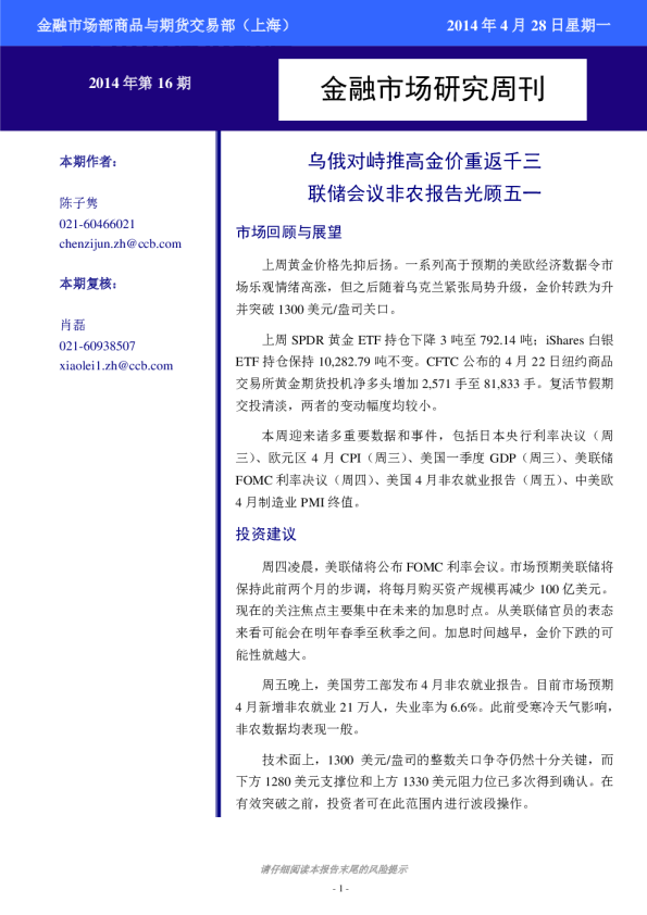
金融市场研究周刊:乌俄对峙推高金价重返千三,联储会议非农报告光顾五一
建设银行
2014-04-28
金融市场研究周刊2017年第32期:朝鲜刺激效果疲弱,黄金四周首遭下挫
中国建设银行
2017-09-18
金融市场研究周刊2017年第29期:朝鲜、非农利多金价,黄金强势上涨
中国建设银行
2017-09-04