登录
注册
回到首页
AI
搜索
发现报告
发现数据
发现专题
研选报告
定制报告
VIP
权益
发现大使
发现一下
行业研究
公司研究
宏观策略
财报
招股书
会议纪要
稀土
低空经济
DeepSeek
AIGC
智能驾驶
大模型
当前位置:首页
/
宏观策略
/
报告详情
金融市场研究周刊2017年第2期:美国薪资数据抢眼,黄金录得周度上涨
2017-01-09
涂涵
中国建设银行
最***
你可能感兴趣
金融市场研究周刊2017年第3期:英国公布退欧方案前,黄金录得五连阳
中国建设银行
2017-01-16
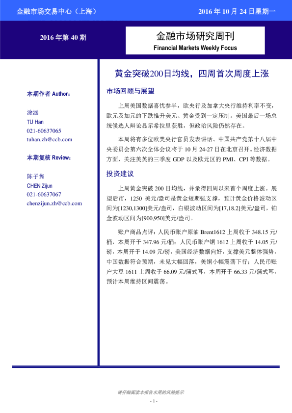
金融市场研究周刊2016年第40期:黄金突破200日均线,四周首次周度上涨
中国建设银行
2016-10-24
金融市场研究周刊2017年第31期:天灾人祸重创美元,黄金延续上涨势头
中国建设银行
2017-09-11
金融市场研究周刊2017年第24期:特朗普再度受挫,黄金强势上涨
中国建设银行
2017-07-24
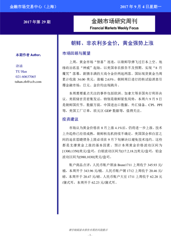
金融市场研究周刊2017年第29期:朝鲜、非农利多金价,黄金强势上涨
中国建设银行
2017-09-04