登录
注册
回到首页
AI
搜索
发现报告
发现数据
发现专题
研选报告
定制报告
VIP
权益
发现大使
发现一下
行业研究
公司研究
宏观策略
财报
招股书
会议纪要
海南封关
低空经济
DeepSeek
AIGC
大模型
当前位置:首页
/
其他报告
/
报告详情
铝日报:增产预期较强 盘面承压下行
2018-06-15
胡彬
方中中期期货
***
你可能感兴趣
棕榈油主产区增产预期较强 价格短期或承压运行
建信期货
2025-11-03
北半球增产预期较强 白糖期价或承压运行
建信期货
2025-08-27
原油期货周报:地缘风险溢价与增产预期博弈 短期盘面重心仍承压
广发期货
2025-05-24
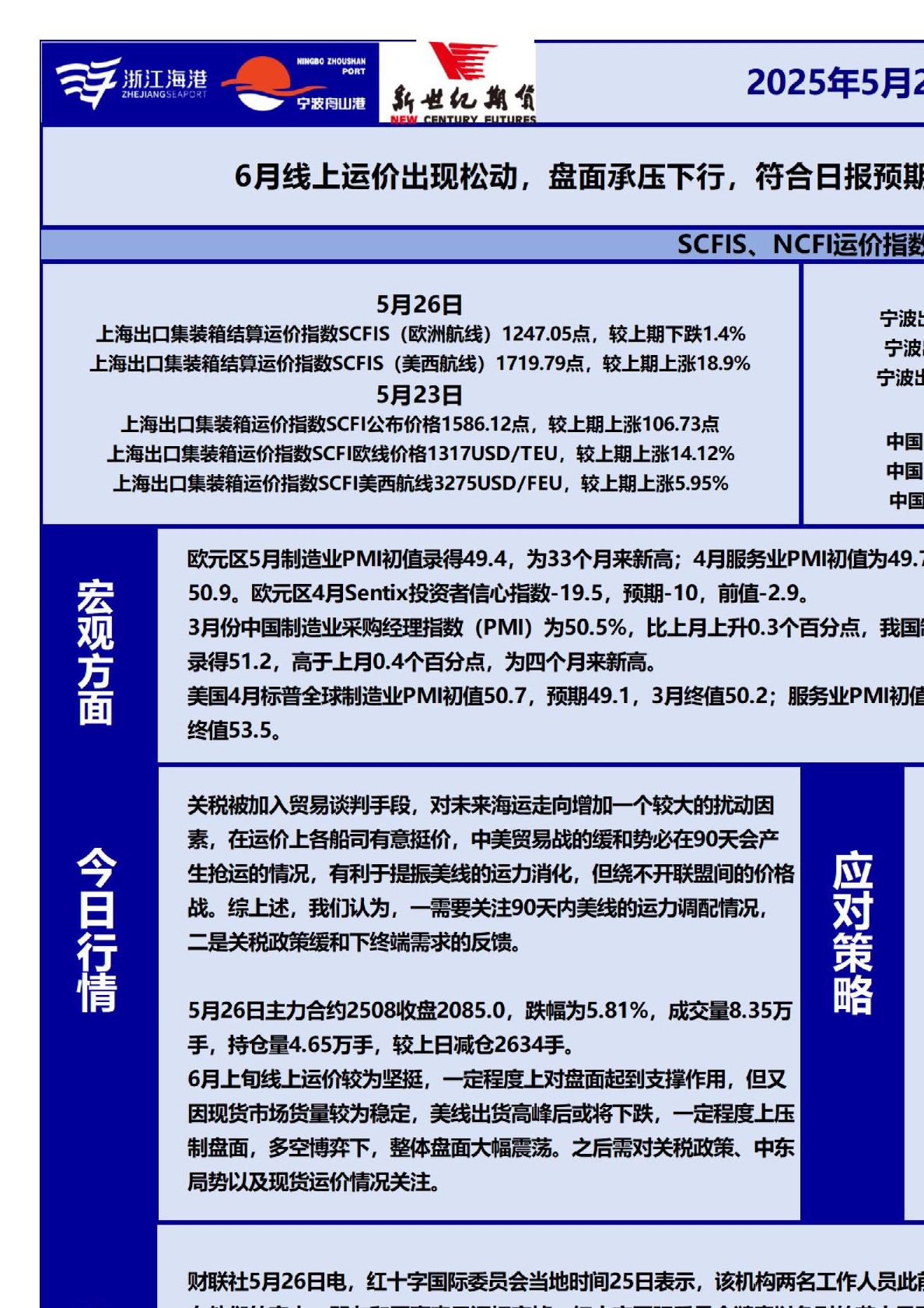
集运日报:现货运价涨幅不及预期,叠加多头止盈离场,盘面承压下行,符合日报预期,落袋后短期建议观望为主。
新世纪期货
2025-12-24
锌铝日报:复苏预期后移,锌铝盘面持续承压
华泰期货
2022-05-10