登录
注册
回到首页
AI
搜索
发现报告
发现数据
发现专题
研选报告
定制报告
VIP
权益
发现大使
发现一下
行业研究
公司研究
宏观策略
财报
招股书
会议纪要
稀土
低空经济
DeepSeek
AIGC
智能驾驶
大模型
当前位置:首页
/
其他报告
/
报告详情
银行间市场资金紧张点评:降准或缓和资金紧张局面,美债收益率攀升制约短期下行空间
2018-04-24
张河生
太平洋证券
罗***
你可能感兴趣
10年期美国国债收益率突破3%点评:中美息差收窄或制约我国利率短期下行空间
太平洋证券
2018-04-26
利率债周报2018年第20期:继续看好利率债,下行空间不受美债收益率与政策利率制约
太平洋证券
2018-08-05
美债收益率专题报告:美债收益率持续提升不制约我国利率下行空间
太平洋证券
2018-05-16
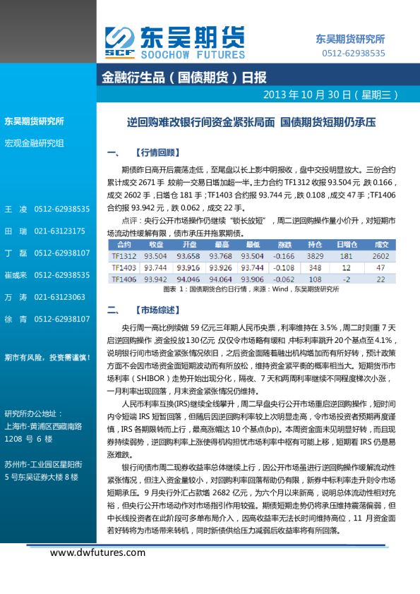
金融衍生品(国债期货)日报:逆回购难改银行间资金紧张局面,国债期货短期仍承压
东吴期货
2013-11-04
中银分析(专题)-加息周期美债收益率比较及预测:收益率攀升受制约,平坦化进程将放缓
中国银行
2016-06-12