登录
注册
回到首页
AI
搜索
发现报告
发现数据
发现专题
研选报告
定制报告
VIP
权益
发现大使
发现一下
行业研究
公司研究
宏观策略
财报
招股书
会议纪要
seedance2.0
低空经济
DeepSeek
AIGC
大模型
当前位置:首页
/
其他报告
/
报告详情
股指期货周报:尾盘跳水期指升水交割 缩量下跌等待反弹
2018-03-20
相阳
方中中期期货
温***
你可能感兴趣
股指期货日评:股指缩量V型反弹,IF尾盘跳水
广州期货
2015-11-30
股指期货日报:沪指缩量微涨,次新股上涨后尾盘跳水
银河期货
2017-08-29
股指期货日报:股指缩量运行 期指升水修复
方中中期期货
2017-10-18
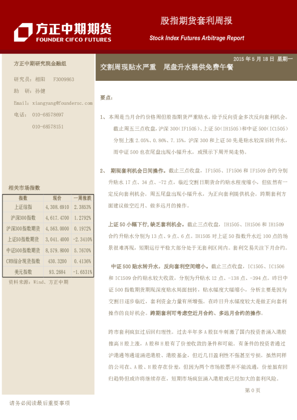
股指期货套利周报:交割周现贴水严重 尾盘升水提供免费午餐
方中中期期货
2015-05-18
股指期货早报:期指交割前缩量盘整
华信万达期货
2015-10-14