登录
注册
回到首页
AI
搜索
发现报告
发现数据
发现专题
研选报告
定制报告
VIP
权益
发现大使
发现一下
行业研究
公司研究
宏观策略
财报
招股书
会议纪要
海南封关
低空经济
DeepSeek
AIGC
大模型
当前位置:首页
/
宏观策略
/
报告详情
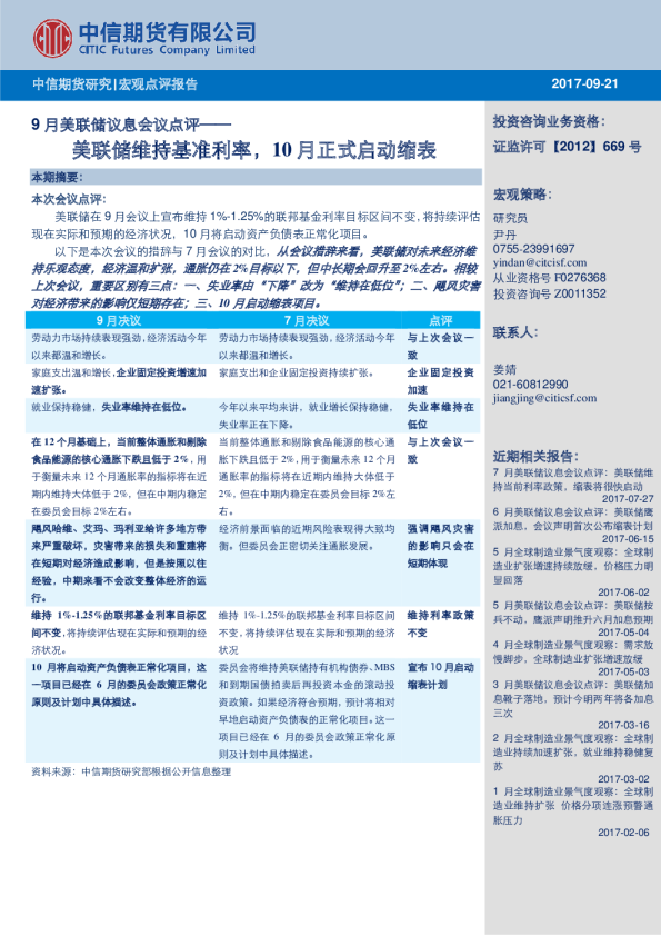
美联储9月议息会议点评:谨慎乐观看待美联储10月缩表
2017-09-22
李迅雷
中泰证券
点***
你可能感兴趣
美联储9月议息会议点评:缩表将开始,加息预期高,联储偏乐观
国联证券
2017-09-21
点评美联储9月议息会议:美联储如期缩表,年底或再加息一次
国泰君安证券
2017-09-21
美联储9月议息会议点评及“缩表”介绍
信达期货
2017-09-21
美联储9月议息会议点评:缩表如期而至,加息预期升温
国信证券
2017-09-21
2021年9月美联储议息会议全面解读:美国经济复苏前景不明2021年度难以见到Tapering缩表
申港证券
2021-09-23