登录
注册
回到首页
AI
搜索
发现报告
发现数据
发现专题
研选报告
定制报告
VIP
权益
发现大使
发现一下
行业研究
公司研究
宏观策略
财报
招股书
会议纪要
中央经济工作会议
低空经济
DeepSeek
AIGC
大模型
当前位置:首页
/
宏观策略
/
报告详情
资金面监测周报:融资余额增速加快,存量规模接近万亿
2017-09-12
李立峰、樊继拓
国金证券
点***
你可能感兴趣
资金监测周报:节前场内资金面略微好转,融资余额回落至万亿下方
东方财富
2018-02-23
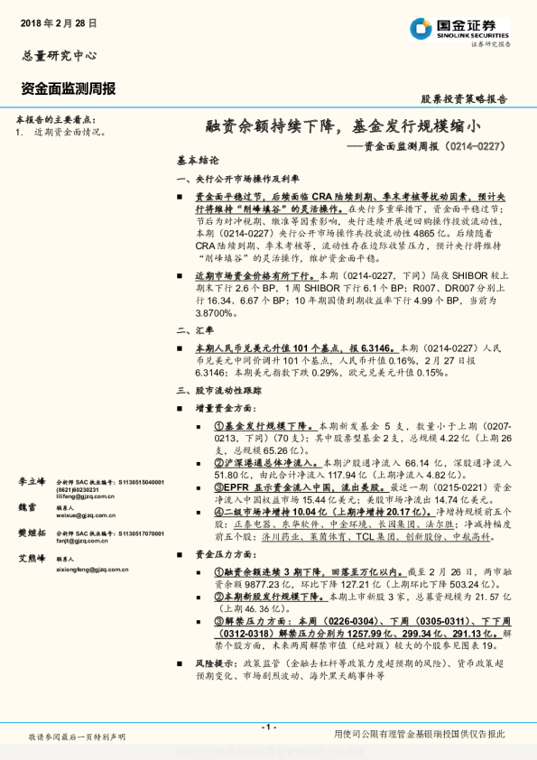
资金面监测周报:融资余额持续下降,基金发行规模缩小
国金证券
2018-02-28
资金监测周报:新股核发暂停,融资余额重回万亿关口
东方财富
2018-02-14
资金面监测周报:资金继续回流新兴市场,融资余额持续上升
国金证券
2017-02-22
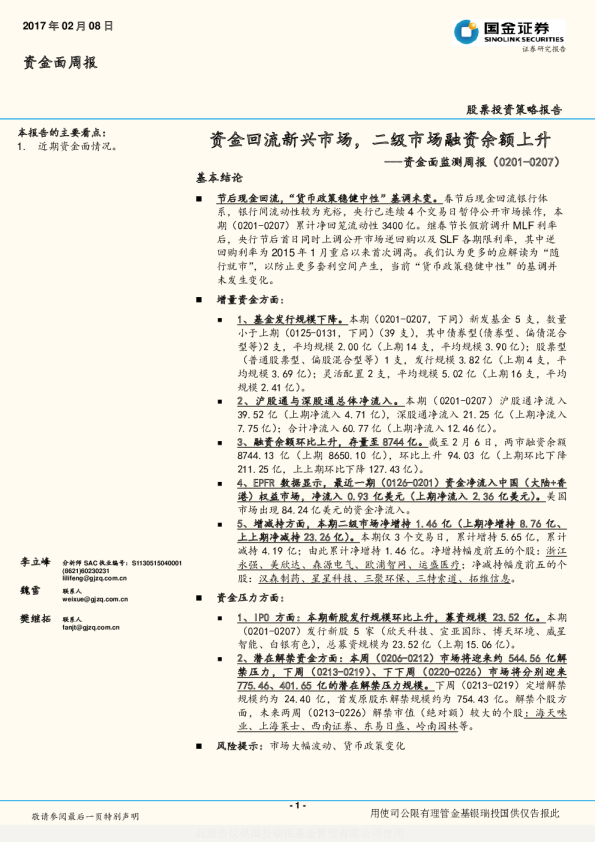
资金面监测周报:资金回流新兴市场,二级市场融资余额上升
国金证券
2017-02-08