登录
注册
回到首页
AI
搜索
发现报告
发现数据
发现专题
研选报告
定制报告
VIP
权益
发现大使
发现一下
行业研究
公司研究
宏观策略
财报
招股书
会议纪要
稀土
低空经济
DeepSeek
AIGC
智能驾驶
大模型
当前位置:首页
/
宏观策略
/
报告详情
宏观金融早报:欧元区制造业PMI初值超预期,上海推出市中心租赁住宅用地,期指震荡
2017-08-24
沈文卓、王俊启、倪筱玮
浙商期货
北***
你可能感兴趣
宏观金融早报:美联储会议记录显示偏鹰派,欧元区2月制造业PMI初值创新低,期指维持观望
浙商期货
2018-02-22
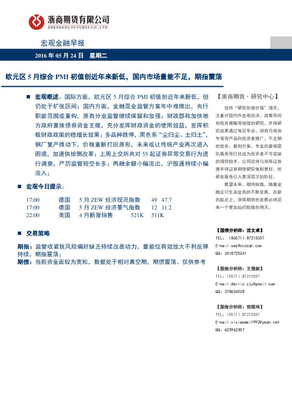
宏观金融早报:欧元区5月综合PMI初值创近年来新低,国内市场量能不足,期指震荡
浙商期货
2016-05-24
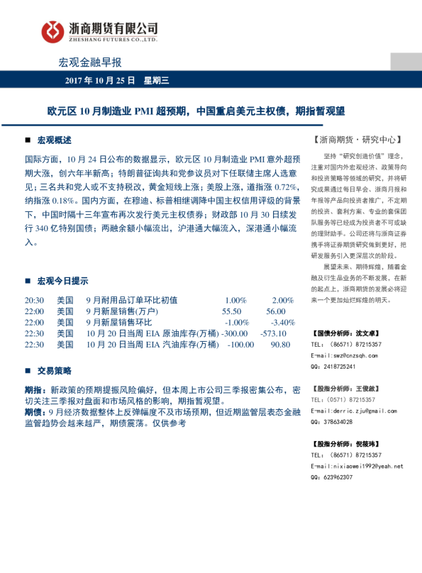
宏观金融早报:欧元区10月制造业PMI超预期,中国重启美元主权债,期指暂观望
浙商期货
2017-10-25
宏观金融研究:欧元区12月制造业PMI创新高,中国财新制造业PMI超预期,期指IH多单持有
浙商期货
2018-01-03
宏观金融早报:欧元区2月CPI同比持平,中国2月官方制造业PMI季节性回落,期指震荡为主
浙商期货
2018-03-01